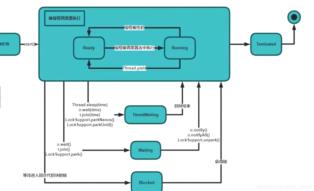
(1)New
(2)Runnable里边还有两个状态分别是:Ready就绪和Running运行
(3)TimedWaiting等待
(4)Waiting等待
(5)Blocked堵塞 等待进入同步代码块的锁
(6)Teminated结束
这里需要说明一下Teminated之后不可以在Start!!!
示例图:

本文深入探讨了Java中的线程状态,包括New、Runnable(Ready和Running)、TimedWaiting、Waiting、Blocked以及Terminated。着重解析了线程在不同状态间的转换,特别是在同步代码块中的行为。请注意,一旦线程Terminated,将无法再次Start。
(1)New
(2)Runnable里边还有两个状态分别是:Ready就绪和Running运行
(3)TimedWaiting等待
(4)Waiting等待
(5)Blocked堵塞 等待进入同步代码块的锁
(6)Teminated结束
这里需要说明一下Teminated之后不可以在Start!!!
示例图:

1245
1720
1443

被折叠的 条评论
为什么被折叠?