
作者 | 矩阵起源
策划 | InfoQ李冬梅
当你的 AI Agent 突然清空核心数据库,或是悄悄注入虚假数据时,传统的数据恢复手段往往耗时费力。而 Git for Data 带来的变革,能让这一切像回滚代码提交一样简单。
DATA-CTL RESET DATABASE `agent1_db` TO TIMESTAMP 2025-08-01 12:00:00.123456;
瞬间数据回滚到指定时间点。这就是 Git for Data 的魔力——版本控制、快速回滚、分支、合并、追踪变更,AI 时代的数据管理新范式。

传统数据库处理事务性业务(如交易记录、通话详单)时,数据管理主要面向 TP(事务处理)和 AP(分析处理)场景。这些场景下,数据版本管理需求较弱,通常只需通过定期备份/恢复或快照来保障数据安全。然而,随着 AI 研发的深入,数据本身已成为研发对象——从数据标注、特征工程到合成数据(synthetic data)生成,研发团队需要像对待代码一样对数据进行版本控制、分支管理和协作开发。这种数据研发工作流,天然契合 Git 式的版本管理范式。
为什么 AI 需要 Git for Data
对抗幻觉
幻觉预防: 通过数据版本控制,提升数据质量,减少幻觉发生。
幻觉后果修复: 幻觉很难避免,通过数据版本控制,可以快速回滚到指定版本,修复幻觉后果。之后也可以通过错误版本进行溯源分析,避免类似错误再次发生。
数据溯源
版本控制: 通过版本控制系统,可以清晰地追溯到每个版本的变更,支持跨时间、跨团队的协作,确保数据、模型和代码的更新历史可追溯。
数据一致性: 每个阶段的数据都可以被标记为特定版本,使得不同阶段的数据可以无缝对接,避免数据漂移,并确保结果的可复现性。
溯源效率: 当出问题时,能够像代码回溯一样迅速定位到数据问题,提升错误修复的效率。
研究和开发效率: 变更历史能够帮助理解每个步骤的影响,提升研究和开发效率。
数据共享
团队协作: 通过版本控制,可以方便地进行团队协作,比如多人协作开发一个模型,或者多人协作开发一个数据集。
提升数据质量: 通过数据版本迭代,可以方便地进行数据质量的提升,比如数据清洗、数据增强等。有过代码迭代经验的人都知道,代码迭代对于提升代码质量有多重要。
数据安全
分支隔离: 通过分支隔离,可以方便地进行数据隔离。
权限控制: 通过版本控制,可以方便地进行权限控制,比如只允许特定用户访问特定版本的数据。
审计: 变更可回溯,可审计。
测试与发布
线上调试: 追溯到问题数据版本,切出调试数据分支,在完全隔离的沙箱环境中进行调试。

CI 测试: 轻松创建和管理多个测试环境,每个环境都有自己的数据版本。也支持多版本并行测试。

业务发布与回滚: 可以实现数据版本与代码版本同步发布。遇到问题时,可以快速回滚到指定版本。

怎样支撑 Git for Data 能力
版本控制
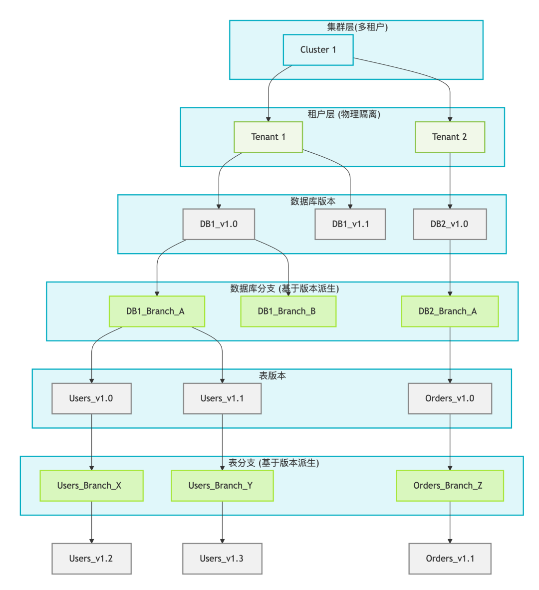
粒度控制: TABLE|DATABASE|TENANT|CLUSTER 级别的回滚成本差异巨大。更细粒度的回滚成本更低,影响范围更小。比如 Agent 只对某张表有写权限,那么只需要回滚该表。

恢复窗口(Recovery Window): 幻觉的不可预测性,恢复窗口很难确定。一般而言,恢复窗口越长,恢复时间越长或成本越高。想要修复幻觉后果,需要支持很长的恢复窗口,同时要支持秒级恢复。在保障这两个需求的前提下,控制成本。
数据快照(Snapshot): 支持创建数据快照,可以方便地进行数据版本管理。
CREATE SNAPSHOT db1_ss_v1 FOR DATABASE db1;
CREATE SNAPSHOT db1_t1_ss_v1 FOR TABLE db1.t1;
版本比较(Diff): 支持版本之间相互比较,能够快速定位到差异,帮助理解每个步骤的影响。也是实现数据溯源的基础。

数据克隆(Clone): 支持数据克隆,可以方便地进行数据克隆。克隆的成本要低,延迟极小。
CREATE TABLE `db1.table2` CLONE FROM `db1.table1`;
数据分支(Branch): 支持数据分支,可以方便地进行数据隔离。创建删除分支的成本要低,延迟极小。
CREATE TABLE `db1.table2` BRANCH `branch1` FROM TABLE `db1.table1` {SNAPSHOT = 'V2'};
INSERT INTO `db1.table2` (col1, col2) VALUES (1, 'a');

数据回滚(Reset): 支持数据回滚,方便快速地进行数据回滚。
RESTORE DATABASE `db1` FROM SNAPSHOT `db1_ss_v1`;
DATA-CTL RESET DATABASE `db1` TO TIMESTAMP 2025-08-01 12:00:00.123456;
DATA-CTL RESET TABLE `db1.table1` TO TIMESTAMP 2025-08-01 12:00:00.123456;
DATA-CTL RESET BRANCH `db1_dev` TO TIMESTAMP 2025-08-01 12:00:00.123456;

分支 Rebase: 支持分支 Rebase,方便快速合并分支。基于 Diff 能力。
数据合并(Merge): 支持数据合并,方便快速合并数据。基于 Diff 能力。
权限控制
细粒度权限控制: 支持细粒度权限控制,比如某 Agent 用户只能基于某个 TABLE 或 DATABASE 的某个版本进行操作。

跨租户权限控制: 支持跨租户权限控制,比如 acc1 租户可以将自己 db1.table1 的 v1 版本共享给 acc2 租户。acc2 租户可以基于 acc1 租户共享的 db1.table1 的 v1 版本创建新的分支或克隆数据。

请添加图片描述
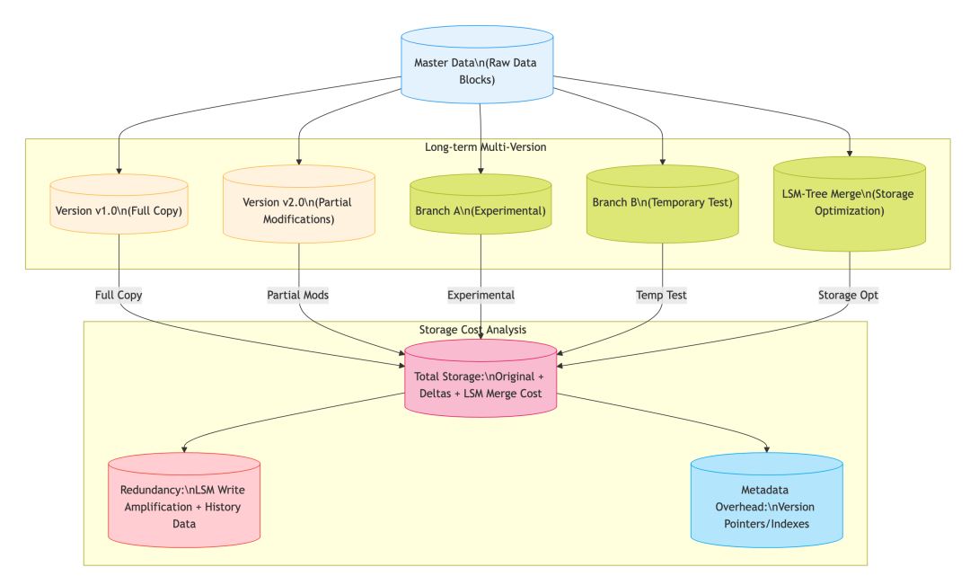
存储优化
CLONE: 并非数据冗余复制,而是数据共享。成本低,延迟极小。
-- 表 `db1.table1` 数据量 100GB
CREATE TABLE `db1.table2` CLONE FROM `db1.table1`;
-- CLONE 延迟极小,因为数据共享,不需要复制数据。
-- 表 `db1.table2` 数据量 100GB,但实际存储量只有 10GB,因为共享了 `db1.table1` 的 10GB 数据。
数据分支存储: 子分支共享主版本数据并存储差异数据。依赖 CLONE 能力。
-- 表 `db1.table1` 数据量 100GB
CREATE TABLE `db1.table2` BRANCH `branch1` FROM TABLE `db1.table1` {SNAPSHOT = 'V2'};
-- 表 `db1.table2` 数据量 100GB,但实际存储量只有 10GB,因为共享了 `db1.table1` 的 10GB 数据。
-- BRANCH 底层依赖 `CLONE` 能力。对比 `CLONE`,多了 `BRANCH` 的操作管理,为分支管理提供支持。
恢复窗口优化:

对于 LSM-Tree 的存储引擎,支持较长恢复窗口的快速恢复,是比较大的挑战。
MatrixOne:云原生超融合数据库,AI 数据引擎的最佳选择
MatrixOne 是一款从零研发的云原生超融合数据库,专为支撑云环境下的现代数据密集型应用而设计,用于存储结构化、半结构化和非结构化多模态数据,并支撑业务型系统、物联网应用、大数据分析、GenAI 等多种应用负载。MatrixOne 兼容 MySQL 语法及协议,其超融合的特性可以让企业开发大型复杂数据智能应用如同使用 MySQL 一样简单。

基于容器和共享存储的云原生化架构,MatrixOne 实现了灵活敏捷的极速启动实例、自动弹性扩展、完全按量计费、毫秒级数据分支等功能,可以为新时代下 AI Agent 应用的开发、训练和迭代提供前所未有的敏捷性、成本效益和可管理性。通过提供企业级的高可用、全面的安全与审计能力,MatrixOne 至今已经服务了 StoneCastle、中移物联、安利纽崔莱、江西铜业、徐工汉云等各行业龙头企业。
MatrixOne 数据库与 Git for Data 的结合
MatrixOne 已具备 Git for Data 的核心能力,包括:
-
快速创建和删除快照: CLUSTER|TENANT|DATABASE|TABLE 的快照
-
数据版本的权限管理: 支持各种粒度和范围的权限控制
-
自定义数据恢复窗口: 支持自定义数据恢复窗口,支持海量数据秒级恢复
-
快速低成本数据克隆: 支持海量数据毫秒级克隆,支持跨租户数据克隆
-
支持数据共享: 支持跨租户数据共享
-
版本数据 Diff: 目前只支持同表多版本数据在恢复窗口内的 Diff 能力
未来,MatrixOne 将持续增强以下能力,以支持 Git for Data 的完整特性:
-
数据分支管理: 像 Git 一样,支持数据分支管理,支持数据分支的创建、删除、切换、合并等操作
-
数据完整的 Diff 能力
-
存储优化: 作为 LSM-Tree 的存储引擎,降低长恢复窗口的存储成本
-
功能整合: 提供较好的产品体验
结语
Git for Data 代表了一种数据管理的革命性范式,它有机融合了声明式数据管理和数据即代码的先进理念,同时引入了类似 Git 的强大版本控制能力。这种创新架构从根本上改变了数据管理的方式,使其变得更加灵活、可控且高效。
这一技术范式为解决现代 AI 系统中的复杂数据挑战提供了全新思路。它不仅能够有效保障数据质量和安全性,还能显著提升数据一致性和开发效率。通过 Git for Data,数据管理实现了质的飞跃——从静态存储转变为动态治理,使数据能够像代码一样实现精确的版本追溯、高效协作、即时回滚和可靠恢复。
展望未来,采用 Git for Data 将带来多重价值:它不仅优化了数据管理流程,更为重要的是,它为 AI 和大数据领域的研究与应用奠定了更高效、更精确的基础。这种转变使得数据管理不再是制约创新的技术瓶颈,而是成为推动技术进步的关键赋能者,为各行业的数字化转型提供坚实支撑。

被折叠的 条评论
为什么被折叠?



