类 LSM(Log-Structured Merge Trees)数据库通常依赖数据合并清理存储空洞、降低文件重叠度以维持数据有序性,提升查询效率。现有的合并调度技术普遍采用固定阈值触发策略或人工干预机制,通过直方图统计文件重叠情况(如点深度pd的离散区间分布)。
然而,这些方案在面向 HTAP(混合事务/分析处理)场景时面临显著缺陷:
-
对非 KV 场景维护自动化不足:传统方法过多依赖数据库管理员手动识别合并时机并触发任务,尤其非 KV 场景下,落盘文件大小不可控时,运维负担剧增;
-
HTAP 场景适配薄弱:TP 数据的频繁随机更新导致数据分布快速劣化(空洞率与重叠度激增),同时低密度数据流入下层引发连锁合并,造成过量写放大;
-
数据分布表征低效:常用直方图需至少16个参数描述文件重叠状态,参数冗余且无法还原分布形态特征(如峰值位置、波动趋势),导致运维决策缺乏精准依据。
因此,上述缺陷严重制约了数据库在HTAP场景下的自动化运维能力与资源利用效率。Matrixone 通过以下四个方面,对存储优化做出改进:
-
改进的 merge 策略,通过引入独立 0 层、跨距、空洞分析等概念,控制 HTAP 场景下的写放大,同时保证数据的健康程度
-
基于事件驱动的 merge 调度,一方面避免轮询开销,对活跃的表更加聚焦,另一方面对运维交互支持更加灵活
-
基于多项式拟合的数据表征。通过线性拟合代替直方图,在参数更少的情况下,可以更直观地展示数据重叠的分布形态,峰值位置,波动趋势等信息
-
Merge 模拟器,通过采集和模拟两个步骤,可以根据实际数据进行实验,持续改进 merge 策略。
优化策略
在介绍 Matrixone 当前优化策略之前,需要澄清一些概念。首先是业界中已有的概念:
-
数据文件:储存写入数据的文件。每个文件的元信息存有该表排序键的最大值和最小值。元信息一般常驻内存。
-
Merge 文件层级:数据文件按层组织。随着层级上升,预期单个文件的最大值和最小值的差距会更小,变得更加紧密。
-
文件重叠:两个文件的最大最小值的区间存在交集。
-
点深度(point depth,简称 pd ):对于含有多个文件的表,某个点值的深度,定义为该值贯穿文件的数量。对于单个文件,pd 定义为考虑它包含的全部值的深度,取最大值。与其它文件无重叠的单个文件,pd 为 1。
-
重叠度(overlap count,简称 oc):和文件有重叠关系的文件数量。与其他文件无重叠的单个文件,oc 为 0。
-
常量文件:文件的最大值和最小值相同,这样的通常不再参与数据合并,这已经是最紧密的状态。

其次是在 Matrixone 的针对 HTAP 场景改进后新增的概念:
-
0 层:在 Matrixone 中,会把表数据尽可能组织成 128 MB 的文件,更小的文件会放在 0 层,0 层采用独立的 merge 策略。
-
聚簇(cluster):在同一个层级中,一组文件和另一组文件完全没有重叠,它们各自是一个 cluster。
-
跨距(span):$span = \frac{oc}{pd}$,并且根据 span 值将文件分为宽(10 < span)、中(2 < span < 10)、窄(span < 2)三个等级。
-
墓碑文件空洞率:墓碑文件(tombstone) 记录了数据文件中哪些行被删除。如果行对应的数据文件本身已经被删除,称为未命中。未命中行会形成墓碑文件的空洞。所以 $$ vacuumPercent = \frac{missedRowCount}{totalRowCount} $$
-
数据文件空洞分数:数据文件的行被删除,也会形成空洞。在计算数据文件空洞率时,需要考虑到 merge 的可能性。如果这个文件很容易触发正常 merge,则没有必要专门处理它。所以考虑两个因素,大小和层级。大小越小,层级越低,都越容易 merge。所以将这两个因素权重设置为 50%,按如下公式计算数据文件分数,其中默认 MaxSize = 128 MB,MaxLevel = 8 $$ vacuumScore = \frac{DelRowCount}{RowCount}\left( 0.5\frac{Size}{MaxSize} + 0.5\frac{Level+1}{MaxLevel}\right) $$
0 层:平衡写放大和小文件数量
因为 Matrixone 按照表级别组织数据,目前无法像 KV 存储一样固定内存中 memtable 的数量,受限于此,也就无法保证从内存中刷盘的文件大小。为了避免出现的小文件和大文件进行合并,增加写放大,于是设置 0 层专门处理小于 128 MB 的文件。另外,也需要保证及时合并,避免小文件过多,导致元数据处理时间增加以及 IO 碎片化,影响查询效率。
0 层合并的策略如下: 1. 该层的所有文件的内存大小超过 128 mb,立即执行 merge,确保及时性。 2. 0 层中允许的最大文件数量,随着距离上次 merge 的时间衰减,从而避免过于频繁的 merge,并且确保在有负载的情况下,尽可能累积更多小文件,减小写放大。衰减过程如下: - 初始值 32,终点值 1,衰减全程为 1 小时 - 衰减过程由 (0,0),(0.70, 0.0), (0.0, 1.0), (1,1) 控制点表示的贝塞尔曲线控制

通过动态衰减机制平衡双重目标:前期允许累积小文件减少合并频率(降低写放大),后期强制收紧阈值避免元数据膨胀影响查询效率。
跨距决定组件传递:避免数据分布扰动
0 层以外,merge 的默认策略为: 1. 每层遍历数据文件,识别出全部最大 pd 大于等于 3 的 cluster。 2. 对于每一个 cluster,将其中数据文件分为宽距、中距、窄距三组,每组中的数据文件个数大于等于 3,则收集为一个任务。并且只有窄距组 merge 任务产生的数据文件放置到下一层级,宽距和中距的 merge 产物继续留在当前层 3. 一次 merge 分析产生的多个任务均可以支持并发执行。
由于 Matrixone 中大部分数据文件为 128 MB,span 值和文件数据紧密程度成反比。只有当窄距组 merge 产生的数据文件,符合密度更高的预期,可以放入下一层。反之,当密度更低的数据进入下一层,会引发下一层大量文件的 pd 大于阈值,触发任务,这样的触发会继续传导,直到在最后一层内反复执行,产生无意义的 merge 消耗,导致非常严重的写放大。通过分组,避免数据文件的密度下降规避连锁反应,大量减少写放大。
如下图中,a组表示宽距和窄距混合 merge,并没有产生密度更大的数据文件,反而将本来紧密的数据分散到新数据文件中,稀释了密度。b组中宽距和宽距 merge,高密度的数据文件从两端挤出,留在当前层等待下次 merge。c组中窄距与窄距 merge,形成了更高密度的文件,可以推往下一层级别

空洞分析:更主动的冗余清理
相比数据文件,tombstone 的 merge 策略相对简单:
-
小于 8 MB 的文件每 4 个合并一次
-
大于 8 MB 的文件每 2 个合并一次
-
大于 128 MB 的文件等待空洞分析处理
空洞分析涉及 IO,需要读取完成的 tombstone 内容,因此需要避免频繁调用。目前的触发策略是:
-
当一个表每累积 4 次超过 120 MB 的 merge 任务时,触发一次空洞分析。这里的考量是,空洞分析主要应对大 tombstone,只有数据文件被删除时,才有比较大的概率快速提升这些 tombstone 的空洞率。所以通常把注意力放在 0 层以外发生的 merge 上,不过存在一种特殊情况,如果写入的数据完全有序,比如排序键是自增列,这种情况下,0 层以外不会产生 merge,但依然要求对数据空洞做出分析,否则更新累积出的大 tombstone 得不到处理。
-
全局每隔 1 小时对全部表做一次空洞分析,这作为一个兜底策略存在。
空洞分析计算该表的两项数据,墓碑文件空洞率以及全部数据文件的空洞分数。
-
如果墓碑文件空洞率超过 50%,触发合并全部墓碑文件,清除空洞。
-
选择数据文件空洞分数大于阈值的单个文件进行独立 merge,清除空洞,该操作称为 compact。阈值随着 tombstone 最长存活时间线性衰减,因为一个 tombstone 存在的时间越长,越有清除的动机,方式就是通过更多的 compact 提升 tombstone 的空洞率。线性衰减的初值 60,终值 10,时长 40 分钟。触发 compact 后,因为删除一部分数据文件,tombstone 的空洞上升,超过 50 % 后会触发条件 1,最终达成整体的空洞率变低。
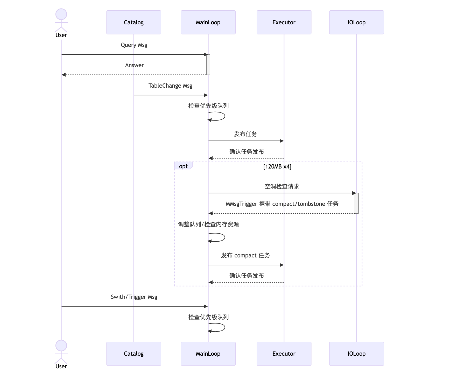
Merge Scheduler
Merge Scheduler 由事件驱动,调度器主体是两个处理 goroutine,一个用于处理事件循环,一个用作 IO 处理。
其中 IO 循环,用于处理空洞检查,避免阻塞事件循环。
事件目前有三个消息来源: 1. 包含待执行表的优先队列,排序键为到期时间。当优先队列中的表到期,做 merge 分析,创建任务,如果一次分析后,没有任务产生,将该表的下一轮到期时间加倍,否则保持默认 5 s 后。 2. 消息管道收到的消息。这些消息将调整表在优先队列中的位置,或者执行一些辅助状态的读取和更新。 - 比如一个表新建了 5 个 object,应该将该表向队列头部移动,及时分析是否需要 merge。 - 手动触发任务,把表提到队列头部,并更新分析需要的辅助参数。常用于内部空洞率相关任务触发。 3. 固定心跳。10 s 一次,强制查看优先队列中是否有表可以处理,避免异常逻辑导致分析遗漏。同时也会刷新内存、cpu 等资源信息,作为任务生成的限制。例如,当任务预估内存使用超过限制,主动将参与文件减半,直到满足内存限制,或者文件清空,任务取消。

基于多项式拟合的可视化
现有数据库,如 Snowflake,在表征文件重叠情况时,多采用直方图的形式,记录 pd 在 (0, 1, 2,..., 15, 16, 32, 64, ... 2^n) 区间内的文件个数。这样的表征方式输出参数多,至少 16 个参数,并且失去了重叠的形态信息。
Matrixone 使用多项式拟合的形式展现重叠情况。默认配置下,通过 4 次多项式 $pd(x)=a_{0} +a_{1}x+a_{2}x^2 +a_{3}x^3+a_{4}x^4$ 函数拟合文件的 pd 序列 (按照文件排序键最大值排序),输出的参数只有 5 个浮点数,显著少于直方图的 16 个,并且通过绘图代码,可以复原出拟合图形,更直观地看到数据分布状态。如下图,通过函数拟合替换传统直方图,将 2800 个文件的“位置-pd”序列转化为连续曲线,仅用 5 个参数,直观展示了数据重叠的分布形态,峰值位置,波动趋势等信息,例如曲线两端的峰值表示重叠集中在排序键取值区间的两侧,可以大约这部分是是数据密集写入的区域。

Merge Simulator
在 Matrixone 中,为持续迭代 Merge 策略,内置了一个模拟器,方便对策略在实际数据上的表现做初步的评估。
该项功能主要分为数据采集和模拟两个部分。
日志采集
在日常运行中,可以利用内置的运维命令,打开对特定表的 trace 功能。该功能通过日志记录两种事件,第一,生成新 0 层数据文件(TN 刷盘或者 CN 直接提交)。第二,生成新 tombstone 文件(TN 刷盘或者 CN 直接提交)。在记录 tombstone 时,还会分层统计以下信息:
-
命中 object 的数据
-
命中 object 数量占当前层的比例
-
命中行数在 object 中的平均数
-
命中行数在 object 中的方差
模拟
模拟的主要通过替换底层的时钟实现,加速 merge scheduler 能感知的时间流速。下面的例子中,利用单测对 TPCC 100 仓中的 stock 表进行了模拟,实际测试时间 30 分钟。代码中 player.ResetPace(10*time.Millisecond, 3*time.Second) 设置了现实时间和模拟器时间 1:300 的比例。ExtractFromLokiExport 将从日志采集的结果中分析出 object 和 tombstone 两类事件,作为模拟器的驱动源。
func TestSimulatorOnTPCC100Stock(t *testing.T) {
player := NewSimPlayer()
player.ResetPace(10*time.Millisecond, 3*time.Second)
sdata, stombdesc, _ := ExtractFromLokiExport("tpcc100-stock.json", player.sclock.Now())
player.SetEventSource(sdata, stombdesc)
player.Start()
defer player.Stop()
player.WaitEventSourceExhaustedAndHoldFor(3 * time.Minute)
t.Logf("report: %v", player.ReportString())
}
最终的模拟结果通过一下输出展示,主要分为两个部分,第一个部分是总体统计数据,比如可以重点关注到,data 生成事件总共 233 个,merge 次数 47,写放大为 1.3,tombstone 生成事件总计 189 个,merge 次数 76,写放大为 6.2。第二部分是每一层的重叠统计,以及空洞情况的展示。
report: {
"next_sched_check": "1m20s",
"last_merge": "2m48s",
"last_vacuum_check": "6m21s",
"vacuum_check_count": 9,
"input_data_size": "9.226GiB",
"input_tombstone_size": "456.6MiB",
"data_merged_size": "12.03GiB",
"tombstone_merged_size": "2.778GiB",
"data_wa": 1.3035256492867446,
"tombstone_wa": 6.230343106859288,
"data_merge_count": 47,
"tombstone_merge_count": 76,
"data_source_progress": "233/233",
"tombstone_source_progress": "189/189"
}
level 0 basic stats : Count: 6, AvgSize: 20.84MiB, AvgRows: 36911, OSizeDist: [0 0 0 0 0 6 0 0], Tolerance: 32
level 1 overlap stats : AvgPointDepth: 2.29, AvgOverlapCnt: 2.24, Obj(s,c,u): 42-0-0, EventsCnt: 84, Clusters: [{2 3}]
level 2 overlap stats : AvgPointDepth: 2.00, AvgOverlapCnt: 1.20, Obj(s,c,u): 5-0-0, EventsCnt: 8, Clusters: []
level 3 overlap stats : AvgPointDepth: 1.00, AvgOverlapCnt: 0.00, Obj(s,c,u): 2-0-0, EventsCnt: 4, Clusters: []
level 4 overlap stats : AvgPointDepth: 1.69, AvgOverlapCnt: 0.92, Obj(s,c,u): 13-0-0, EventsCnt: 18, Clusters: []
level 5 overlap stats : AvgPointDepth: 1.00, AvgOverlapCnt: 0.00, Obj(s,c,u): 2-0-0, EventsCnt: 3, Clusters: []
level 6 no data
level 7 no data
vacuum stats : TotalSize: 341.8MiB, TotalRows: 5600250, HistoSize: [0 0 0 0 0 0 0 3], HistoCreateAt: [0 1 2 0]
HistoVacuumScore: [25 42 0 0 0],
DataVacuumPercent: 35.40%,
DelVacuumPercent: 6.40%,
DataVacuumScoreToCompact: 25
TopHollow[0]: 201056fdc75d_0, 127.9MiB, lv1, 35
TopHollow[1]: 552524a808ed_0, 127.9MiB, lv1, 35
TopHollow[2]: 9ed39b7850c6_0, 129.5MiB, lv1, 35
TopHollow[3]: 24f1015143e9_0, 129.5MiB, lv1, 35
TopHollow[4]: 82b2c3de1e65_0, 127MiB, lv1, 35
TopHollow[5]: 51a08df26c0c_0, 127MiB, lv1, 35
TopHollow[6]: 92e6055e0cfc_0, 129.5MiB, lv1, 37
TopHollow[7]: 15f2772060a0_0, 129.5MiB, lv1, 37
TopHollow[8]: ee51be10380f_0, 127.1MiB, lv1, 37
TopHollow[9]: 092d66e5b599_0, 129.5MiB, lv1, 38
通过模拟,一方面是对调度功能的测试,另一方面,也能初步看到策略在现实数据上的表现。但必须承认的是,目前的 merge simulator 还处于一个基础的阶段,对现实的反应并不准确。比如对 tombstone 而言,现在的采集和模拟没有准确刻画 tombstone 的数据分布。目前只是简单地用正态分布进行表征,删除命中的 object 也是随机选择;模拟数据合并时,也是将数据进行平均分布,并没能反应数据密集和稀疏的倾向。这些都是后续改进的方向。
1046

被折叠的 条评论
为什么被折叠?



