✅作者简介:热爱科研的Matlab仿真开发者,擅长数据处理、建模仿真、程序设计、完整代码获取、论文复现及科研仿真。
🍎 往期回顾关注个人主页:Matlab科研工作室
🍊个人信条:格物致知,完整Matlab代码及仿真咨询内容私信。
🔥 内容介绍
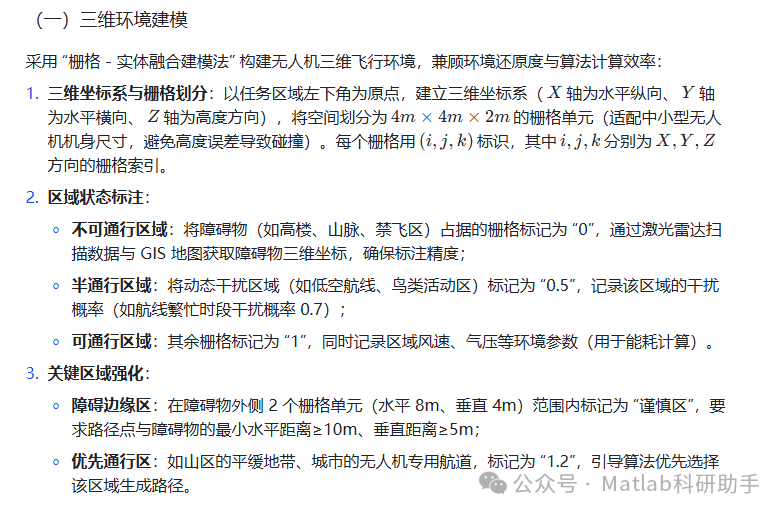
一、研究背景与算法适配性分析
在无人机三维路径规划领域,随着应用场景(如城市物流、应急救援、电力巡检)的复杂化,单一目标(如路径最短)的规划方案已无法满足实际需求,需同时兼顾 “路径长度最短、能耗最低、安全性最高、飞行时间最短” 等多目标优化需求。传统多目标优化算法(如 NSGA-II、MOPSO)虽在二维场景中表现较好,但在三维复杂环境(如山区、城市高楼群)中,存在收敛速度慢、解的多样性不足、难以平衡多目标冲突等问题。
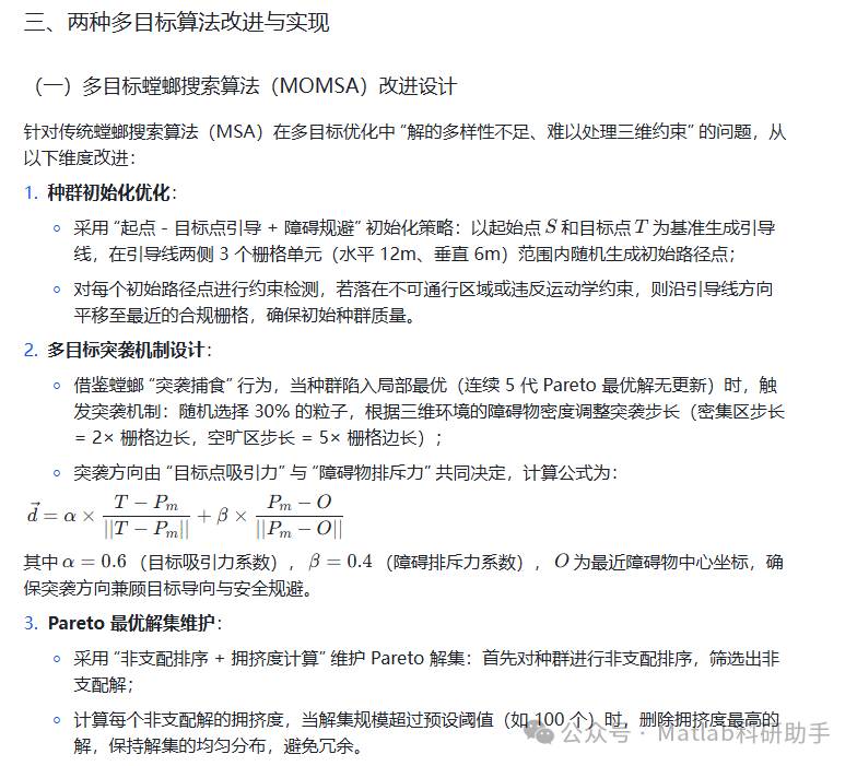
多目标螳螂搜索算法(MOMSA)源于对螳螂捕食行为的仿生模拟,其核心优势在于通过 “突袭机制” 和 “动态搜索步长” 实现高效全局搜索,能快速跳出局部最优;非支配排序鲸鱼优化算法(NSWOA)则结合了鲸鱼优化算法(WOA)的 “包围捕食”“气泡网攻击” 特性与非支配排序策略,在处理多目标约束问题时,具备解的分布均匀性好、局部搜索精度高的特点。两种算法的核心特性与无人机三维路径规划需求高度适配:
- MOMSA 的适配性:无人机三维路径规划中,复杂障碍物(如高楼、山脉)易形成 “局部最优陷阱”,MOMSA 的突袭机制可通过随机调整搜索方向,快速跨越障碍区域,减少无效搜索;动态搜索步长能根据三维空间的障碍物密度,自适应调整路径点生成间隔,在空旷区域增大步长提升效率,在密集障碍区域减小步长保证安全。
- NSWOA 的适配性:三维路径规划的多目标冲突(如 “路径最短” 与 “安全性最高”)需算法生成均匀分布的 Pareto 最优解集,NSWOA 的非支配排序策略可精准筛选非支配解,结合鲸鱼优化算法的包围捕食机制,能对优质解区域进行精细化搜索,提升解的质量与多样性。
二、无人机三维路径规划多目标模型构建







四、算法应用场景与优化方向
(一)场景适配建议
- NSWOA 适配场景:
- 城市物流配送:需在高楼群中规划低能耗、高安全的路径,NSWOA 的精细局部搜索能生成均匀的 Pareto 解集,供调度人员根据实时需求(如配送时效、电池电量)选择最优路径;
- 电力巡检:需避开输电塔、山脉等障碍,同时保证巡检覆盖度,NSWOA 的解多样性可提供多条备选路径,应对突发天气(如大风)导致的路径调整需求。
- MOMSA 适配场景:
- 应急救援:需快速规划路径,MOMSA 的突袭机制能快速跳出障碍陷阱,短时间内生成满足时间与安全需求的路径;
- 山区搜救:地形复杂且障碍密集,MOMSA 的动态搜索步长能自适应调整搜索效率,在保证安全的同时缩短规划时间。
(二)后续优化方向
- 动态障碍物实时处理:当前算法主要针对静态环境,后续可引入 “卡尔曼滤波预测”,结合无人机搭载的视觉传感器,实时预测动态障碍物(如鸟类、其他无人机)的运动轨迹,在算法迭代中动态更新环境模型,提升动态适应性;
- 多无人机协同扩展:将两种算法扩展为多无人机协同路径规划,加入 “多机冲突检测” 机制(如基于距离的避碰规则),通过分布式计算实现多机 Pareto 最优解的同步生成,提升协同效率;
- 能耗模型精细化:当前能耗模型未考虑不同高度的气压、温度对能耗的影响,后续可结合气象数据,建立 “高度 - 气象 - 能耗” 三维映射模型,进一步提高能耗计算精度,使路径规划更贴合无人机实际续航;
- 硬件部署优化:针对小型无人机算力有限的问题,对算法进行轻量化改进(如简化非支配排序层级、降低种群规模),并通过 FPGA 加速实现,减少硬件部署的耗时,提升实时性。
⛳️ 运行结果




🔗 参考文献
[1] 孙义港,尹红彬,李国昊,等.基于非支配排序鲸鱼优化算法的车用传动系统优化设计[J].机电工程, 2025, 42(4):647-657.
[2] 孙义港,尹红彬,李国昊,et al.基于非支配排序鲸鱼优化算法的车用传动系统优化设计[J].Journal of Mechanical & Electrical Engineering, 2025, 42(4).DOI:10.3969/j.issn.1001-4551.2025.04.005.
📣 部分代码
🎈 部分理论引用网络文献,若有侵权联系博主删除
👇 关注我领取海量matlab电子书和数学建模资料
🏆团队擅长辅导定制多种科研领域MATLAB仿真,助力科研梦:
🌈 各类智能优化算法改进及应用
生产调度、经济调度、装配线调度、充电优化、车间调度、发车优化、水库调度、三维装箱、物流选址、货位优化、公交排班优化、充电桩布局优化、车间布局优化、集装箱船配载优化、水泵组合优化、解医疗资源分配优化、设施布局优化、可视域基站和无人机选址优化、背包问题、 风电场布局、时隙分配优化、 最佳分布式发电单元分配、多阶段管道维修、 工厂-中心-需求点三级选址问题、 应急生活物质配送中心选址、 基站选址、 道路灯柱布置、 枢纽节点部署、 输电线路台风监测装置、 集装箱调度、 机组优化、 投资优化组合、云服务器组合优化、 天线线性阵列分布优化、CVRP问题、VRPPD问题、多中心VRP问题、多层网络的VRP问题、多中心多车型的VRP问题、 动态VRP问题、双层车辆路径规划(2E-VRP)、充电车辆路径规划(EVRP)、油电混合车辆路径规划、混合流水车间问题、 订单拆分调度问题、 公交车的调度排班优化问题、航班摆渡车辆调度问题、选址路径规划问题、港口调度、港口岸桥调度、停机位分配、机场航班调度、泄漏源定位
🌈 机器学习和深度学习时序、回归、分类、聚类和降维
2.1 bp时序、回归预测和分类
2.2 ENS声神经网络时序、回归预测和分类
2.3 SVM/CNN-SVM/LSSVM/RVM支持向量机系列时序、回归预测和分类
2.4 CNN|TCN|GCN卷积神经网络系列时序、回归预测和分类
2.5 ELM/KELM/RELM/DELM极限学习机系列时序、回归预测和分类
2.6 GRU/Bi-GRU/CNN-GRU/CNN-BiGRU门控神经网络时序、回归预测和分类
2.7 ELMAN递归神经网络时序、回归\预测和分类
2.8 LSTM/BiLSTM/CNN-LSTM/CNN-BiLSTM/长短记忆神经网络系列时序、回归预测和分类
2.9 RBF径向基神经网络时序、回归预测和分类
2.10 DBN深度置信网络时序、回归预测和分类
2.11 FNN模糊神经网络时序、回归预测
2.12 RF随机森林时序、回归预测和分类
2.13 BLS宽度学习时序、回归预测和分类
2.14 PNN脉冲神经网络分类
2.15 模糊小波神经网络预测和分类
2.16 时序、回归预测和分类
2.17 时序、回归预测预测和分类
2.18 XGBOOST集成学习时序、回归预测预测和分类
2.19 Transform各类组合时序、回归预测预测和分类
方向涵盖风电预测、光伏预测、电池寿命预测、辐射源识别、交通流预测、负荷预测、股价预测、PM2.5浓度预测、电池健康状态预测、用电量预测、水体光学参数反演、NLOS信号识别、地铁停车精准预测、变压器故障诊断
🌈图像处理方面
图像识别、图像分割、图像检测、图像隐藏、图像配准、图像拼接、图像融合、图像增强、图像压缩感知
🌈 路径规划方面
旅行商问题(TSP)、车辆路径问题(VRP、MVRP、CVRP、VRPTW等)、无人机三维路径规划、无人机协同、无人机编队、机器人路径规划、栅格地图路径规划、多式联运运输问题、 充电车辆路径规划(EVRP)、 双层车辆路径规划(2E-VRP)、 油电混合车辆路径规划、 船舶航迹规划、 全路径规划规划、 仓储巡逻
🌈 无人机应用方面
无人机路径规划、无人机控制、无人机编队、无人机协同、无人机任务分配、无人机安全通信轨迹在线优化、车辆协同无人机路径规划
🌈 通信方面
传感器部署优化、通信协议优化、路由优化、目标定位优化、Dv-Hop定位优化、Leach协议优化、WSN覆盖优化、组播优化、RSSI定位优化、水声通信、通信上传下载分配
🌈 信号处理方面
信号识别、信号加密、信号去噪、信号增强、雷达信号处理、信号水印嵌入提取、肌电信号、脑电信号、信号配时优化、心电信号、DOA估计、编码译码、变分模态分解、管道泄漏、滤波器、数字信号处理+传输+分析+去噪、数字信号调制、误码率、信号估计、DTMF、信号检测
🌈电力系统方面
微电网优化、无功优化、配电网重构、储能配置、有序充电、MPPT优化、家庭用电
🌈 元胞自动机方面
交通流 人群疏散 病毒扩散 晶体生长 金属腐蚀
🌈 雷达方面
卡尔曼滤波跟踪、航迹关联、航迹融合、SOC估计、阵列优化、NLOS识别
🌈 车间调度
零等待流水车间调度问题NWFSP 、 置换流水车间调度问题PFSP、 混合流水车间调度问题HFSP 、零空闲流水车间调度问题NIFSP、分布式置换流水车间调度问题 DPFSP、阻塞流水车间调度问题BFSP
👇

被折叠的 条评论
为什么被折叠?



