✅作者简介:热爱科研的Matlab仿真开发者,擅长数据处理、建模仿真、程序设计、完整代码获取、论文复现及科研仿真。
🍎 往期回顾关注个人主页:Matlab科研工作室
🍊个人信条:格物致知,完整Matlab代码及仿真咨询内容私信。
🔥 内容介绍
一、动态系统故障诊断的技术演进阶段划分
动态系统(如商务喷气式飞机、工业级旋转机械、航天器推进系统)的故障诊断技术,伴随传感器技术、计算能力与算法理论的发展,可划分为四个核心演进阶段,各阶段在诊断精度、实时性与适用场景上呈现显著代际差异。
二、各演进阶段核心方法解析与案例验证
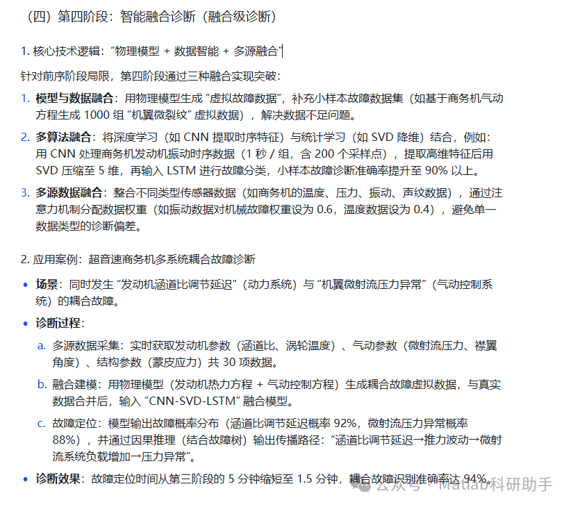
(一)第一阶段:基于阈值的故障报警(基础级诊断)
1. 核心原理
通过预设单一参数的安全阈值(如商务机机翼蒙皮温度≤175℃、发动机燃油压力≥2MPa),当实时监测值超出阈值范围时触发报警,本质是 **“非黑即白” 的单点判断 **。为提升可靠性,常采用 “三取二” 硬件冗余(如 3 个相同传感器同时监测同一参数,2 个及以上超阈值才报警)。
2. 局限性与场景适配
- 局限:无法识别参数间的耦合异常(如发动机涵道比与涡轮转速的协同偏差),对初期故障(≤5% 设计值偏移)完全漏检,误报率高达 5%-8%(受环境扰动影响)。
- 适配场景:仅适用于结构简单、参数独立的子系统(如飞机起落架收放压力监测)。



三、技术演进驱动力与未来趋势
(一)核心演进驱动力
- 动态系统复杂度提升:如超音速商务机从 “单一动力系统” 发展为 “动力 - 气动 - 热防护 - 航电” 多系统耦合,倒逼诊断方法从 “单点判断” 向 “多系统融合” 演进。
- 硬件技术支撑:传感器精度从 1970s 的 ±2% 提升至 2020s 的 ±0.1%,边缘计算芯片算力从 1GFLOPS(2010s)提升至 100TOPS(2020s),为实时智能诊断提供硬件基础。
- 工程需求升级:航空航天领域对 “零故障飞行” 的需求,推动诊断目标从 “故障报警” 向 “故障预测 + 健康管理”(PHM)延伸,例如商务机要求提前 40-100 飞行小时预测初期故障。
(二)未来发展趋势
- 小样本智能诊断:基于迁移学习(将航空发动机故障数据迁移至商务机诊断场景)、元学习(用 50-100 组小样本快速训练诊断模型),解决极端小样本故障(如机身结构疲劳裂纹)诊断难题。
- 数字孪生(DT)融合诊断:构建动态系统的高保真数字孪生体(如商务机全生命周期数字模型),实时映射物理系统状态,通过 “物理系统 - 数字孪生” 双向数据交互,实现故障的 “实时模拟 - 预测 - 验证” 闭环诊断。
- 边缘 - 云端协同诊断:边缘端(飞机机载计算机)实现毫秒级实时故障报警,云端(地面数据中心)利用海量历史数据进行故障模式更新、诊断模型迭代优化,形成 “实时响应 + 长期进化” 的诊断体系。
四、演进阶段对比与工程选择建议
- 简单子系统(如起落架):优先选择 “基于阈值的报警”,兼顾成本与可靠性。
- 中复杂度系统(如亚音速飞机发动机):采用 “数据驱动诊断”(如 SVD + 随机森林),平衡诊断精度与实施成本。
- 高复杂度系统(如超音速商务机、航天器):必须采用 “智能融合诊断”,满足多系统耦合、初期故障、实时性的综合需求。
⛳️ 运行结果

🔗 参考文献
[1] 冯峥.基于粗糙集理论的银行卡故障诊断系统研究与实现[D].上海交通大学,2010.DOI:CNKI:CDMD:2.2009.225338.
[2] 李彪.数据欠完备下风电齿轮箱故障深度原型学习诊断方法研究[D].重庆大学[2025-10-28].
[3] 亓雪冬,李霞.Python伪装文件类对象输入输出重定向方法研究[J].微型电脑应用, 2020, 36(6):3.DOI:CNKI:SUN:WXDY.0.2020-06-029.
📣 部分代码
🎈 部分理论引用网络文献,若有侵权联系博主删除
👇 关注我领取海量matlab电子书和数学建模资料
🏆团队擅长辅导定制多种科研领域MATLAB仿真,助力科研梦:
🌈 各类智能优化算法改进及应用
生产调度、经济调度、装配线调度、充电优化、车间调度、发车优化、水库调度、三维装箱、物流选址、货位优化、公交排班优化、充电桩布局优化、车间布局优化、集装箱船配载优化、水泵组合优化、解医疗资源分配优化、设施布局优化、可视域基站和无人机选址优化、背包问题、 风电场布局、时隙分配优化、 最佳分布式发电单元分配、多阶段管道维修、 工厂-中心-需求点三级选址问题、 应急生活物质配送中心选址、 基站选址、 道路灯柱布置、 枢纽节点部署、 输电线路台风监测装置、 集装箱调度、 机组优化、 投资优化组合、云服务器组合优化、 天线线性阵列分布优化、CVRP问题、VRPPD问题、多中心VRP问题、多层网络的VRP问题、多中心多车型的VRP问题、 动态VRP问题、双层车辆路径规划(2E-VRP)、充电车辆路径规划(EVRP)、油电混合车辆路径规划、混合流水车间问题、 订单拆分调度问题、 公交车的调度排班优化问题、航班摆渡车辆调度问题、选址路径规划问题、港口调度、港口岸桥调度、停机位分配、机场航班调度、泄漏源定位
🌈 机器学习和深度学习时序、回归、分类、聚类和降维
2.1 bp时序、回归预测和分类
2.2 ENS声神经网络时序、回归预测和分类
2.3 SVM/CNN-SVM/LSSVM/RVM支持向量机系列时序、回归预测和分类
2.4 CNN|TCN|GCN卷积神经网络系列时序、回归预测和分类
2.5 ELM/KELM/RELM/DELM极限学习机系列时序、回归预测和分类
2.6 GRU/Bi-GRU/CNN-GRU/CNN-BiGRU门控神经网络时序、回归预测和分类
2.7 ELMAN递归神经网络时序、回归\预测和分类
2.8 LSTM/BiLSTM/CNN-LSTM/CNN-BiLSTM/长短记忆神经网络系列时序、回归预测和分类
2.9 RBF径向基神经网络时序、回归预测和分类
2.10 DBN深度置信网络时序、回归预测和分类
2.11 FNN模糊神经网络时序、回归预测
2.12 RF随机森林时序、回归预测和分类
2.13 BLS宽度学习时序、回归预测和分类
2.14 PNN脉冲神经网络分类
2.15 模糊小波神经网络预测和分类
2.16 时序、回归预测和分类
2.17 时序、回归预测预测和分类
2.18 XGBOOST集成学习时序、回归预测预测和分类
2.19 Transform各类组合时序、回归预测预测和分类
方向涵盖风电预测、光伏预测、电池寿命预测、辐射源识别、交通流预测、负荷预测、股价预测、PM2.5浓度预测、电池健康状态预测、用电量预测、水体光学参数反演、NLOS信号识别、地铁停车精准预测、变压器故障诊断
🌈图像处理方面
图像识别、图像分割、图像检测、图像隐藏、图像配准、图像拼接、图像融合、图像增强、图像压缩感知
🌈 路径规划方面
旅行商问题(TSP)、车辆路径问题(VRP、MVRP、CVRP、VRPTW等)、无人机三维路径规划、无人机协同、无人机编队、机器人路径规划、栅格地图路径规划、多式联运运输问题、 充电车辆路径规划(EVRP)、 双层车辆路径规划(2E-VRP)、 油电混合车辆路径规划、 船舶航迹规划、 全路径规划规划、 仓储巡逻
🌈 无人机应用方面
无人机路径规划、无人机控制、无人机编队、无人机协同、无人机任务分配、无人机安全通信轨迹在线优化、车辆协同无人机路径规划
🌈 通信方面
传感器部署优化、通信协议优化、路由优化、目标定位优化、Dv-Hop定位优化、Leach协议优化、WSN覆盖优化、组播优化、RSSI定位优化、水声通信、通信上传下载分配
🌈 信号处理方面
信号识别、信号加密、信号去噪、信号增强、雷达信号处理、信号水印嵌入提取、肌电信号、脑电信号、信号配时优化、心电信号、DOA估计、编码译码、变分模态分解、管道泄漏、滤波器、数字信号处理+传输+分析+去噪、数字信号调制、误码率、信号估计、DTMF、信号检测
🌈电力系统方面
微电网优化、无功优化、配电网重构、储能配置、有序充电、MPPT优化、家庭用电
🌈 元胞自动机方面
交通流 人群疏散 病毒扩散 晶体生长 金属腐蚀
🌈 雷达方面
卡尔曼滤波跟踪、航迹关联、航迹融合、SOC估计、阵列优化、NLOS识别
🌈 车间调度
零等待流水车间调度问题NWFSP 、 置换流水车间调度问题PFSP、 混合流水车间调度问题HFSP 、零空闲流水车间调度问题NIFSP、分布式置换流水车间调度问题 DPFSP、阻塞流水车间调度问题BFSP
👇
38万+

被折叠的 条评论
为什么被折叠?



