✅作者简介:热爱科研的Matlab仿真开发者,擅长数据处理、建模仿真、程序设计、完整代码获取、论文复现及科研仿真。
🍎 往期回顾关注个人主页:Matlab科研工作室
🍊个人信条:格物致知,完整Matlab代码及仿真咨询内容私信。
🔥 内容介绍
随着光伏电站规模化并网,其固有的 “低惯量、弱阻尼” 特性给电力系统稳定运行带来严峻挑战:一方面,光伏逆变器采用最大功率点跟踪(MPPT)控制,输出特性呈 “电流源” 特征,缺乏传统同步发电机的转动惯量与阻尼调节能力,难以应对电网频率、电压波动;另一方面,高比例光伏并网后,电网短路比降低,易引发电压暂降、频率振荡等问题,甚至导致并网逆变器脱网。
虚拟同步发电机(VSG)技术通过模拟传统同步发电机的机电暂态特性,为光伏并网系统赋予惯量与阻尼,而光伏储能联合系统可弥补光伏出力的间歇性 —— 储能单元通过充放电调节,平抑光伏功率波动,同时为 VSG 提供惯量支撑。因此,构建 “光伏 - 储能 - VSG” 一体化并网仿真模型,对验证 VSG 控制策略有效性、优化光伏储能配置、保障电网稳定具有重要工程价值。
二、光伏储能 VSG 并网系统核心组件与工作原理
(一)系统整体架构
光伏储能 VSG 并网系统由光伏阵列、储能单元、VSG 控制模块、滤波电路与电网接口五部分组成,具体架构如下:
- 光伏阵列:通过 MPPT 控制输出最大功率,为系统提供基础电能;
- 储能单元:采用锂电池储能系统,通过双向 DC/DC 变换器实现充放电控制,平抑光伏功率波动并为 VSG 提供惯量支撑;
- VSG 控制模块:核心为虚拟同步发电机控制算法,接收光伏 - 储能联合直流母线电压信号,输出模拟同步发电机的电压、频率指令;
- 逆变器与滤波电路:将 VSG 输出的交流指令转换为实际电能,通过 LCL 滤波器抑制开关谐波,确保并网电流质量;
- 电网接口:通过断路器与配电网连接,包含过压、过流保护功能,保障系统与电网安全运行。


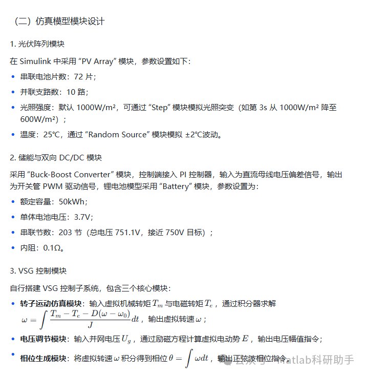
三、并网仿真模型构建(基于 MATLAB/Simulink)




⛳️ 运行结果




🔗 参考文献
[1] 王思耕.基于虚拟同步发电机的光伏并网发电控制研究[D].北京交通大学,2011.DOI:10.7666/d.y1963052.
[2] 陈毛欣,李岚.基于虚拟同步发电机的储能型光伏逆变技术[J].电气应用, 2015, 34(16):4.DOI:CNKI:SUN:DGJZ.0.2015-16-016.
[3] 林岩,张建成.含光伏-储能的并网虚拟同步发电机协调控制策略[J].现代电力, 2017, 34(3):7.DOI:10.3969/j.issn.1007-2322.2017.03.010.
📣 部分代码
🎈 部分理论引用网络文献,若有侵权联系博主删除
👇 关注我领取海量matlab电子书和数学建模资料
🏆团队擅长辅导定制多种科研领域MATLAB仿真,助力科研梦:
🌈 各类智能优化算法改进及应用
生产调度、经济调度、装配线调度、充电优化、车间调度、发车优化、水库调度、三维装箱、物流选址、货位优化、公交排班优化、充电桩布局优化、车间布局优化、集装箱船配载优化、水泵组合优化、解医疗资源分配优化、设施布局优化、可视域基站和无人机选址优化、背包问题、 风电场布局、时隙分配优化、 最佳分布式发电单元分配、多阶段管道维修、 工厂-中心-需求点三级选址问题、 应急生活物质配送中心选址、 基站选址、 道路灯柱布置、 枢纽节点部署、 输电线路台风监测装置、 集装箱调度、 机组优化、 投资优化组合、云服务器组合优化、 天线线性阵列分布优化、CVRP问题、VRPPD问题、多中心VRP问题、多层网络的VRP问题、多中心多车型的VRP问题、 动态VRP问题、双层车辆路径规划(2E-VRP)、充电车辆路径规划(EVRP)、油电混合车辆路径规划、混合流水车间问题、 订单拆分调度问题、 公交车的调度排班优化问题、航班摆渡车辆调度问题、选址路径规划问题、港口调度、港口岸桥调度、停机位分配、机场航班调度、泄漏源定位
🌈 机器学习和深度学习时序、回归、分类、聚类和降维
2.1 bp时序、回归预测和分类
2.2 ENS声神经网络时序、回归预测和分类
2.3 SVM/CNN-SVM/LSSVM/RVM支持向量机系列时序、回归预测和分类
2.4 CNN|TCN|GCN卷积神经网络系列时序、回归预测和分类
2.5 ELM/KELM/RELM/DELM极限学习机系列时序、回归预测和分类
2.6 GRU/Bi-GRU/CNN-GRU/CNN-BiGRU门控神经网络时序、回归预测和分类
2.7 ELMAN递归神经网络时序、回归\预测和分类
2.8 LSTM/BiLSTM/CNN-LSTM/CNN-BiLSTM/长短记忆神经网络系列时序、回归预测和分类
2.9 RBF径向基神经网络时序、回归预测和分类
2.10 DBN深度置信网络时序、回归预测和分类
2.11 FNN模糊神经网络时序、回归预测
2.12 RF随机森林时序、回归预测和分类
2.13 BLS宽度学习时序、回归预测和分类
2.14 PNN脉冲神经网络分类
2.15 模糊小波神经网络预测和分类
2.16 时序、回归预测和分类
2.17 时序、回归预测预测和分类
2.18 XGBOOST集成学习时序、回归预测预测和分类
2.19 Transform各类组合时序、回归预测预测和分类
方向涵盖风电预测、光伏预测、电池寿命预测、辐射源识别、交通流预测、负荷预测、股价预测、PM2.5浓度预测、电池健康状态预测、用电量预测、水体光学参数反演、NLOS信号识别、地铁停车精准预测、变压器故障诊断
🌈图像处理方面
图像识别、图像分割、图像检测、图像隐藏、图像配准、图像拼接、图像融合、图像增强、图像压缩感知
🌈 路径规划方面
旅行商问题(TSP)、车辆路径问题(VRP、MVRP、CVRP、VRPTW等)、无人机三维路径规划、无人机协同、无人机编队、机器人路径规划、栅格地图路径规划、多式联运运输问题、 充电车辆路径规划(EVRP)、 双层车辆路径规划(2E-VRP)、 油电混合车辆路径规划、 船舶航迹规划、 全路径规划规划、 仓储巡逻
🌈 无人机应用方面
无人机路径规划、无人机控制、无人机编队、无人机协同、无人机任务分配、无人机安全通信轨迹在线优化、车辆协同无人机路径规划
🌈 通信方面
传感器部署优化、通信协议优化、路由优化、目标定位优化、Dv-Hop定位优化、Leach协议优化、WSN覆盖优化、组播优化、RSSI定位优化、水声通信、通信上传下载分配
🌈 信号处理方面
信号识别、信号加密、信号去噪、信号增强、雷达信号处理、信号水印嵌入提取、肌电信号、脑电信号、信号配时优化、心电信号、DOA估计、编码译码、变分模态分解、管道泄漏、滤波器、数字信号处理+传输+分析+去噪、数字信号调制、误码率、信号估计、DTMF、信号检测
🌈电力系统方面
微电网优化、无功优化、配电网重构、储能配置、有序充电、MPPT优化、家庭用电
🌈 元胞自动机方面
交通流 人群疏散 病毒扩散 晶体生长 金属腐蚀
🌈 雷达方面
卡尔曼滤波跟踪、航迹关联、航迹融合、SOC估计、阵列优化、NLOS识别
🌈 车间调度
零等待流水车间调度问题NWFSP 、 置换流水车间调度问题PFSP、 混合流水车间调度问题HFSP 、零空闲流水车间调度问题NIFSP、分布式置换流水车间调度问题 DPFSP、阻塞流水车间调度问题BFSP
👇
38万+

被折叠的 条评论
为什么被折叠?



