✅作者简介:热爱科研的Matlab仿真开发者,擅长数据处理、建模仿真、程序设计、完整代码获取、论文复现及科研仿真。
🍎 往期回顾关注个人主页:Matlab科研工作室
🍊个人信条:格物致知,完整Matlab代码及仿真咨询内容私信。
🔥 内容介绍
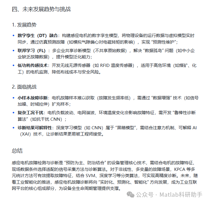
感应电机作为工业生产、民生领域的核心动力设备(如机床、风机、水泵、轨道交通牵引系统等),其运行状态直接决定了生产效率与系统安全性。据统计,工业领域约 40% 的设备停机故障源于感应电机异常,且故障扩散可能引发连锁事故(如烧毁绕组、损坏传动部件),造成巨大经济损失。因此,建立高效、精准的感应电机故障检测与诊断体系,实现 “早发现、早定位、早修复”,是保障设备可靠运行的关键。本文将系统梳理感应电机的常见故障类型与成因,重点介绍基于信号分析、智能算法(含 KPCA 等多元统计方法)的诊断技术,并结合工程案例说明实践流程。
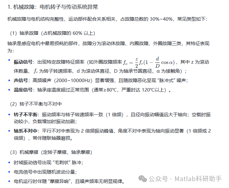
一、感应电机常见故障类型与特征分析

2. 复合型故障:电气与机械故障叠加
实际工况中,单一故障易引发连锁反应,形成复合型故障。例如:
- 轴承磨损→气隙偏心→定子绕组短路;
- 转子导条断裂→转速波动→轴系不对中。
这类故障的信号特征复杂(多种故障频率叠加),传统单一信号分析方法难以准确诊断,需结合多源数据融合与智能算法。
二、感应电机故障检测与诊断的核心技术体系

2. 故障识别:智能算法 “判断故障类型与程度”
故障识别是诊断的核心环节,需根据特征向量判断 “是否故障”“故障类型”“故障严重程度”,常用方法分为 “传统模式识别” 与 “深度学习” 两类。

三、工程实践:基于 KPCA 与 SVM 的感应电机故障诊断案例
以某化工厂的 11kW 三相异步电机(型号 Y160M-4,额定转速 1440r/min)为例,说明故障诊断的完整流程,该电机用于驱动离心泵,常见故障为 “轴承外圈磨损”“定子绕组匝间短路”“转子导条断裂”。
1. 数据采集与预处理
- 信号类型:定子电流(采样频率 10kHz,采集 3 个相位)、振动信号(加速度传感器安装于轴承座,采样频率 20kHz)、温度(轴承座温度,采样间隔 1s);
- 数据划分:
- 正常数据:电机空载、50% 负载、额定负载下各采集 100 组样本(每组样本包含 1s 的电流与振动数据);
- 故障数据:
- 轴承外圈磨损:人工打磨轴承外圈制造故障,采集 50 组样本;
- 定子绕组匝间短路:短路 10% 匝数,采集 50 组样本;
- 转子导条断裂:断裂 1 根导条,采集 50 组样本;
- 预处理:
- 电流信号:去除直流分量,采用 50Hz 陷波滤波(消除工频干扰);
- 振动信号:采用小波阈值降噪(消除管道振动干扰);
- 温度信号:当温度 > 85℃时,直接判定为 “过热故障”(安全阈值预警)。


⛳️ 运行结果





🔗 参考文献
[1] 崔博文.逆变器供电的感应电机驱动系统故障仿真研究[J].电机与控制学报, 2007, 11(6):6.DOI:10.3969/j.issn.1007-449X.2007.06.005.
[2] 翟丽,彭连云,孙逢春.基于MATLAB/SIMULINK电动汽车感应电机建模仿真与特性分析[J].车辆与动力技术, 2003(4):5.DOI:10.3969/j.issn.1009-4687.2003.04.010.
[3] 夏扬.基于SIMULINK的感应电机建模及仿真研究[J].电气传动自动化, 2002, 24(1):5.DOI:10.3969/j.issn.1005-7277.2002.01.001.
📣 部分代码
🎈 部分理论引用网络文献,若有侵权联系博主删除
👇 关注我领取海量matlab电子书和数学建模资料
🏆团队擅长辅导定制多种科研领域MATLAB仿真,助力科研梦:
🌈 各类智能优化算法改进及应用
生产调度、经济调度、装配线调度、充电优化、车间调度、发车优化、水库调度、三维装箱、物流选址、货位优化、公交排班优化、充电桩布局优化、车间布局优化、集装箱船配载优化、水泵组合优化、解医疗资源分配优化、设施布局优化、可视域基站和无人机选址优化、背包问题、 风电场布局、时隙分配优化、 最佳分布式发电单元分配、多阶段管道维修、 工厂-中心-需求点三级选址问题、 应急生活物质配送中心选址、 基站选址、 道路灯柱布置、 枢纽节点部署、 输电线路台风监测装置、 集装箱调度、 机组优化、 投资优化组合、云服务器组合优化、 天线线性阵列分布优化、CVRP问题、VRPPD问题、多中心VRP问题、多层网络的VRP问题、多中心多车型的VRP问题、 动态VRP问题、双层车辆路径规划(2E-VRP)、充电车辆路径规划(EVRP)、油电混合车辆路径规划、混合流水车间问题、 订单拆分调度问题、 公交车的调度排班优化问题、航班摆渡车辆调度问题、选址路径规划问题、港口调度、港口岸桥调度、停机位分配、机场航班调度、泄漏源定位
🌈 机器学习和深度学习时序、回归、分类、聚类和降维
2.1 bp时序、回归预测和分类
2.2 ENS声神经网络时序、回归预测和分类
2.3 SVM/CNN-SVM/LSSVM/RVM支持向量机系列时序、回归预测和分类
2.4 CNN|TCN|GCN卷积神经网络系列时序、回归预测和分类
2.5 ELM/KELM/RELM/DELM极限学习机系列时序、回归预测和分类
2.6 GRU/Bi-GRU/CNN-GRU/CNN-BiGRU门控神经网络时序、回归预测和分类
2.7 ELMAN递归神经网络时序、回归\预测和分类
2.8 LSTM/BiLSTM/CNN-LSTM/CNN-BiLSTM/长短记忆神经网络系列时序、回归预测和分类
2.9 RBF径向基神经网络时序、回归预测和分类
2.10 DBN深度置信网络时序、回归预测和分类
2.11 FNN模糊神经网络时序、回归预测
2.12 RF随机森林时序、回归预测和分类
2.13 BLS宽度学习时序、回归预测和分类
2.14 PNN脉冲神经网络分类
2.15 模糊小波神经网络预测和分类
2.16 时序、回归预测和分类
2.17 时序、回归预测预测和分类
2.18 XGBOOST集成学习时序、回归预测预测和分类
2.19 Transform各类组合时序、回归预测预测和分类
方向涵盖风电预测、光伏预测、电池寿命预测、辐射源识别、交通流预测、负荷预测、股价预测、PM2.5浓度预测、电池健康状态预测、用电量预测、水体光学参数反演、NLOS信号识别、地铁停车精准预测、变压器故障诊断
🌈图像处理方面
图像识别、图像分割、图像检测、图像隐藏、图像配准、图像拼接、图像融合、图像增强、图像压缩感知
🌈 路径规划方面
旅行商问题(TSP)、车辆路径问题(VRP、MVRP、CVRP、VRPTW等)、无人机三维路径规划、无人机协同、无人机编队、机器人路径规划、栅格地图路径规划、多式联运运输问题、 充电车辆路径规划(EVRP)、 双层车辆路径规划(2E-VRP)、 油电混合车辆路径规划、 船舶航迹规划、 全路径规划规划、 仓储巡逻
🌈 无人机应用方面
无人机路径规划、无人机控制、无人机编队、无人机协同、无人机任务分配、无人机安全通信轨迹在线优化、车辆协同无人机路径规划
🌈 通信方面
传感器部署优化、通信协议优化、路由优化、目标定位优化、Dv-Hop定位优化、Leach协议优化、WSN覆盖优化、组播优化、RSSI定位优化、水声通信、通信上传下载分配
🌈 信号处理方面
信号识别、信号加密、信号去噪、信号增强、雷达信号处理、信号水印嵌入提取、肌电信号、脑电信号、信号配时优化、心电信号、DOA估计、编码译码、变分模态分解、管道泄漏、滤波器、数字信号处理+传输+分析+去噪、数字信号调制、误码率、信号估计、DTMF、信号检测
🌈电力系统方面
微电网优化、无功优化、配电网重构、储能配置、有序充电、MPPT优化、家庭用电
🌈 元胞自动机方面
交通流 人群疏散 病毒扩散 晶体生长 金属腐蚀
🌈 雷达方面
卡尔曼滤波跟踪、航迹关联、航迹融合、SOC估计、阵列优化、NLOS识别
🌈 车间调度
零等待流水车间调度问题NWFSP 、 置换流水车间调度问题PFSP、 混合流水车间调度问题HFSP 、零空闲流水车间调度问题NIFSP、分布式置换流水车间调度问题 DPFSP、阻塞流水车间调度问题BFSP
👇
38万+

被折叠的 条评论
为什么被折叠?



