基于数据驱动的Koopman库普曼算子谱分析附Matlab代码

✅作者简介:热爱科研的Matlab仿真开发者,擅长数据处理、建模仿真、程序设计、完整代码获取、论文复现及科研仿真。

🍎 往期回顾关注个人主页:Matlab科研工作室

🍊个人信条:格物致知,完整Matlab代码及仿真咨询内容私信。

🔥 内容介绍

在非线性系统分析领域,传统方法(如微分方程建模、非线性控制理论)常面临两大挑战:一是复杂系统(如流体运动、化工反应、生物种群动态)难以建立精确的解析模型,二是非线性特性导致系统动态分析(如稳定性、模态提取)的数学复杂度极高。Koopman 库普曼算子的出现为解决这一问题提供了全新思路 —— 其核心思想是将非线性系统的动态行为 “线性化” 到高维观测空间,通过分析线性 Koopman 算子的谱特性(特征值、特征函数、特征模态),间接揭示原非线性系统的动态规律。

然而,传统 Koopman 算子分析依赖系统的解析模型,难以应用于无模型的实际场景。随着传感器技术与数据存储能力的提升,数据驱动的 Koopman 算子方法应运而生:无需已知系统机理,仅通过观测数据(如时间序列、状态轨迹)即可学习 Koopman 算子的近似模型,并开展谱分析。这种 “数据驱动 + 线性化分析” 的融合特性,使其在流体力学、化工过程控制、机器人运动规划、气候预测等领域展现出巨大潜力,成为当前非线性系统分析与控制的核心研究方向之一。

二、核心技术原理

图片

图片

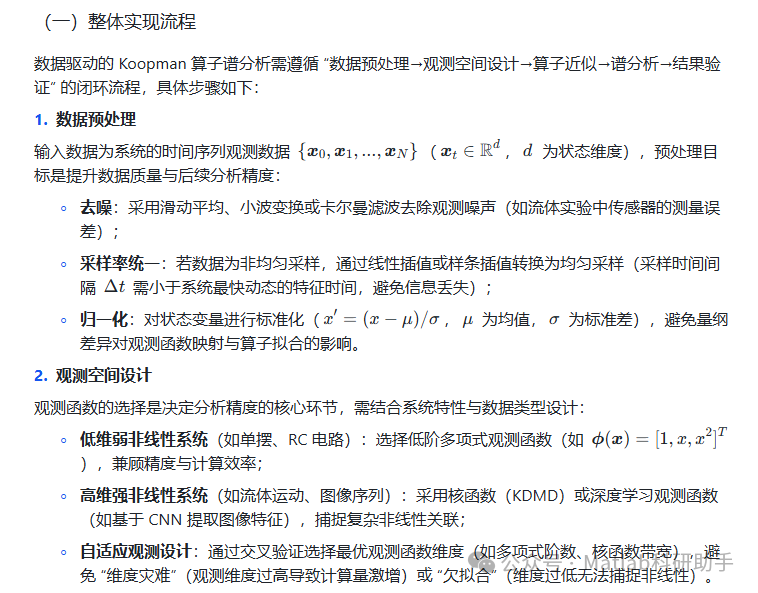
三、技术实现步骤与关键细节

图片

图片

图片

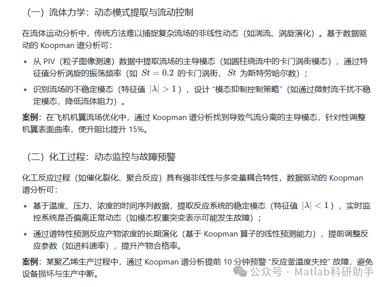
四、关键应用场景

图片

(三)机器人控制:非线性运动规划

机器人(如无人机、机械臂)的运动系统存在非线性摩擦、负载变化等扰动,传统 PID 控制难以适应复杂动态。Koopman 谱分析可:

  • 从机器人关节角度、角速度的观测数据中,学习运动系统的 Koopman 模型,将非线性运动转化为线性模态的叠加;
  • 基于谱特性设计 “模态最优控制”(如通过调节主导模态的权重,实现机械臂的平滑轨迹跟踪),提升控制精度与抗干扰能力。

案例:无人机悬停控制中,通过 Koopman 谱分析抑制 “阵风干扰模态”(特征值幅角对应阵风频率),悬停误差从 0.5m 降低至 0.1m。

五、未来研究方向与挑战

(一)核心挑战

  1. 观测函数的自适应设计:当前观测函数需人工经验选择,难以适应未知系统;未来需研究 “数据驱动的自适应观测学习”(如基于强化学习选择最优观测函数)。
  1. 多模态数据融合:实际场景中数据常包含多源信息(如传感器数据 + 图像数据),如何构建跨模态的 Koopman 观测空间,是提升分析精度的关键。
  1. 实时性与可扩展性:现有方法对大规模数据(如视频流、分布式传感器网络)的处理效率较低,需突破 “在线 Koopman 学习” 与 “轻量化算子计算” 技术。

(二)未来方向

  1. 深度学习与 Koopman 融合:利用神经网络(如 Transformer、图神经网络)构建高维观测函数,同时学习 Koopman 算子与模态特征,适用于超大规模非线性系统(如城市交通流分析)。
  1. 不确定系统的鲁棒 Koopman 分析:引入贝叶斯框架,量化数据噪声与模型不确定性对谱特性的影响,提升分析结果的可靠性(如医疗设备的动态风险评估)。
  1. 多智能体系统的 Koopman 协作控制:将多智能体(如无人机集群)的群体动态建模为 Koopman 算子作用下的模态交互,实现分布式协作控制(如集群避障、协同搜救)。

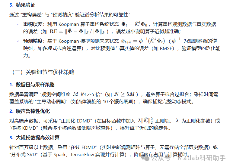
六、结论

基于数据驱动的 Koopman 库普曼算子谱分析,通过 “非线性系统线性化 + 数据驱动建模” 的创新思路,突破了传统非线性分析对解析模型的依赖,为复杂系统的动态理解、预测与控制提供了统一框架。其核心价值在于:从观测数据中直接挖掘 “隐藏的线性动态规律”,通过谱特性(特征值、模态)量化系统行为,实现 “数据→模型→分析→应用” 的闭环。

尽管当前技术在观测函数设计、实时性等方面仍面临挑战,但随着深度学习、并行计算技术的发展,该方法将在更多工业、科研领域落地应用,成为非线性系统分析的 “核心工具” 之一。

⛳️ 运行结果

图片

图片

图片

图片

🔗 参考文献

[1] 李雨桐,付云飞,蔺习升,等.基于"Koopman-LTI库普曼线性恒定"数据驱动算法的亚临界方柱尾流激励源量化分析[C]//第十三届全国流体力学学术会议摘要集(上).2024.

[2] 孙祯,周素霞.基于一维多尺度神经网络和库普曼池化的滚动轴承故障诊断方法[J].科学技术与工程, 2024, 24(24):10297-10304.DOI:10.12404/j.issn.1671-1815.2306962.

[3] 孙祯,周素霞.基于一维多尺度神经网络和库普曼池化的 滚动轴承故障诊断方法[J].Science Technology & Engineering, 2024, 24(24).DOI:10.12404/j.issn.1671-1815.2306962.

📣 部分代码

🎈 部分理论引用网络文献,若有侵权联系博主删除

 👇 关注我领取海量matlab电子书和数学建模资料 

🏆团队擅长辅导定制多种科研领域MATLAB仿真,助力科研梦:

🌈 各类智能优化算法改进及应用
生产调度、经济调度、装配线调度、充电优化、车间调度、发车优化、水库调度、三维装箱、物流选址、货位优化、公交排班优化、充电桩布局优化、车间布局优化、集装箱船配载优化、水泵组合优化、解医疗资源分配优化、设施布局优化、可视域基站和无人机选址优化、背包问题、 风电场布局、时隙分配优化、 最佳分布式发电单元分配、多阶段管道维修、 工厂-中心-需求点三级选址问题、 应急生活物质配送中心选址、 基站选址、 道路灯柱布置、 枢纽节点部署、 输电线路台风监测装置、 集装箱调度、 机组优化、 投资优化组合、云服务器组合优化、 天线线性阵列分布优化、CVRP问题、VRPPD问题、多中心VRP问题、多层网络的VRP问题、多中心多车型的VRP问题、 动态VRP问题、双层车辆路径规划(2E-VRP)、充电车辆路径规划(EVRP)、油电混合车辆路径规划、混合流水车间问题、 订单拆分调度问题、 公交车的调度排班优化问题、航班摆渡车辆调度问题、选址路径规划问题、港口调度、港口岸桥调度、停机位分配、机场航班调度、泄漏源定位
🌈 机器学习和深度学习时序、回归、分类、聚类和降维

2.1 bp时序、回归预测和分类

2.2 ENS声神经网络时序、回归预测和分类

2.3 SVM/CNN-SVM/LSSVM/RVM支持向量机系列时序、回归预测和分类

2.4 CNN|TCN|GCN卷积神经网络系列时序、回归预测和分类

2.5 ELM/KELM/RELM/DELM极限学习机系列时序、回归预测和分类
2.6 GRU/Bi-GRU/CNN-GRU/CNN-BiGRU门控神经网络时序、回归预测和分类

2.7 ELMAN递归神经网络时序、回归\预测和分类

2.8 LSTM/BiLSTM/CNN-LSTM/CNN-BiLSTM/长短记忆神经网络系列时序、回归预测和分类

2.9 RBF径向基神经网络时序、回归预测和分类

2.10 DBN深度置信网络时序、回归预测和分类
2.11 FNN模糊神经网络时序、回归预测
2.12 RF随机森林时序、回归预测和分类
2.13 BLS宽度学习时序、回归预测和分类
2.14 PNN脉冲神经网络分类
2.15 模糊小波神经网络预测和分类
2.16 时序、回归预测和分类
2.17 时序、回归预测预测和分类
2.18 XGBOOST集成学习时序、回归预测预测和分类
2.19 Transform各类组合时序、回归预测预测和分类
方向涵盖风电预测、光伏预测、电池寿命预测、辐射源识别、交通流预测、负荷预测、股价预测、PM2.5浓度预测、电池健康状态预测、用电量预测、水体光学参数反演、NLOS信号识别、地铁停车精准预测、变压器故障诊断
🌈图像处理方面
图像识别、图像分割、图像检测、图像隐藏、图像配准、图像拼接、图像融合、图像增强、图像压缩感知
🌈 路径规划方面
旅行商问题(TSP)、车辆路径问题(VRP、MVRP、CVRP、VRPTW等)、无人机三维路径规划、无人机协同、无人机编队、机器人路径规划、栅格地图路径规划、多式联运运输问题、 充电车辆路径规划(EVRP)、 双层车辆路径规划(2E-VRP)、 油电混合车辆路径规划、 船舶航迹规划、 全路径规划规划、 仓储巡逻
🌈 无人机应用方面
无人机路径规划、无人机控制、无人机编队、无人机协同、无人机任务分配、无人机安全通信轨迹在线优化、车辆协同无人机路径规划
🌈 通信方面
传感器部署优化、通信协议优化、路由优化、目标定位优化、Dv-Hop定位优化、Leach协议优化、WSN覆盖优化、组播优化、RSSI定位优化、水声通信、通信上传下载分配
🌈 信号处理方面
信号识别、信号加密、信号去噪、信号增强、雷达信号处理、信号水印嵌入提取、肌电信号、脑电信号、信号配时优化、心电信号、DOA估计、编码译码、变分模态分解、管道泄漏、滤波器、数字信号处理+传输+分析+去噪、数字信号调制、误码率、信号估计、DTMF、信号检测
🌈电力系统方面
微电网优化、无功优化、配电网重构、储能配置、有序充电、MPPT优化、家庭用电
🌈 元胞自动机方面
交通流 人群疏散 病毒扩散 晶体生长 金属腐蚀
🌈 雷达方面
卡尔曼滤波跟踪、航迹关联、航迹融合、SOC估计、阵列优化、NLOS识别
🌈 车间调度
零等待流水车间调度问题NWFSP 、 置换流水车间调度问题PFSP、 混合流水车间调度问题HFSP 、零空闲流水车间调度问题NIFSP、分布式置换流水车间调度问题 DPFSP、阻塞流水车间调度问题BFSP

👇

评论
成就一亿技术人!
拼手气红包6.0元
还能输入1000个字符
 
红包 添加红包
表情包 插入表情
 条评论被折叠 查看
添加红包

请填写红包祝福语或标题

红包个数最小为10个

红包金额最低5元

当前余额3.43前往充值 >
需支付:10.00
成就一亿技术人!
领取后你会自动成为博主和红包主的粉丝 规则
hope_wisdom
发出的红包
实付
使用余额支付
点击重新获取
扫码支付
钱包余额 0

抵扣说明:

1.余额是钱包充值的虚拟货币,按照1:1的比例进行支付金额的抵扣。
2.余额无法直接购买下载,可以购买VIP、付费专栏及课程。

余额充值