✅作者简介:热爱科研的Matlab仿真开发者,擅长数据处理、建模仿真、程序设计、完整代码获取、论文复现及科研仿真。
🍎 往期回顾关注个人主页:Matlab科研工作室
🍊个人信条:格物致知,完整Matlab代码及仿真咨询内容私信。
🔥 内容介绍
多输入多输出正交频分复用(MIMO-OFDM)技术作为一种结合了MIMO空间复用技术和OFDM频率分集技术的先进无线通信技术,已被广泛应用于现代移动通信系统中,例如4G LTE、5G NR以及Wi-Fi等。MIMO技术通过在发射端和接收端部署多个天线,利用空间维度来提高频谱效率和传输可靠性。OFDM技术则将宽带信道划分为多个窄带子载波,有效对抗频率选择性衰落。然而,在移动无线信道中,信道的时变性与频率选择性给MIMO-OFDM系统的性能带来了严峻的挑战。准确的信道估计对于充分发挥MIMO-OFDM系统的潜力至关重要。为此,需要在系统中插入训练序列,利用这些已知的序列来估计信道状态信息(CSI)。因此,针对移动无线信道中MIMO-OFDM系统的优化训练设计,成为提升系统性能的关键研究方向。
本文将围绕移动无线信道中MIMO-OFDM系统的优化训练设计展开深入探讨,涵盖训练序列的选取原则、训练序列的优化算法以及信道估计器的设计,力求提出有效的训练设计方案,以提高MIMO-OFDM系统在复杂移动环境下的鲁棒性和性能。
一、移动无线信道的特性与挑战
移动无线信道具有时变性、频率选择性、多径效应等复杂特性。信道的时变性主要源于移动终端的运动和环境的动态变化,导致信道系数随时间快速变化,尤其在高移动速度场景下,信道相干时间较短,传统的训练方法难以追踪信道变化。频率选择性是由信道的多径效应引起的,不同频率的信号在信道中受到不同的衰落和延迟,导致信道频率响应不平坦。多径效应使得信号通过不同的路径传播到接收端,产生时延扩展,从而导致符号间干扰(ISI)。
这些信道特性对MIMO-OFDM系统的训练设计提出了诸多挑战:
- 高动态信道追踪:
传统的训练方法难以有效追踪快速变化的信道,导致信道估计精度下降,影响系统的整体性能。
- ISI抑制:
多径效应引起的ISI需要有效的均衡技术进行抑制,而准确的信道估计是实现有效均衡的前提。
- 信道估计的复杂度:
在MIMO系统中,需要估计多个发射天线和接收天线之间的信道响应,增加了信道估计的复杂度,尤其是在大规模MIMO系统中,信道估计的计算量更为庞大。
- 导频污染问题:
在多小区MIMO-OFDM系统中,由于频率复用,不同小区的导频信号可能会互相干扰,导致导频污染,降低信道估计的准确性。
二、训练序列的设计原则
训练序列的设计对于信道估计的性能至关重要。理想的训练序列应该满足以下几个原则:
- 良好的自相关性:
训练序列应具有良好的自相关性,即序列与其自身的相关性在零延时处达到最大值,而在其他延时处趋近于零。这样的特性可以保证在信道估计过程中,可以准确地提取出信道响应。
- 良好的互相关性:
在MIMO系统中,不同发射天线使用的训练序列应具有良好的互相关性,即序列与序列之间的相关性应尽可能小。这可以减少不同发射天线之间的干扰,提高信道估计的准确性。
- 较低的峰均比(PAPR):
在OFDM系统中,由于多个子载波的信号叠加,可能会导致信号的峰均比很高。高PAPR会导致射频前端的功率放大器效率降低,甚至产生非线性失真。因此,训练序列的设计应尽量降低PAPR。
- 能量效率:
训练序列的发送会占用一定的时频资源,降低系统的频谱效率。因此,训练序列的设计应在满足信道估计性能的前提下,尽量减少训练序列的长度,提高能量效率。
- 鲁棒性:
训练序列应具有一定的鲁棒性,能够抵抗信道噪声、干扰以及非理想的硬件影响。
常用的训练序列包括伪随机序列(PN序列)、Zadoff-Chu序列、Golay互补序列等。其中,Zadoff-Chu序列具有良好的自相关性和恒定的幅度特性,被广泛应用于MIMO-OFDM系统中。
三、训练序列的优化算法
为了获得更优的信道估计性能,需要对训练序列进行优化设计。训练序列的优化目标通常是最小化信道估计误差或最大化系统的吞吐量。常用的训练序列优化算法包括:
- 最小均方误差(MMSE)准则:
基于MMSE准则的训练序列优化算法旨在最小化信道估计的均方误差。该算法通常需要已知信道的统计特性,例如信道的相关矩阵。
- 最大化信噪比(SNR)准则:
基于最大化SNR准则的训练序列优化算法旨在最大化信道估计的信噪比。该算法可以提高信道估计的可靠性。
- 遗传算法(GA):
遗传算法是一种全局优化算法,可以通过模拟生物进化过程来搜索最优的训练序列。遗传算法具有较强的鲁棒性,可以应用于复杂的信道环境。
- 粒子群优化(PSO):
粒子群优化算法是一种基于群体智能的优化算法,可以通过模拟鸟群的觅食行为来搜索最优的训练序列。PSO算法具有收敛速度快、参数调节简单的优点。
- 交替优化算法:
交替优化算法将训练序列的优化问题分解为多个子问题,分别对每个子问题进行优化,并交替迭代直至收敛。该算法可以有效地降低优化问题的复杂度。
在实际应用中,需要根据具体的信道环境和系统需求选择合适的训练序列优化算法。例如,在高移动速度场景下,可以选择基于卡尔曼滤波的训练序列优化算法,可以有效地追踪快速变化的信道。
四、信道估计器的设计
信道估计器的设计是MIMO-OFDM系统中的关键环节。信道估计器的目标是从接收到的训练信号中估计出信道的冲激响应或频率响应。常用的信道估计器包括:
- 最小二乘(LS)估计:
LS估计是一种简单的线性信道估计器,其目标是最小化接收信号与估计信号之间的误差平方和。LS估计不需要已知信道的统计特性,但对噪声比较敏感。
- 最小均方误差(MMSE)估计:
MMSE估计是一种基于贝叶斯准则的信道估计器,其目标是最小化信道估计的均方误差。MMSE估计需要已知信道的统计特性,例如信道的相关矩阵。与LS估计相比,MMSE估计可以获得更高的信道估计精度。
- 基于导频的信道估计:
基于导频的信道估计是利用插入的导频符号来估计信道响应。常用的基于导频的信道估计方法包括频域插值、时域滤波等。
- 基于判决反馈的信道估计:
基于判决反馈的信道估计是利用已解调的数据符号来辅助信道估计。该方法可以提高信道估计的精度,但容易受到判决错误的影响。
- 压缩感知(CS)信道估计:
在稀疏信道环境下,可以利用压缩感知技术进行信道估计。CS信道估计可以有效地降低导频开销,提高频谱效率。
此外,还可以结合深度学习技术进行信道估计。深度学习信道估计可以学习信道的复杂特征,并根据实际的信道环境自适应地调整信道估计参数,从而提高信道估计的性能。
五、总结与展望
本文对移动无线信道中MIMO-OFDM系统的优化训练设计进行了全面的探讨,包括移动无线信道的特性与挑战、训练序列的设计原则、训练序列的优化算法以及信道估计器的设计。优化训练设计是提高MIMO-OFDM系统性能的关键环节,需要根据具体的信道环境和系统需求选择合适的训练序列和信道估计器。
未来,随着移动通信技术的不断发展,对MIMO-OFDM系统的优化训练设计提出了更高的要求。未来的研究方向可以包括:
- 智能反射面(RIS)辅助的MIMO-OFDM系统训练设计:
RIS是一种新型的无线通信技术,可以通过智能地调整反射面的相位来改善无线信道质量。RIS辅助的MIMO-OFDM系统训练设计将成为未来的研究热点。
- 基于深度学习的信道估计与训练设计:
深度学习技术具有强大的学习能力,可以应用于复杂的信道估计和训练设计问题。基于深度学习的信道估计与训练设计将成为未来的重要发展方向。
- 安全训练序列设计:
在无线通信系统中,训练序列可能会被恶意用户利用,进行窃听或干扰。因此,安全训练序列设计也需要引起重视。
- 面向6G的训练设计:
6G将引入新的频谱资源、新的技术以及新的应用场景。面向6G的训练设计需要考虑这些新的因素,以满足6G对高速率、低延迟和高可靠性的需求.
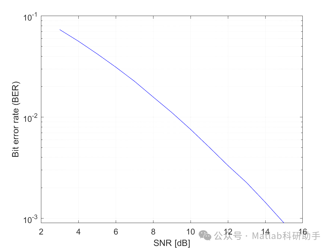
⛳️ 运行结果


🔗 参考文献
[1] 刘光毅,张建华,张平.MIMO OFDM系统中的跨层无线资源管理[J].移动通信, 2006, 030(001):109-112.DOI:10.3969/j.issn.1006-1010.2006.01.029.
[2] 周冬.MIMO-OFDM系统信道估计算法的研究[D].西安电子科技大学[2025-04-11].DOI:10.7666/d.y1668440.
[3] 付卫红,史凡,杨小牛,等.快速移动环境中的MIMO-OFDM系统信道估计算法[J].西安电子科技大学学报, 2006, 33(3):371-375.DOI:10.3969/j.issn.1001-2400.2006.03.007.
📣 部分代码
🎈 部分理论引用网络文献,若有侵权联系博主删除
👇 关注我领取海量matlab电子书和数学建模资料
🏆团队擅长辅导定制多种科研领域MATLAB仿真,助力科研梦:
🌈 各类智能优化算法改进及应用
生产调度、经济调度、装配线调度、充电优化、车间调度、发车优化、水库调度、三维装箱、物流选址、货位优化、公交排班优化、充电桩布局优化、车间布局优化、集装箱船配载优化、水泵组合优化、解医疗资源分配优化、设施布局优化、可视域基站和无人机选址优化、背包问题、 风电场布局、时隙分配优化、 最佳分布式发电单元分配、多阶段管道维修、 工厂-中心-需求点三级选址问题、 应急生活物质配送中心选址、 基站选址、 道路灯柱布置、 枢纽节点部署、 输电线路台风监测装置、 集装箱调度、 机组优化、 投资优化组合、云服务器组合优化、 天线线性阵列分布优化、CVRP问题、VRPPD问题、多中心VRP问题、多层网络的VRP问题、多中心多车型的VRP问题、 动态VRP问题、双层车辆路径规划(2E-VRP)、充电车辆路径规划(EVRP)、油电混合车辆路径规划、混合流水车间问题、 订单拆分调度问题、 公交车的调度排班优化问题、航班摆渡车辆调度问题、选址路径规划问题、港口调度、港口岸桥调度、停机位分配、机场航班调度、泄漏源定位
🌈 机器学习和深度学习时序、回归、分类、聚类和降维
2.1 bp时序、回归预测和分类
2.2 ENS声神经网络时序、回归预测和分类
2.3 SVM/CNN-SVM/LSSVM/RVM支持向量机系列时序、回归预测和分类
2.4 CNN|TCN|GCN卷积神经网络系列时序、回归预测和分类
2.5 ELM/KELM/RELM/DELM极限学习机系列时序、回归预测和分类
2.6 GRU/Bi-GRU/CNN-GRU/CNN-BiGRU门控神经网络时序、回归预测和分类
2.7 ELMAN递归神经网络时序、回归\预测和分类
2.8 LSTM/BiLSTM/CNN-LSTM/CNN-BiLSTM/长短记忆神经网络系列时序、回归预测和分类
2.9 RBF径向基神经网络时序、回归预测和分类
2.10 DBN深度置信网络时序、回归预测和分类
2.11 FNN模糊神经网络时序、回归预测
2.12 RF随机森林时序、回归预测和分类
2.13 BLS宽度学习时序、回归预测和分类
2.14 PNN脉冲神经网络分类
2.15 模糊小波神经网络预测和分类
2.16 时序、回归预测和分类
2.17 时序、回归预测预测和分类
2.18 XGBOOST集成学习时序、回归预测预测和分类
2.19 Transform各类组合时序、回归预测预测和分类
方向涵盖风电预测、光伏预测、电池寿命预测、辐射源识别、交通流预测、负荷预测、股价预测、PM2.5浓度预测、电池健康状态预测、用电量预测、水体光学参数反演、NLOS信号识别、地铁停车精准预测、变压器故障诊断
🌈图像处理方面
图像识别、图像分割、图像检测、图像隐藏、图像配准、图像拼接、图像融合、图像增强、图像压缩感知
🌈 路径规划方面
旅行商问题(TSP)、车辆路径问题(VRP、MVRP、CVRP、VRPTW等)、无人机三维路径规划、无人机协同、无人机编队、机器人路径规划、栅格地图路径规划、多式联运运输问题、 充电车辆路径规划(EVRP)、 双层车辆路径规划(2E-VRP)、 油电混合车辆路径规划、 船舶航迹规划、 全路径规划规划、 仓储巡逻
🌈 无人机应用方面
无人机路径规划、无人机控制、无人机编队、无人机协同、无人机任务分配、无人机安全通信轨迹在线优化、车辆协同无人机路径规划
🌈 通信方面
传感器部署优化、通信协议优化、路由优化、目标定位优化、Dv-Hop定位优化、Leach协议优化、WSN覆盖优化、组播优化、RSSI定位优化、水声通信、通信上传下载分配
🌈 信号处理方面
信号识别、信号加密、信号去噪、信号增强、雷达信号处理、信号水印嵌入提取、肌电信号、脑电信号、信号配时优化、心电信号、DOA估计、编码译码、变分模态分解、管道泄漏、滤波器、数字信号处理+传输+分析+去噪、数字信号调制、误码率、信号估计、DTMF、信号检测
🌈电力系统方面
微电网优化、无功优化、配电网重构、储能配置、有序充电、MPPT优化、家庭用电
🌈 元胞自动机方面
交通流 人群疏散 病毒扩散 晶体生长 金属腐蚀
🌈 雷达方面
卡尔曼滤波跟踪、航迹关联、航迹融合、SOC估计、阵列优化、NLOS识别
🌈 车间调度
零等待流水车间调度问题NWFSP 、 置换流水车间调度问题PFSP、 混合流水车间调度问题HFSP 、零空闲流水车间调度问题NIFSP、分布式置换流水车间调度问题 DPFSP、阻塞流水车间调度问题BFSP
👇
1112

被折叠的 条评论
为什么被折叠?



