✅作者简介:热爱科研的Matlab仿真开发者,擅长数据处理、建模仿真、程序设计、完整代码获取、论文复现及科研仿真。
🍎 往期回顾关注个人主页:Matlab科研工作室
🍊个人信条:格物致知,完整Matlab代码及仿真咨询内容私信。
🔥 内容介绍
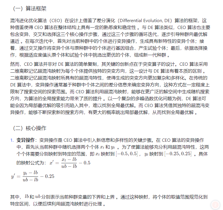
在科学与工程的广袤领域中,优化算法始终是解决复杂问题的核心工具,其发展历程见证了人类对高效求解策略的不懈追求。从早期经典的梯度下降算法,到后来各类启发式算法的涌现,每一次突破都为众多实际应用带来了新的契机。随着研究的深入,现实世界中大量动态演化现象所呈现出的混沌特性,逐渐成为优化算法领域关注的焦点。
混沌行为,以其独特的密集周期轨道、初始敏感性、拓扑混合性以及不可预测性,广泛存在于自然与社会系统之中,如气象变化、化学反应、生物种群动态等。这种特性为揭示自然界客观规律提供了全新视角,也在工业应用中展现出巨大潜力。研究人员巧妙利用混沌系统固有的随机性,成功开发出多种安全通信策略、元启发式算法以及物联网隐私保护系统 ,推动了相关领域的快速发展。
随着动力学分析技术的飞速进步和人工智能的崛起,混沌退化现象逐渐浮出水面,混沌演化过程变得可被准确预测。这一变化给基于混沌的应用带来了前所未有的挑战,促使科研人员探寻更为复杂、稳定的替代方案。在这样的背景下,超混沌现象进入了人们的视野。超混沌,以其具有两个正的 Lyapunov 指数的显著特点,相较于混沌展现出更强的复杂性和不可预测性。然而,实现超混沌的连续系统往往需要高维度和复杂的模拟电路,这在实际应用中面临诸多限制。幸运的是,离散映射为实现超混沌开辟了一条新路径,其仅需两个维度,克服了连续动力系统至少需要四个维度的局限,为超混沌在实际中的应用提供了可能。
基于此,混沌进化优化算法(Chaotic Evolution Optimization, CEO)应运而生。作为一种在 2025 年提出的新型元启发式算法,CEO 巧妙地从二维离散忆阻映射的混沌进化过程中汲取灵感,通过深入挖掘忆阻映射的超混沌特性,为进化过程引入全新的随机搜索方向。这一创新性设计不仅极大地增强了算法的全局搜索能力,使其能够在广阔的解空间中高效探索,还有效提升了收敛速度,显著提高了优化效率。该算法一经提出,便在 2025 年 3 月发表于中科院 1 区 SCI 期刊《Chaos, Solitons & Fractals》,迅速引发了学术界和工业界的广泛关注。
混沌与超混沌:复杂世界的奥秘
在非线性动力学的神秘领域中,混沌和超混沌现象犹如两颗璀璨的明珠,吸引着无数科学家的目光,它们不仅是理论研究的热点,更是实际应用的关键要素。
混沌,作为一种在确定性动力学系统中出现的类似随机的运动,其行为具有对初始条件的极度敏感依赖性。正如洛伦兹所提出的著名的 “蝴蝶效应”,南美洲亚马逊河流域热带雨林中的一只蝴蝶,偶尔扇动几下翅膀,可以在两周以后引起美国得克萨斯州的一场龙卷风 。这生动地诠释了混沌系统中初始条件的微小变化,能在系统的长期演化中引发巨大的连锁反应,导致截然不同的结果。这种敏感依赖性使得混沌系统的行为在宏观上呈现出不可预测性,即便系统遵循确定性的运动方程,但由于初始数据难以精确测定,长期预测变得几乎不可能。
除了对初始条件的敏感依赖性,混沌系统还具有拓扑传递性,这意味着系统在相空间中能够从任意小的邻域出发,到达另一个任意小的邻域,展现了系统状态的广泛遍历性。在相空间中,混沌系统存在着无限多的稠密周期轨道,这些轨道相互交织,构成了混沌系统复杂而独特的动态结构。例如,经典的 Logistic 映射,其数学表达式为
xn+1=r⋅xn⋅(1−xn)
,当分岔参数
r>3.5699456
时,系统便进入混沌状态,通过迭代计算可以清晰地看到其输出值在一定范围内呈现出看似随机的波动,充分体现了混沌系统的特性 。
随着研究的不断深入,超混沌现象逐渐崭露头角。超混沌系统是指具有至少两个正的 Lyapunov 指数的混沌系统,相较于普通混沌系统,其复杂性和不可预测性更上一层楼。正的 Lyapunov 指数意味着系统在相空间中的轨道会以指数速率分离,而超混沌系统中多个正 Lyapunov 指数的存在,使得系统的动态行为更加复杂多变,难以捉摸。




⛳️ 运行结果




📣 部分代码
🔗 参考文献
🎈 部分理论引用网络文献,若有侵权联系博主删除
👇 关注我领取海量matlab电子书和数学建模资料
🏆团队擅长辅导定制多种科研领域MATLAB仿真,助力科研梦:
🌟 各类智能优化算法改进及应用
生产调度、经济调度、装配线调度、充电优化、车间调度、发车优化、水库调度、三维装箱、物流选址、货位优化、公交排班优化、充电桩布局优化、车间布局优化、集装箱船配载优化、水泵组合优化、解医疗资源分配优化、设施布局优化、可视域基站和无人机选址优化、背包问题、 风电场布局、时隙分配优化、 最佳分布式发电单元分配、多阶段管道维修、 工厂-中心-需求点三级选址问题、 应急生活物质配送中心选址、 基站选址、 道路灯柱布置、 枢纽节点部署、 输电线路台风监测装置、 集装箱调度、 机组优化、 投资优化组合、云服务器组合优化、 天线线性阵列分布优化、CVRP问题、VRPPD问题、多中心VRP问题、多层网络的VRP问题、多中心多车型的VRP问题、 动态VRP问题、双层车辆路径规划(2E-VRP)、充电车辆路径规划(EVRP)、油电混合车辆路径规划、混合流水车间问题、 订单拆分调度问题、 公交车的调度排班优化问题、航班摆渡车辆调度问题、选址路径规划问题、港口调度、港口岸桥调度、停机位分配、机场航班调度、泄漏源定位
🌟 机器学习和深度学习时序、回归、分类、聚类和降维
2.1 bp时序、回归预测和分类
2.2 ENS声神经网络时序、回归预测和分类
2.3 SVM/CNN-SVM/LSSVM/RVM支持向量机系列时序、回归预测和分类
2.4 CNN|TCN|GCN卷积神经网络系列时序、回归预测和分类
2.5 ELM/KELM/RELM/DELM极限学习机系列时序、回归预测和分类
2.6 GRU/Bi-GRU/CNN-GRU/CNN-BiGRU门控神经网络时序、回归预测和分类
2.7 ELMAN递归神经网络时序、回归\预测和分类
2.8 LSTM/BiLSTM/CNN-LSTM/CNN-BiLSTM/长短记忆神经网络系列时序、回归预测和分类
2.9 RBF径向基神经网络时序、回归预测和分类
2.10 DBN深度置信网络时序、回归预测和分类
2.11 FNN模糊神经网络时序、回归预测
2.12 RF随机森林时序、回归预测和分类
2.13 BLS宽度学习时序、回归预测和分类
2.14 PNN脉冲神经网络分类
2.15 模糊小波神经网络预测和分类
2.16 时序、回归预测和分类
2.17 时序、回归预测预测和分类
2.18 XGBOOST集成学习时序、回归预测预测和分类
2.19 Transform各类组合时序、回归预测预测和分类
方向涵盖风电预测、光伏预测、电池寿命预测、辐射源识别、交通流预测、负荷预测、股价预测、PM2.5浓度预测、电池健康状态预测、用电量预测、水体光学参数反演、NLOS信号识别、地铁停车精准预测、变压器故障诊断
🌟图像处理方面
图像识别、图像分割、图像检测、图像隐藏、图像配准、图像拼接、图像融合、图像增强、图像压缩感知
🌟 路径规划方面
旅行商问题(TSP)、车辆路径问题(VRP、MVRP、CVRP、VRPTW等)、无人机三维路径规划、无人机协同、无人机编队、机器人路径规划、栅格地图路径规划、多式联运运输问题、 充电车辆路径规划(EVRP)、 双层车辆路径规划(2E-VRP)、 油电混合车辆路径规划、 船舶航迹规划、 全路径规划规划、 仓储巡逻
🌟 无人机应用方面
无人机路径规划、无人机控制、无人机编队、无人机协同、无人机任务分配、无人机安全通信轨迹在线优化、车辆协同无人机路径规划
🌟 通信方面
传感器部署优化、通信协议优化、路由优化、目标定位优化、Dv-Hop定位优化、Leach协议优化、WSN覆盖优化、组播优化、RSSI定位优化、水声通信、通信上传下载分配
🌟 信号处理方面
信号识别、信号加密、信号去噪、信号增强、雷达信号处理、信号水印嵌入提取、肌电信号、脑电信号、信号配时优化、心电信号、DOA估计、编码译码、变分模态分解、管道泄漏、滤波器、数字信号处理+传输+分析+去噪、数字信号调制、误码率、信号估计、DTMF、信号检测
🌟电力系统方面
微电网优化、无功优化、配电网重构、储能配置、有序充电、MPPT优化、家庭用电、电/冷/热负荷预测、电力设备故障诊断、电池管理系统(BMS)SOC/SOH估算(粒子滤波/卡尔曼滤波)、 多目标优化在电力系统调度中的应用、光伏MPPT控制算法改进(扰动观察法/电导增量法)
🌟 元胞自动机方面
交通流 人群疏散 病毒扩散 晶体生长 金属腐蚀
🌟 雷达方面
卡尔曼滤波跟踪、航迹关联、航迹融合、SOC估计、阵列优化、NLOS识别
🌟 车间调度
零等待流水车间调度问题NWFSP 、 置换流水车间调度问题PFSP、 混合流水车间调度问题HFSP 、零空闲流水车间调度问题NIFSP、分布式置换流水车间调度问题 DPFSP、阻塞流水车间调度问题BFSP
👇
367

被折叠的 条评论
为什么被折叠?



