💥💥💞💞欢迎来到本博客❤️❤️💥💥
🏆博主优势:🌞🌞🌞博客内容尽量做到思维缜密,逻辑清晰,为了方便读者。
⛳️座右铭:行百里者,半于九十。
📋📋📋本文内容如下:🎁🎁🎁
⛳️赠与读者
👨💻做科研,涉及到一个深在的思想系统,需要科研者逻辑缜密,踏实认真,但是不能只是努力,很多时候借力比努力更重要,然后还要有仰望星空的创新点和启发点。建议读者按目录次序逐一浏览,免得骤然跌入幽暗的迷宫找不到来时的路,它不足为你揭示全部问题的答案,但若能解答你胸中升起的一朵朵疑云,也未尝不会酿成晚霞斑斓的别一番景致,万一它给你带来了一场精神世界的苦雨,那就借机洗刷一下原来存放在那儿的“躺平”上的尘埃吧。
或许,雨过云收,神驰的天地更清朗.......🔎🔎🔎
💥第一部分——内容介绍
永磁同步电机超前角弱磁MTPA+SVPWM双模式过调制矢量控制仿真研究
摘要:本文聚焦于永磁同步电机(PMSM)的控制策略,深入研究了超前角弱磁MTPA与SVPWM双模式过调制相结合的矢量控制方法。通过仿真研究,全面观察逆变器在不同工作区(线性区、过调制1区、过调制2区)的输出电压波形变化,验证了双模式过调制算法在不改变直流母线电压条件下提升逆变器电压输出上限的有效性,以及该控制策略在基速以下采用MTPA控制实现最大转矩输出,基速以上采用超前角弱磁控制拓宽调速范围的优越性。仿真结果表明,所提出的控制策略能显著提高电机的转矩和转速性能。
关键词:永磁同步电机;超前角弱磁;MTPA;SVPWM;双模式过调制;矢量控制
一、引言
永磁同步电机因其高效率、高功率密度等优点,在工业驱动、电动汽车等领域得到广泛应用。然而,在电机运行过程中,当转速超过基速时,受逆变器直流母线电压限制,电机端电压会达到极限,导致电机无法继续升速。为解决这一问题,弱磁控制技术应运而生,它通过增加直轴去磁电流分量来削弱转子磁场,从而实现电机的高速运行。同时,过调制技术能够在不改变直流母线电压的情况下提高逆变器的电压输出上限,进一步拓展电机的调速范围。本文将MTPA控制、超前角弱磁控制与SVPWM双模式过调制技术相结合,通过仿真研究验证该控制策略的有效性。
二、永磁同步电机数学模型

三、控制策略分析
3.1 MTPA控制

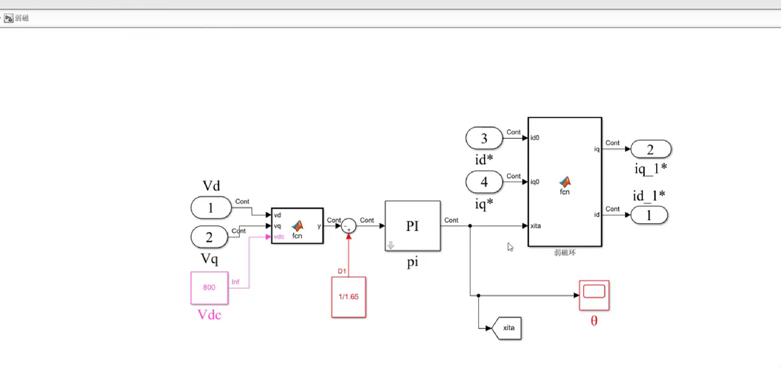
3.2 超前角弱磁控制
当电机运行在基速以上时,采用超前角弱磁控制。通过引入超前角 δ,使直轴电流 id 反向增大,削弱转子磁场,从而实现电机的高速运行。此时,电压方程可表示为:

3.3 SVPWM双模式过调制算法
SVPWM(空间矢量脉宽调制)是一种常用的逆变器调制技术。双模式过调制算法可以在不改变直流母线电压的基础上提高逆变器的电压输出上限。当逆变器处在线性调制区时,其输出电压上限为 33Udc(Udc 为直流母线电压)。当电机定子电压大于此值时,即进入弱磁工作区。采用过调制策略后,逆变器所能输出的最大电压提高到 32Udc,拓展了10%的输出电压,从而使电机转矩和转速更高。
双模式过调制算法将过调制区域分为过调制1区和过调制2区。在过调制1区,通过调整参考电压矢量的角度和幅值,使其接近六边形边界;在过调制2区,参考电压矢量沿着六边形边界移动,以进一步提高电压输出上限。
3.4 基于双模式过调制的SVPWM超前角弱磁控制策略
该控制策略将MTPA控制、过调制技术、超前角弱磁控制策略结合在一起。在电机运行在基速以下时,采用MTPA控制对电机直交轴电流进行最优分配,使电机获得最大转矩。当电机运行在基速以上时,为了拓宽电机的调速范围,采用超前角弱磁控制,使电机直轴电流反向增大,削弱转子磁场,从而使电机转速升高。同时,根据逆变器的工作状态,采用双模式过调制算法提高逆变器的电压输出上限,进一步增强电机的性能。
四、仿真研究
4.1 仿真模型搭建
在仿真软件中搭建永磁同步电机的矢量控制仿真模型,包括电机本体模块、坐标变换模块、MTPA控制模块、超前角弱磁控制模块、SVPWM双模式过调制模块以及逆变器模块等。弱磁算法和SVPWM过调制算法采用s函数编写,以提高算法的灵活性和准确性。
4.2 不同工作区逆变器输出电压波形观察
为了全面地观察参考电压处于线性区、过调制1区、过调制2区时逆变器输出电压的波形情况,通过改变增益模块的值来调整参考电压的大小,使逆变器分别工作于这三个区域。
- 线性区:当参考电压较小时,逆变器工作在线性区,此时输出电压波形为标准的正弦波,电压幅值未达到逆变器的输出上限。
- 过调制1区:随着参考电压的增大,逆变器进入过调制1区。此时输出电压波形开始发生畸变,不再是标准的正弦波,但仍然保持一定的对称性。电压幅值有所提高,接近六边形边界。
- 过调制2区:当参考电压进一步增大,逆变器进入过调制2区。输出电压波形畸变更加严重,沿着六边形边界移动。电压幅值达到逆变器的最大输出值 32Udc。
4.3 控制策略性能验证
- 基速以下性能:在基速以下,采用MTPA控制,电机直交轴电流得到最优分配。仿真结果表明,电机能够输出最大转矩,且转矩波动较小,具有良好的动态性能。
- 基速以上性能:当电机转速超过基速时,采用超前角弱磁控制。随着转速的升高,直轴电流反向增大,转子磁场被削弱,电机转速能够继续升高。同时,采用双模式过调制算法后,逆变器的电压输出上限提高,电机在高速运行时能够输出更大的转矩,拓宽了电机的调速范围。
五、结论
本文研究了永磁同步电机超前角弱磁MTPA+SVPWM双模式过调制矢量控制策略。通过仿真研究,验证了双模式过调制算法在不改变直流母线电压条件下提升逆变器电压输出上限的有效性,以及该控制策略在基速以下采用MTPA控制实现最大转矩输出,基速以上采用超前角弱磁控制拓宽调速范围的优越性。仿真结果表明,所提出的控制策略能够显著提高电机的转矩和转速性能,为永磁同步电机的高性能控制提供了有效的解决方案。
六、展望
未来的研究可以进一步优化控制算法,提高系统的鲁棒性和抗干扰能力。同时,可以将该控制策略应用于实际电机驱动系统中,进行实验验证,以进一步推广其在实际工程中的应用。
📚第二部分——运行结果




🎉第三部分——参考文献
文章中一些内容引自网络,会注明出处或引用为参考文献,难免有未尽之处,如有不妥,请随时联系删除。(文章内容仅供参考,具体效果以运行结果为准)

🌈第四部分——Simulink仿真、文档下载
资料获取,更多粉丝福利,MATLAB|Simulink|Python资源获取

647

被折叠的 条评论
为什么被折叠?



