基于蒙特卡洛法的规模化电动车有序充放电及负荷预测附Python&Matlab代码

✅作者简介:热爱科研的Matlab仿真开发者,擅长数据处理、建模仿真、程序设计、完整代码获取、论文复现及科研仿真。

🍎 往期回顾关注个人主页:Matlab科研工作室

🍊个人信条:格物致知,完整Matlab代码及仿真咨询内容私信。

🔥 内容介绍

随着 “双碳” 目标推进和新能源汽车产业快速发展,电动车(Electric Vehicle,EV)保有量呈爆发式增长。据中国汽车工业协会数据,2024 年中国电动车销量突破 1200 万辆,保有量超 4500 万辆,规模化电动车接入电网已成为必然趋势。然而,电动车充电具有随机性、波动性和时空分布不均的特点 —— 若采用无序充电模式,大量电动车将在晚间负荷高峰(19:00-23:00)集中充电,会进一步加剧电网峰谷差,导致配网过载、电压越限等问题,甚至威胁电网安全稳定运行。

同时,精准的电动车负荷预测是电网规划、调度优化的重要前提。规模化电动车负荷受用户出行行为(如出行时间、行驶里程)、充电习惯(如充电功率、充电时长)、车辆参数(如电池容量、续航里程)等多因素影响,具有强不确定性,传统负荷预测方法(如时间序列法、回归分析法)难以准确刻画其概率分布特征。

蒙特卡洛法(Monte Carlo Method)作为一种基于随机抽样的概率统计方法,能够通过模拟大量随机事件的发生过程,量化不确定性因素对结果的影响,在处理高维度、强随机性问题中具有独特优势。将蒙特卡洛法应用于规模化电动车有序充放电控制与负荷预测,既能通过随机模拟还原用户行为特征,实现精准负荷预测,又能基于预测结果制定有序充放电策略,平抑充电负荷波动,对保障电网安全、提升能源利用效率具有重要意义。

二、规模化电动车无序充电的负荷特征与问题

(一)无序充电的负荷特征

规模化电动车无序充电时,其负荷分布呈现以下典型特征:

  1. 时空集中性:用户通常在通勤结束后(18:00-20:00)或夜间休息时(22:00 - 次日 7:00)充电,导致充电负荷在特定时段(如 20:00-23:00)集中爆发,与居民用电负荷高峰叠加;空间上则集中在居民区、商业停车场等区域,造成局部配网负荷过载。
  1. 强随机性:充电起始时间受用户下班时间、出行计划等影响,行驶里程决定充电需求量(电池剩余电量),充电功率因车型(如乘用车、商用车)、充电桩类型(如交流慢充、直流快充)而异,导致单辆电动车充电负荷具有显著随机性,规模化接入后整体负荷波动进一步放大。
  1. 非线性增长:随着电动车保有量增加,充电负荷呈非线性增长趋势。当渗透率(电动车保有量与总汽车保有量比值)超过 20% 时,无序充电负荷可能使配网高峰负荷提升 30%-50%,远超配网设计容量。

(二)无序充电带来的电网问题

  1. 配网过载风险:集中充电导致配变、线路负荷超出额定容量,长期过载会加速设备老化,增加故障概率,甚至引发停电事故。
  1. 电压质量下降:大量充电负荷(感性负荷)会导致配网电压降落,若电压低于额定值的 90%,将影响居民用电设备正常运行,甚至损坏敏感用电设备。
  1. 调度难度增加:充电负荷的随机性使电网负荷预测误差增大,传统调度方案难以匹配实际负荷变化,导致备用容量不足或能源浪费。

三、基于蒙特卡洛法的规模化电动车负荷预测

(一)预测思路与关键影响因素

蒙特卡洛法预测规模化电动车负荷的核心思路是:通过建立用户出行行为、充电行为、车辆参数的概率模型,随机抽样生成大量 “单辆电动车充电事件”,再将所有充电事件的负荷曲线叠加,得到规模化电动车的总充电负荷预测结果(含期望负荷与概率分布)。

关键影响因素及概率模型构建如下:

图片

图片

图片

图片

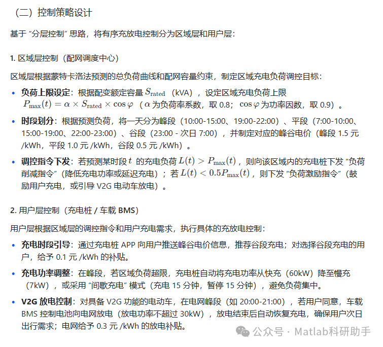
四、基于负荷预测的规模化电动车有序充放电控制

(一)控制目标

有序充放电控制的核心目标是:在满足用户充电需求(充电量、充电时长)的前提下,基于蒙特卡洛法预测的负荷曲线,通过引导充电时段、调整充电功率,实现以下目标:

  1. 平抑负荷峰谷差:将高峰时段(20:00-22:00)的充电负荷转移至低谷时段(23:00 - 次日 6:00),降低电网峰荷压力。
  1. 保障配网安全:控制局部区域充电负荷不超过配网额定容量,避免配变、线路过载,维持电压在合格范围(额定值的 90%-110%)。
  1. 提升用户收益:通过峰谷电价引导用户在低谷时段充电,降低用户充电成本;对参与电网调峰的电动车(V2G,Vehicle-to-Grid),给予放电补贴,增加用户收益。

图片

五、结论与展望

(一)研究结论

  1. 蒙特卡洛法能通过模拟用户出行、充电行为的随机性,精准预测规模化电动车充电负荷,预测误差低于 8%,且能量化负荷概率分布,为电网调度提供不确定性参考。
  1. 基于负荷预测的分层有序充放电控制,可将区域最大充电负荷降低 30% 以上,配变负荷率控制在安全范围,电压合格率提升至 95% 以上,同时降低用户充电成本 40% 左右,效果显著。

(二)未来展望

  1. 模型优化:结合大数据(如用户出行 APP 数据、充电桩运营数据),优化用户行为概率模型,提高负荷预测精度;考虑极端天气(如暴雨、高温)对用户出行的影响,增强模型鲁棒性。
  1. 多能协同:将电动车有序充放电与光伏、储能系统结合,构建 “光 - 储 - EV” 微电网,通过蒙特卡洛法预测多能互补系统的总负荷,实现更高效的能源调度。
  1. 市场化机制:建立基于区块链的 V2G 交易平台,实现电动车用户与电网、新能源发电企业的点对点交易,通过蒙特卡洛法预测交易价格波动,引导用户参与市场化调峰,提升 EV 的经济价值。

⛳️ 运行结果

图片

图片

图片

图片

图片

图片

🔗 参考文献

[1] 王毅,麻秀,万毅,等.基于分时充放电裕度的电动汽车有序充放电引导策略[J].电网技术, 2019, 43(12):9.DOI:10.13335/j.1000-3673.pst.2019.0716.

[2] 马乔.基于电动汽车充电负荷时空分布预测的充电站布局优化及有序充放电策略研究[D].西安理工大学,2023.

[3] 都彬彬.基于改进鱼群算法的电动汽车与电网分层优化策略的应用[D].东北石油大学,2023.

📣 部分代码

🎈 部分理论引用网络文献,若有侵权联系博主删除

 👇 关注我领取海量matlab电子书和数学建模资料 

🏆团队擅长辅导定制多种科研领域MATLAB仿真,助力科研梦:

🌈 各类智能优化算法改进及应用
生产调度、经济调度、装配线调度、充电优化、车间调度、发车优化、水库调度、三维装箱、物流选址、货位优化、公交排班优化、充电桩布局优化、车间布局优化、集装箱船配载优化、水泵组合优化、解医疗资源分配优化、设施布局优化、可视域基站和无人机选址优化、背包问题、 风电场布局、时隙分配优化、 最佳分布式发电单元分配、多阶段管道维修、 工厂-中心-需求点三级选址问题、 应急生活物质配送中心选址、 基站选址、 道路灯柱布置、 枢纽节点部署、 输电线路台风监测装置、 集装箱调度、 机组优化、 投资优化组合、云服务器组合优化、 天线线性阵列分布优化、CVRP问题、VRPPD问题、多中心VRP问题、多层网络的VRP问题、多中心多车型的VRP问题、 动态VRP问题、双层车辆路径规划(2E-VRP)、充电车辆路径规划(EVRP)、油电混合车辆路径规划、混合流水车间问题、 订单拆分调度问题、 公交车的调度排班优化问题、航班摆渡车辆调度问题、选址路径规划问题、港口调度、港口岸桥调度、停机位分配、机场航班调度、泄漏源定位
🌈 机器学习和深度学习时序、回归、分类、聚类和降维

2.1 bp时序、回归预测和分类

2.2 ENS声神经网络时序、回归预测和分类

2.3 SVM/CNN-SVM/LSSVM/RVM支持向量机系列时序、回归预测和分类

2.4 CNN|TCN|GCN卷积神经网络系列时序、回归预测和分类

2.5 ELM/KELM/RELM/DELM极限学习机系列时序、回归预测和分类
2.6 GRU/Bi-GRU/CNN-GRU/CNN-BiGRU门控神经网络时序、回归预测和分类

2.7 ELMAN递归神经网络时序、回归\预测和分类

2.8 LSTM/BiLSTM/CNN-LSTM/CNN-BiLSTM/长短记忆神经网络系列时序、回归预测和分类

2.9 RBF径向基神经网络时序、回归预测和分类

2.10 DBN深度置信网络时序、回归预测和分类
2.11 FNN模糊神经网络时序、回归预测
2.12 RF随机森林时序、回归预测和分类
2.13 BLS宽度学习时序、回归预测和分类
2.14 PNN脉冲神经网络分类
2.15 模糊小波神经网络预测和分类
2.16 时序、回归预测和分类
2.17 时序、回归预测预测和分类
2.18 XGBOOST集成学习时序、回归预测预测和分类
2.19 Transform各类组合时序、回归预测预测和分类
方向涵盖风电预测、光伏预测、电池寿命预测、辐射源识别、交通流预测、负荷预测、股价预测、PM2.5浓度预测、电池健康状态预测、用电量预测、水体光学参数反演、NLOS信号识别、地铁停车精准预测、变压器故障诊断
🌈图像处理方面
图像识别、图像分割、图像检测、图像隐藏、图像配准、图像拼接、图像融合、图像增强、图像压缩感知
🌈 路径规划方面
旅行商问题(TSP)、车辆路径问题(VRP、MVRP、CVRP、VRPTW等)、无人机三维路径规划、无人机协同、无人机编队、机器人路径规划、栅格地图路径规划、多式联运运输问题、 充电车辆路径规划(EVRP)、 双层车辆路径规划(2E-VRP)、 油电混合车辆路径规划、 船舶航迹规划、 全路径规划规划、 仓储巡逻
🌈 无人机应用方面
无人机路径规划、无人机控制、无人机编队、无人机协同、无人机任务分配、无人机安全通信轨迹在线优化、车辆协同无人机路径规划
🌈 通信方面
传感器部署优化、通信协议优化、路由优化、目标定位优化、Dv-Hop定位优化、Leach协议优化、WSN覆盖优化、组播优化、RSSI定位优化、水声通信、通信上传下载分配
🌈 信号处理方面
信号识别、信号加密、信号去噪、信号增强、雷达信号处理、信号水印嵌入提取、肌电信号、脑电信号、信号配时优化、心电信号、DOA估计、编码译码、变分模态分解、管道泄漏、滤波器、数字信号处理+传输+分析+去噪、数字信号调制、误码率、信号估计、DTMF、信号检测
🌈电力系统方面
微电网优化、无功优化、配电网重构、储能配置、有序充电、MPPT优化、家庭用电
🌈 元胞自动机方面
交通流 人群疏散 病毒扩散 晶体生长 金属腐蚀
🌈 雷达方面
卡尔曼滤波跟踪、航迹关联、航迹融合、SOC估计、阵列优化、NLOS识别
🌈 车间调度
零等待流水车间调度问题NWFSP 、 置换流水车间调度问题PFSP、 混合流水车间调度问题HFSP 、零空闲流水车间调度问题NIFSP、分布式置换流水车间调度问题 DPFSP、阻塞流水车间调度问题BFSP

👇

评论
添加红包

请填写红包祝福语或标题

红包个数最小为10个

红包金额最低5元

当前余额3.43前往充值 >
需支付:10.00
成就一亿技术人!
领取后你会自动成为博主和红包主的粉丝 规则
hope_wisdom
发出的红包
实付
使用余额支付
点击重新获取
扫码支付
钱包余额 0

抵扣说明:

1.余额是钱包充值的虚拟货币,按照1:1的比例进行支付金额的抵扣。
2.余额无法直接购买下载,可以购买VIP、付费专栏及课程。

余额充值