✅作者简介:热爱科研的Matlab仿真开发者,擅长数据处理、建模仿真、程序设计、完整代码获取、论文复现及科研仿真。
🍎 往期回顾关注个人主页:Matlab科研工作室
🍊个人信条:格物致知,完整Matlab代码及仿真咨询内容私信。
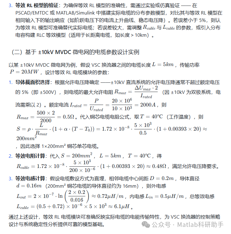
🔥 内容介绍
在中压直流(MVDC)微电网中,±10kV 电压等级因兼顾传输效率(降低线路损耗)与设备成本(避免高压绝缘过度设计),成为分布式能源(如风电、光伏)并网、城市配电网升级的主流选择。基于电压源换流器(VSC)的 MVDC 微电网,凭借 VSC 可灵活控制有功功率、无功功率及直流电压的优势,能有效适配分布式能源的波动性与负荷的随机性,其核心架构包含VSC 换流器、±10kV 直流母线、等效 RL 电缆模块、分布式能源单元(DER)及负荷单元,而 VSC 换流器的互连是实现多端微电网功率调度与系统协同控制的关键。
(一)VSC 换流器的核心功能与拓扑选择
- 核心功能定位:在 ±10kV MVDC 微电网中,VSC 换流器承担 “接口枢纽” 角色,主要实现三大功能:一是将分布式能源(如光伏逆变器输出的低压直流、风电变流器输出的低压交流)通过整流 / 逆变转换为 ±10kV 直流,接入直流母线;二是控制直流母线电压稳定(当系统功率失衡时,通过调整 VSC 的有功功率输出抑制电压波动);三是实现微电网与外部大电网的柔性互联(若接入大电网,VSC 可作为并网换流器,控制并网功率因数与潮流方向)。
- 拓扑结构选择:针对 ±10kV 电压等级,VSC 换流器多采用两电平或三电平模块化多电平换流器(MMC) 拓扑。两电平 VSC 结构简单、成本低,适用于功率需求较小(如≤50MW)的微电网;三电平 MMC 拓扑则通过子模块级联实现高压输出,具有谐波含量低、开关损耗小、容错能力强的优势,更适配 ±10kV MVDC 微电网的中高压、大功率场景(如 100MW 级分布式能源集群并网)。以三电平 MMC 为例,其每个桥臂由多个半桥或全桥子模块(SM)组成,通过子模块电容分压实现 ±10kV 直流电压输出,同时可通过脉冲宽度调制(PWM)精确控制换流器输出电压与电流。
(二)±10kV MVDC 微电网的多端互连逻辑
±10kV MVDC 微电网通常采用 “直流母线 + 辐射型 / 环网型” 互连架构,多个 VSC 换流器通过等效 RL 电缆模块连接至公共直流母线,形成多端互联系统。例如:
- 分布式能源侧 VSC(如风电 VSC、光伏 VSC):将 DER 输出功率转换为 ±10kV 直流,通过 RL 电缆接入直流母线,为系统提供有功功率;
- 储能侧 VSC:作为 “功率缓冲器”,当系统有功过剩时,通过 VSC 控制储能单元充电;当系统有功不足时,控制储能单元放电,维持直流母线电压稳定;
- 负荷侧 VSC:将 ±10kV 直流转换为交流(如 380V/10kV),为交流负荷供电,或直接为直流负荷(如数据中心、电动汽车充电桩)供电;
- 并网侧 VSC(若存在):连接微电网与外部 220kV/110kV 大电网,实现功率双向流动,当微电网内部功率不足时从大电网吸收功率,当功率过剩时向大电网馈送功率。
这种多端互连架构的核心优势在于 “灵活性与可靠性”—— 通过多个 VSC 换流器的协同控制,可实现功率的分布式调度;若某一 VSC 或电缆故障,其他 VSC 可通过控制策略调整,避免系统整体崩溃。
二、等效 RL 电缆模块的建模与参数设计





⛳️ 运行结果




🔗 参考文献
[1] 马大俊.适用于智能配电网的多端口换流器关键技术研究[D].东南大学,2022.
[2] 林霖.基于电力电子变压器的柔性直流互联配电网协调控制研究[D].东北电力大学,2021.
[3] 杨卫朋,张爱民,李俊刚,等.电压不平衡条件下VSC-MVDC系统PID加谐振滑模直接功率控制[J].电网技术, 2018, 42(8):9.DOI:10.13335/j.1000-3673.pst.2017.2137.
📣 部分代码
🎈 部分理论引用网络文献,若有侵权联系博主删除
👇 关注我领取海量matlab电子书和数学建模资料
🏆团队擅长辅导定制多种科研领域MATLAB仿真,助力科研梦:
🌈 各类智能优化算法改进及应用
生产调度、经济调度、装配线调度、充电优化、车间调度、发车优化、水库调度、三维装箱、物流选址、货位优化、公交排班优化、充电桩布局优化、车间布局优化、集装箱船配载优化、水泵组合优化、解医疗资源分配优化、设施布局优化、可视域基站和无人机选址优化、背包问题、 风电场布局、时隙分配优化、 最佳分布式发电单元分配、多阶段管道维修、 工厂-中心-需求点三级选址问题、 应急生活物质配送中心选址、 基站选址、 道路灯柱布置、 枢纽节点部署、 输电线路台风监测装置、 集装箱调度、 机组优化、 投资优化组合、云服务器组合优化、 天线线性阵列分布优化、CVRP问题、VRPPD问题、多中心VRP问题、多层网络的VRP问题、多中心多车型的VRP问题、 动态VRP问题、双层车辆路径规划(2E-VRP)、充电车辆路径规划(EVRP)、油电混合车辆路径规划、混合流水车间问题、 订单拆分调度问题、 公交车的调度排班优化问题、航班摆渡车辆调度问题、选址路径规划问题、港口调度、港口岸桥调度、停机位分配、机场航班调度、泄漏源定位
🌈 机器学习和深度学习时序、回归、分类、聚类和降维
2.1 bp时序、回归预测和分类
2.2 ENS声神经网络时序、回归预测和分类
2.3 SVM/CNN-SVM/LSSVM/RVM支持向量机系列时序、回归预测和分类
2.4 CNN|TCN|GCN卷积神经网络系列时序、回归预测和分类
2.5 ELM/KELM/RELM/DELM极限学习机系列时序、回归预测和分类
2.6 GRU/Bi-GRU/CNN-GRU/CNN-BiGRU门控神经网络时序、回归预测和分类
2.7 ELMAN递归神经网络时序、回归\预测和分类
2.8 LSTM/BiLSTM/CNN-LSTM/CNN-BiLSTM/长短记忆神经网络系列时序、回归预测和分类
2.9 RBF径向基神经网络时序、回归预测和分类
2.10 DBN深度置信网络时序、回归预测和分类
2.11 FNN模糊神经网络时序、回归预测
2.12 RF随机森林时序、回归预测和分类
2.13 BLS宽度学习时序、回归预测和分类
2.14 PNN脉冲神经网络分类
2.15 模糊小波神经网络预测和分类
2.16 时序、回归预测和分类
2.17 时序、回归预测预测和分类
2.18 XGBOOST集成学习时序、回归预测预测和分类
2.19 Transform各类组合时序、回归预测预测和分类
方向涵盖风电预测、光伏预测、电池寿命预测、辐射源识别、交通流预测、负荷预测、股价预测、PM2.5浓度预测、电池健康状态预测、用电量预测、水体光学参数反演、NLOS信号识别、地铁停车精准预测、变压器故障诊断
🌈图像处理方面
图像识别、图像分割、图像检测、图像隐藏、图像配准、图像拼接、图像融合、图像增强、图像压缩感知
🌈 路径规划方面
旅行商问题(TSP)、车辆路径问题(VRP、MVRP、CVRP、VRPTW等)、无人机三维路径规划、无人机协同、无人机编队、机器人路径规划、栅格地图路径规划、多式联运运输问题、 充电车辆路径规划(EVRP)、 双层车辆路径规划(2E-VRP)、 油电混合车辆路径规划、 船舶航迹规划、 全路径规划规划、 仓储巡逻
🌈 无人机应用方面
无人机路径规划、无人机控制、无人机编队、无人机协同、无人机任务分配、无人机安全通信轨迹在线优化、车辆协同无人机路径规划
🌈 通信方面
传感器部署优化、通信协议优化、路由优化、目标定位优化、Dv-Hop定位优化、Leach协议优化、WSN覆盖优化、组播优化、RSSI定位优化、水声通信、通信上传下载分配
🌈 信号处理方面
信号识别、信号加密、信号去噪、信号增强、雷达信号处理、信号水印嵌入提取、肌电信号、脑电信号、信号配时优化、心电信号、DOA估计、编码译码、变分模态分解、管道泄漏、滤波器、数字信号处理+传输+分析+去噪、数字信号调制、误码率、信号估计、DTMF、信号检测
🌈电力系统方面
微电网优化、无功优化、配电网重构、储能配置、有序充电、MPPT优化、家庭用电
🌈 元胞自动机方面
交通流 人群疏散 病毒扩散 晶体生长 金属腐蚀
🌈 雷达方面
卡尔曼滤波跟踪、航迹关联、航迹融合、SOC估计、阵列优化、NLOS识别
🌈 车间调度
零等待流水车间调度问题NWFSP 、 置换流水车间调度问题PFSP、 混合流水车间调度问题HFSP 、零空闲流水车间调度问题NIFSP、分布式置换流水车间调度问题 DPFSP、阻塞流水车间调度问题BFSP
👇
736

被折叠的 条评论
为什么被折叠?



