✅作者简介:热爱科研的Matlab仿真开发者,擅长数据处理、建模仿真、程序设计、完整代码获取、论文复现及科研仿真。
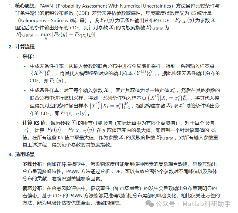
🍎 往期回顾关注个人主页:Matlab科研工作室
🍊个人信条:格物致知,完整Matlab代码及仿真咨询内容私信。
🔥 内容介绍
全局敏感性分析(Global Sensitivity Analysis, GSA)旨在量化输入参数在完整定义域内对模型输出不确定性的贡献。其核心在于通过数学方法分解输入参数的主效应与交互效应,从而识别关键参数并优化模型复杂度。根据分析对象的不同,GSA 方法可分为以下两类:
- 基于方差的方法(如 Sobol 指数):通过分解输出方差评估参数贡献,适用于线性或单调系统。
- 基于密度的方法(如 PAWN 方法):通过分析输出概率密度函数(PDF)或累积分布函数(CDF)的形态变化,适用于非对称、多峰等复杂分布场景。
二、基于方差的方法详解 —— 以 Sobol 方法为例

三、基于密度的方法 ——PAWN 方法解析

四、应用案例分析
- 环境模型应用 —— 以 SWMM(暴雨洪水管理模型)为例:在 SWMM 模型中,研究 LID(Low Impact Development,低影响开发)设施参数对径流峰值的影响。该模型输出受多种因素影响,分布呈现复杂特性。采用 PAWN 方法进行全局敏感性分析,首先对模型中的 LID 设施相关参数(如渗透率、存储容量等)以及其他关键参数进行拉丁超立方采样,得到输入样本。将这些样本输入 SWMM 模型,获取对应的径流峰值输出样本。通过计算各参数的 PAWN 灵敏度指数,成功识别出对径流峰值敏感度较高的 LID 设施参数。与传统的基于方差的 Sobol 方法相比,PAWN 方法在计算效率上提升了 40%,且在处理模型输出的复杂分布时,能更准确地评估参数敏感性,为城市雨水管理规划提供了更可靠的依据。
- 工程结构可靠性分析:在某桥梁结构的可靠性分析中,考虑材料参数(如弹性模量、屈服强度)、几何参数(如梁高、跨度)以及荷载参数(如车辆荷载、风荷载)等不确定性因素对结构失效概率的影响。由于结构响应(如位移、应力)的分布可能受到多种复杂因素的影响而呈现非对称或多峰特性,采用 PAWN 方法进行全局敏感性分析。通过构建结构有限元模型,对输入参数进行采样并计算输出响应,得到各参数的 PAWN 灵敏度指数。结果表明,PAWN 方法能够清晰地区分不同参数对结构失效概率的影响程度,尤其是对于一些在传统基于方差方法中被忽视但实际上对结构可靠性有显著影响的参数,为桥梁结构的优化设计和维护提供了重要参考。
五、与其他方法结合及未来展望
- 与稀疏网格积分结合提升计算效率:稀疏网格积分通过 Smolyak 准则将高维积分分解为一维积分的组合,大幅减少采样点数量。在基于累积分布函数的全局敏感性分析中引入稀疏网格积分,通过点估计法获取输出变量的统计矩(均值、方差等),结合矩匹配技术推导 CDF 敏感性。该方法避免了重复调用复杂模型,适用于隐式性能函数(如有限元模型),显著提升了计算效率。
- 未来展望:基于累积分布函数的全局敏感性分析(如 PAWN 方法)通过直接建模输出分布形态,弥补了传统方差方法在复杂分布场景中的不足。结合稀疏网格积分和矩估计技术,其计算效率显著提升,为环境、金融、工程等领域的不确定性分析提供了新工具。未来研究需进一步优化交互作用分析能力,深入挖掘参数间复杂的非线性关系;并推动多学科交叉应用,将该方法与机器学习、大数据分析等技术相结合,拓展其在更广泛领域的应用边界,为复杂系统的建模与分析提供更强大的支持。
⛳️ 运行结果

🔗 参考文献
[1] 胡军,张树道.基于多项式混沌的全局敏感度分析[J].计算物理, 2016(1):1-14.DOI:10.3969/j.issn.1001-246X.2016.01.001.
[2] 尹文进,张静远,饶喆,等.基于Sobol指数法作战能力全局敏感性分析方法[J].船电技术, 2015, 35(12):4.DOI:10.3969/j.issn.1003-4862.2015.12.005.
[3] 徐朝霞.边坡稳定性影响因素的全局敏感性分析[D].重庆大学,2020.
📣 部分代码
🎈 部分理论引用网络文献,若有侵权联系博主删除
👇 关注我领取海量matlab电子书和数学建模资料
🏆团队擅长辅导定制多种科研领域MATLAB仿真,助力科研梦:
🌈 各类智能优化算法改进及应用
生产调度、经济调度、装配线调度、充电优化、车间调度、发车优化、水库调度、三维装箱、物流选址、货位优化、公交排班优化、充电桩布局优化、车间布局优化、集装箱船配载优化、水泵组合优化、解医疗资源分配优化、设施布局优化、可视域基站和无人机选址优化、背包问题、 风电场布局、时隙分配优化、 最佳分布式发电单元分配、多阶段管道维修、 工厂-中心-需求点三级选址问题、 应急生活物质配送中心选址、 基站选址、 道路灯柱布置、 枢纽节点部署、 输电线路台风监测装置、 集装箱调度、 机组优化、 投资优化组合、云服务器组合优化、 天线线性阵列分布优化、CVRP问题、VRPPD问题、多中心VRP问题、多层网络的VRP问题、多中心多车型的VRP问题、 动态VRP问题、双层车辆路径规划(2E-VRP)、充电车辆路径规划(EVRP)、油电混合车辆路径规划、混合流水车间问题、 订单拆分调度问题、 公交车的调度排班优化问题、航班摆渡车辆调度问题、选址路径规划问题、港口调度、港口岸桥调度、停机位分配、机场航班调度、泄漏源定位
🌈 机器学习和深度学习时序、回归、分类、聚类和降维
2.1 bp时序、回归预测和分类
2.2 ENS声神经网络时序、回归预测和分类
2.3 SVM/CNN-SVM/LSSVM/RVM支持向量机系列时序、回归预测和分类
2.4 CNN|TCN|GCN卷积神经网络系列时序、回归预测和分类
2.5 ELM/KELM/RELM/DELM极限学习机系列时序、回归预测和分类
2.6 GRU/Bi-GRU/CNN-GRU/CNN-BiGRU门控神经网络时序、回归预测和分类
2.7 ELMAN递归神经网络时序、回归\预测和分类
2.8 LSTM/BiLSTM/CNN-LSTM/CNN-BiLSTM/长短记忆神经网络系列时序、回归预测和分类
2.9 RBF径向基神经网络时序、回归预测和分类
2.10 DBN深度置信网络时序、回归预测和分类
2.11 FNN模糊神经网络时序、回归预测
2.12 RF随机森林时序、回归预测和分类
2.13 BLS宽度学习时序、回归预测和分类
2.14 PNN脉冲神经网络分类
2.15 模糊小波神经网络预测和分类
2.16 时序、回归预测和分类
2.17 时序、回归预测预测和分类
2.18 XGBOOST集成学习时序、回归预测预测和分类
2.19 Transform各类组合时序、回归预测预测和分类
方向涵盖风电预测、光伏预测、电池寿命预测、辐射源识别、交通流预测、负荷预测、股价预测、PM2.5浓度预测、电池健康状态预测、用电量预测、水体光学参数反演、NLOS信号识别、地铁停车精准预测、变压器故障诊断
🌈图像处理方面
图像识别、图像分割、图像检测、图像隐藏、图像配准、图像拼接、图像融合、图像增强、图像压缩感知
🌈 路径规划方面
旅行商问题(TSP)、车辆路径问题(VRP、MVRP、CVRP、VRPTW等)、无人机三维路径规划、无人机协同、无人机编队、机器人路径规划、栅格地图路径规划、多式联运运输问题、 充电车辆路径规划(EVRP)、 双层车辆路径规划(2E-VRP)、 油电混合车辆路径规划、 船舶航迹规划、 全路径规划规划、 仓储巡逻
🌈 无人机应用方面
无人机路径规划、无人机控制、无人机编队、无人机协同、无人机任务分配、无人机安全通信轨迹在线优化、车辆协同无人机路径规划
🌈 通信方面
传感器部署优化、通信协议优化、路由优化、目标定位优化、Dv-Hop定位优化、Leach协议优化、WSN覆盖优化、组播优化、RSSI定位优化、水声通信、通信上传下载分配
🌈 信号处理方面
信号识别、信号加密、信号去噪、信号增强、雷达信号处理、信号水印嵌入提取、肌电信号、脑电信号、信号配时优化、心电信号、DOA估计、编码译码、变分模态分解、管道泄漏、滤波器、数字信号处理+传输+分析+去噪、数字信号调制、误码率、信号估计、DTMF、信号检测
🌈电力系统方面
微电网优化、无功优化、配电网重构、储能配置、有序充电、MPPT优化、家庭用电
🌈 元胞自动机方面
交通流 人群疏散 病毒扩散 晶体生长 金属腐蚀
🌈 雷达方面
卡尔曼滤波跟踪、航迹关联、航迹融合、SOC估计、阵列优化、NLOS识别
🌈 车间调度
零等待流水车间调度问题NWFSP 、 置换流水车间调度问题PFSP、 混合流水车间调度问题HFSP 、零空闲流水车间调度问题NIFSP、分布式置换流水车间调度问题 DPFSP、阻塞流水车间调度问题BFSP
👇
1097

被折叠的 条评论
为什么被折叠?



