低代码最初被看作是开发效率工具,用于快速搭建审批流程、表单收集等轻量化应用。随着企业级需求的增长,这种工具化定位逐渐显得不足。越来越多的企业开始关注低代码在复杂系统、跨部门协同以及高并发场景中的适用性。由此,低代码的角色正在发生转变——从满足局部需求的工具,向支撑业务架构和长期治理的平台演进。这种转变不仅是功能上的扩展,更是架构、性能、安全和生态上的系统性升级。
可视化工作流
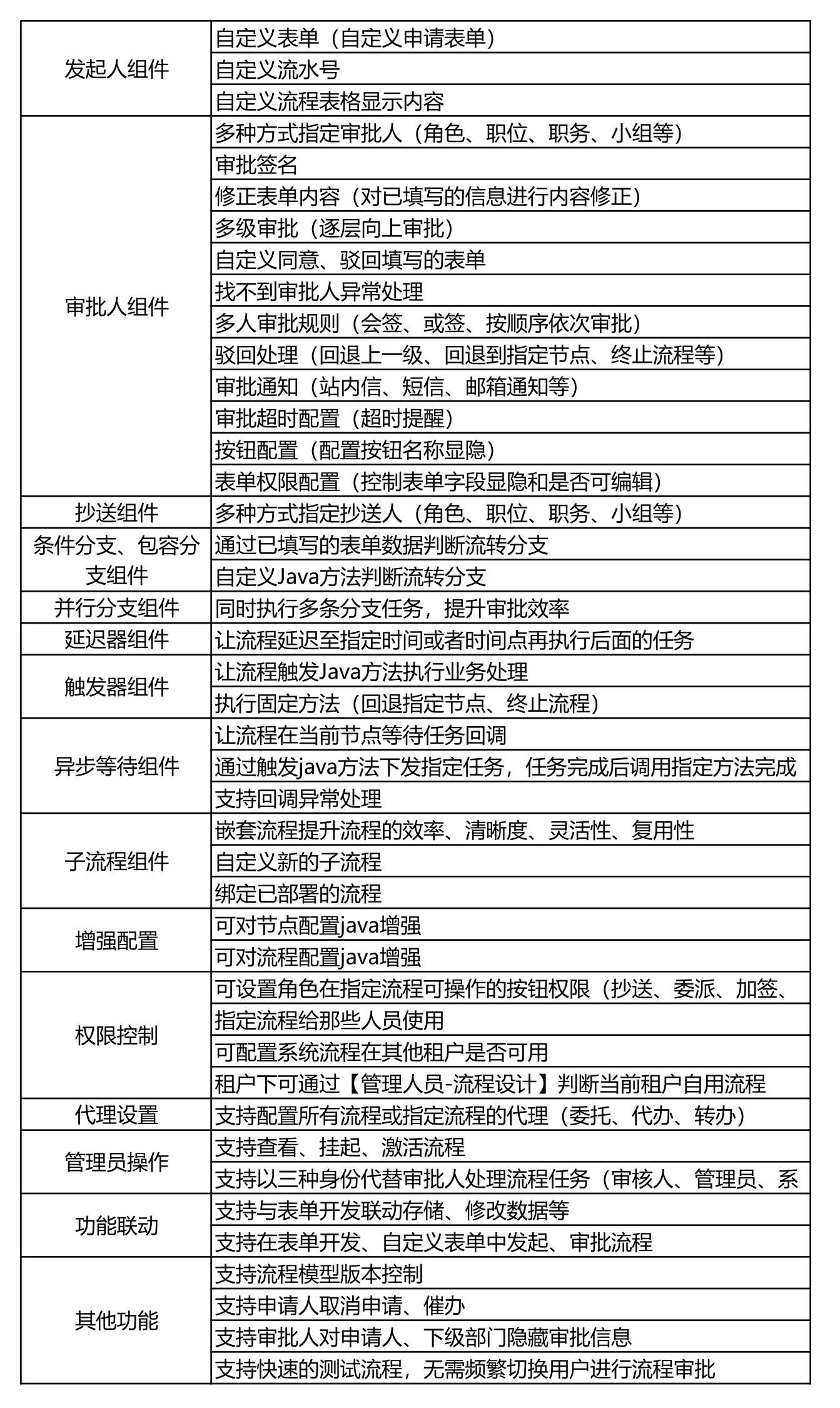
流程功能

流程功能清单

流程使用示例
系统界面
流程参数设置
流程示例
流程设计(请假申请)
流程设计(主管审批)
流程设计(完整请假流程)
可视化开发:直观高效的应用构建
低代码平台正在重新定义软件开发流程。通过可视化开发工具,开发者无需大量手写代码即可完成应用原型和功能模块构建。“所见即所得”的实时反馈,使界面与业务逻辑的设计更加直观。该方法不仅加快开发迭代,还促进跨团队协作、业务需求快速响应和系统模块化管理,为企业级应用提供高效技术支撑。
1. 组件化设计:模块化与复用
组件化设计将复杂界面和业务逻辑拆解为最小可组合单元,提供高效的开发、复用和扩展能力。

- 标准化与参数化组件库:平台内置表单、列表、图表、导航栏等通用组件,并支持行业特定模块(如金融风控、医疗表单)。开发者可通过参数调整与属性绑定,将组件与数据源或业务逻辑灵活连接,实现快速迭代和差异化配置。
- 模块化复用与扩展性:组件基于模块化设计,可在不同项目中直接复用,减少重复开发。同时,平台提供插件化机制与扩展接口,允许开发者自定义组件功能,以满足多样化和复杂业务场景的需求。
- 可视化依赖与结构优化:平台支持组件间依赖关系的可视化展示,使系统结构更加直观透明。开发者不仅能快速识别关键模块,还能优化逻辑链路,从而提升整体设计效率与后期维护的可控性。
2. 实时渲染与动态预览
实时渲染和动态预览机制让开发者能够即时观察界面变化与数据联动,提高开发效率并减少调试成本。

- 双向数据绑定与增量更新:界面与数据模型保持实时同步,任何调整即时反映在显示层,同时仅更新变化部分,提升渲染效率。
- 跨平台响应式预览:支持桌面、移动、平板等多终端实时预览,可模拟不同屏幕尺寸和操作环境,确保界面一致性和用户体验优化。
- 虚拟DOM与渲染优化:平台通过虚拟DOM和渲染优化算法减少DOM操作开销,实现高性能页面更新,即使在复杂业务场景下也保持流畅响应。
- 交互模拟与用户体验验证:可视化开发工具支持用户交互模拟,包括点击、拖拽、数据输入等操作,为原型设计提供真实操作反馈,加速迭代验证。
3. 可视化业务逻辑编排
通过流程图或节点拖拽方式,平台实现业务逻辑的直观配置,使复杂逻辑快速可视化和可控。

- 节点化事件与数据流管理:业务逻辑通过节点表示事件触发、数据流和条件分支,清晰展示流程顺序和依赖关系。
- 条件逻辑与分支配置:内置条件配置工具支持复杂规则的可视化设置,开发者无需编写代码即可实现多条件业务决策逻辑。
- 任务序列与自动化执行:支持业务任务的顺序配置和自动化执行,结合定时任务或事件触发机制,实现高效流程管理。
- 跨角色协作与流程审查:通过可视化业务流程图,非开发人员也可参与流程设计和审查,提高团队透明度与协作效率。
4. 分布式协作支持
分布式协作机制保证团队多成员在不同地点开发时,模块化管理、版本控制和冲突解决高效可靠。

- 分布式版本控制:支持 Git 等版本控制系统,实现模块独立开发、分支管理和多版本并行迭代。
- 变更追踪与冲突合并:自动记录每次修改,支持冲突检测、回滚与版本恢复,提高开发安全性和协作效率。
- 权限与角色管理:不同成员可基于角色获得不同操作权限,确保开发安全与任务责任清晰。
- 跨地域协作:提供远程同步和实时共享机制,使全球团队可同时开发和调试,提高复杂系统开发效率。
5. 无缝部署与事务管理
一键部署和分布式事务管理确保应用在不同环境下快速上线且数据安全可靠。

- 容器化部署与CI/CD:平台支持 Docker、Kubernetes 容器化部署及CI/CD工具链,实现应用及依赖的一键打包、发布与自动化运维。
- 跨模块事务一致性:采用2PC、Saga模式等分布式事务协议,保证多服务操作的数据一致性与完整性。
- 版本隔离与灰度发布:支持多版本并行部署和灰度发布策略,降低上线风险,同时便于快速回滚和问题修复。
- 自动化运维监控:平台内置监控工具,可实时检测部署状态、服务健康度及性能指标,保障应用稳定运行。
可视化开发通过组件化设计、实时渲染、业务逻辑可视化、分布式协作和自动化部署,极大简化了应用构建和迭代流程。模块化、可复用组件与流程化逻辑配置使非专业开发者也能参与开发,跨团队协作更高效。结合容器化与分布式事务管理,平台在高并发、多模块业务场景下保持系统稳定性与可靠性,为企业级应用的快速交付提供坚实保障。
核心引擎:支撑高效开发的技术体系
通过系统化优化核心引擎,为软件开发提供高效、灵活且技术驱动的模式。核心引擎涵盖数据处理、业务功能、模板渲染、图表可视化和系统维护优化等多维度能力,是平台高性能与可扩展性的核心保障。
1. SQL 引擎:智能查询与高性能计算
SQL 引擎通过智能优化和并行计算,确保大数据环境下的查询高效性与数据一致性,为业务系统提供可靠的数据支撑。

- 智能查询优化器:配备高级查询优化器,可根据表结构、索引和数据分布动态生成最优执行计划。结合查询重写、索引推荐和成本模型分析,显著提升复杂 SQL 查询在大规模数据集下的执行效率。
- 多线程并行处理:支持数据库分区管理、缓存策略优化及跨数据库兼容设计。多线程与分布式执行机制可充分利用多核 CPU 和分布式节点资源,保证高并发场景下的数据处理稳定高效。
- 事务管理与一致性保障:内置 MVCC、2PC 等事务协议,实现跨表、跨节点的数据一致性与隔离性。结合快照读、回滚段和并发控制,降低数据冲突风险,并支持高可靠性业务操作。
- 智能缓存与数据预取:SQL 引擎可结合内存级缓存和数据预取策略,对热点数据进行缓存,减少磁盘 I/O,提高响应速度和查询吞吐量。
2. 功能引擎:模块化架构与扩展能力
功能引擎通过模块化封装和动态服务管理,实现业务功能的快速集成与个性化定制,增强系统的灵活性和可扩展性。

- 模块化封装:将常用业务功能(如权限控制、审批流程、报表管理)进行标准化封装,实现插件化组合。开发者可按需“插拔”功能模块,快速搭建系统逻辑。
- 动态服务注册与依赖管理:结合依赖注入与按需加载机制,动态管理服务实例和资源分配,减少冗余服务开销,提高系统运行效率。
- 规则引擎集成:提供可配置规则引擎接口,支持复杂业务规则的可视化配置与自动化执行,满足企业个性化开发需求。
- 服务监控与弹性扩展:功能引擎可集成监控模块,对服务负载、调用频次及异常情况进行实时监控,同时支持动态扩容与故障切换,提高系统弹性。
3. 模板引擎:解耦设计与高效渲染
模板引擎通过前后端逻辑分离与动态渲染优化,实现界面快速生成和高效迭代,提高开发效率和可维护性。

- 动态数据绑定:采用虚拟 DOM 与双向数据绑定,实现前端界面与后台数据实时联动。界面调整可即时反映数据变化,加快开发迭代。
- 编译优化算法: 模板编译器通过静态分析和增量更新优化渲染逻辑,减少不必要的计算,提高渲染速度和性能稳定性。
- 多层继承体系:支持多层模板继承与嵌套组合,开发者可在基础模板上扩展复杂界面和业务场景,实现高复用性和灵活扩展。
- 条件渲染与异步加载:模板引擎支持按需渲染和异步组件加载,优化首屏渲染时间,提高大型应用的响应速度和用户体验。
4. 图表引擎:高性能可视化与交互
图表引擎通过 GPU 加速渲染、分层缓存和可扩展接口,实现大数据实时可视化与丰富交互,满足企业分析需求。

- GPU 加速渲染:利用 WebGL 和 Canvas,将大规模数据集实时渲染为动态图表,支持缩放、过滤及交互操作。
- 分层缓存与增量渲染:将静态图层与动态图层分离,采用增量更新策略,减少重复绘制,提高渲染性能和流畅度。
- 多维度扩展接口:提供丰富图表类型并支持自定义扩展,企业可根据数据分析场景快速生成所需可视化方案。
- 交互事件与动画效果:支持鼠标/触控事件绑定和动画效果,实现数据变化的实时反馈,提升用户体验。
5. 切面引擎:面向切面编程与维护优化
切面引擎通过 AOP 技术和代理模式,将横切关注点与业务逻辑解耦,实现系统模块化、可维护性和性能优化。

- AOP 技术框架:日志、性能监控、安全验证等横切关注点集中管理,提升模块化水平,降低重复开发成本。
- 代理模式支持:提供运行时动态代理和编译时静态代理,开发者可根据场景优化性能和系统资源使用。
- 自动化维护工具:结合自动化测试、监控与诊断工具链,降低系统维护成本,确保架构稳定性和可持续扩展。
- 异常捕获与统一处理:切面引擎可统一处理异常和错误日志,增强系统鲁棒性,同时支持实时报警和智能分析,方便运维和开发决策。
模型驱动开发:全流程自动化与智能化
以模型为核心的开发方式,不仅大幅简化复杂业务场景下的开发流程,也为企业提供快速交付与持续演进的能力。这种开发范式通过将业务逻辑、数据结构和界面元素抽象为标准化模型,实现从设计到代码生成、优化与部署的全流程自动化。同时,模型驱动开发有助于增强系统可维护性、可扩展性和可复用性,为企业数字化转型提供稳定的技术支撑。
1. 自动化代码生成:多语言支持与深度定制
自动化代码生成通过将业务模型转化为可执行代码,实现开发流程标准化、效率提升和可复用性增强,是模型驱动开发的核心环节。

- 多语言生成与标准化设计:系统能够根据抽象模型自动生成 Java、Python、Go 等多种主流编程语言代码,并保证代码结构清晰、逻辑严谨。生成代码遵循领域驱动设计(DDD)原则与行业最佳实践模式,确保系统在可扩展性和可维护性上的优势。
- 动态模板与模块定制:引入动态模板机制,使开发者可以针对业务模块灵活调整生成逻辑。模板支持参数化配置、条件分支生成和可插拔组件化生成,实现模块级别定制开发。
- 模型验证与自动纠错:自动化代码生成过程中可进行模型验证与语法检查,提前发现逻辑冲突和潜在错误,减少后期调试成本,保证生成代码质量。
- 跨项目复用与版本管理:模型及模板可跨项目复用,结合版本控制机制,支持快速迭代和多版本管理,实现开发效率和业务价值的双重提升。
2. 智能优化引擎:性能与质量双重保障
智能优化引擎通过静态分析、动态分析和运行时调优,实现代码性能优化、逻辑精简和系统可靠性提升,为高负载应用提供坚实保障。

- 静态与动态分析:引擎通过静态分析识别代码冗余、低效循环及未使用变量,并通过动态分析监控运行时行为,优化内存管理与函数调用顺序。
- 多线程与异步优化:在并发任务场景下,智能优化引擎能够动态调整线程池大小、调度策略和任务优先级,提高系统吞吐量和响应速度。
- 自动化性能检测与优化:集成性能分析工具和代码剖析机制,对生成代码进行性能评估,自动推荐优化方案,实现代码质量和执行效率的平衡。
- 安全与稳定性增强:优化引擎可检测潜在安全漏洞,如资源泄漏、死锁或异常未捕获情况,并提供智能修复建议,确保系统在高负载下的安全与稳定。
3. 无缝跨平台兼容:迁移与适配的便捷体验
跨平台兼容能力通过抽象化技术和容器化部署,实现生成代码在多环境下的快速适配与高效运行,简化部署流程并提升系统可用性。

- 容器化与云原生部署:结合 Docker、Kubernetes 等容器化技术,实现代码及依赖一键打包、跨环境部署和动态扩缩容,保证系统在公有云、私有云和混合云环境中的高可用性。
- 多环境适配器:平台内置多环境适配器,可自动识别运行环境特性并优化资源调度策略,实现数据库、缓存和服务调用的智能配置。
- 环境抽象与统一接口:通过抽象底层平台差异,开发者无需关注操作系统、数据库或网络环境差异,即可完成跨平台应用开发,降低技术门槛。
- 迁移与回滚机制:支持版本化部署、快速迁移和智能回滚,确保在环境切换或更新过程中系统稳定运行,减少业务中断风险。
- 可扩展性与多终端支持:生成代码能够在桌面端、移动端及微服务架构下运行,实现业务模型与多终端界面的一致性,同时支持横向扩展与新业务模块的快速接入。
数据处理能力优化:高性能与智能化支撑
在现代企业中,数据驱动决策的多样化需求要求系统具备高效、灵活、智能的数据处理能力。通过构建优化的数据处理机制,平台不仅能够实现复杂业务场景下的数据计算与管理,还能为企业提供实时洞察和精准决策支持,从而增强业务敏捷性和整体竞争力。
1. 跨数据库兼容性:动态负载均衡与智能执行路径优化
现代数据架构需支持多类型数据库的无缝协作,同时在高并发环境下保持高性能与稳定性。

- 多数据库无缝切换:支持 MySQL、Oracle 等关系型数据库,以及 MongoDB、Redis 等非关系型数据库,实现统一访问接口和数据操作模式。通过抽象数据层,开发者无需关注底层数据库差异即可高效操作。
- 智能数据连接器:系统基于实时负载分析与历史访问模式,动态选择最优数据库连接路径,结合分区策略和索引优化,确保数据查询和写入的高效执行。
- 负载均衡与自适应调优:结合智能负载均衡算法与动态调优机制,自动分配查询任务和存储请求,提高系统吞吐量,同时降低节点压力,增强高并发下的稳定性。
- 跨数据库事务支持:通过分布式事务管理和一致性协议(如 Saga、TCC),实现跨数据库操作的数据一致性和完整性,保障复杂业务操作的可靠性。
2. 实时流处理:低延迟计算与弹性扩展
实时流处理技术为企业提供了快速响应能力,可应对高频数据流和动态业务需求,实现毫秒级计算与动态资源调度。

- 分布式流处理引擎:集成 Apache Kafka、Flink 等流处理框架,实现大规模数据流的实时接收、分发与处理。
- 事件驱动架构(EDA): 流处理引擎基于事件驱动模式,实现异步事件传递和高效数据流处理,使系统在高频交易、用户行为分析等场景下保持低延迟响应。
- 窗口操作与复杂事件处理(CEP):支持滚动窗口、滑动窗口和会话窗口等操作,实现秒级数据聚合和模式匹配,满足复杂事件分析需求。
- 弹性计算与资源动态分配:通过 Elastic Scaling,系统能够根据实时数据量动态调整计算节点和资源分配,确保在突发流量下仍能高效运行。
3. 自动化数据清洗与转换:规则驱动与 AI 辅助
高质量的数据是决策支持的前提,自动化数据清洗与智能转换可提升数据处理效率和准确性。

- 全流程 ETL 自动化:从数据提取、转换到加载,实现端到端的自动化处理,减少人工操作和数据错误。
- 规则引擎驱动:系统内置规则引擎可自动执行数据规范化、异常值处理、缺失值补全等操作,实现高精度数据清洗。
- AI 辅助智能优化:通过机器学习模型分析历史数据模式,预测潜在异常并自动调整清洗策略,提高数据处理智能化水平。
- 实时数据验证与反馈: 提供数据质量监控与即时反馈机制,确保数据一致性和完整性,为下游分析与决策提供可靠基础。
4. 虚拟字段与灵活统计配置:动态建模与多维分析
灵活的数据建模能力能够快速适应业务变化,同时为多维分析和可视化提供技术支撑。

- 虚拟字段机制: 开发者可以在不修改底层数据库的情况下动态添加业务字段,支持临时需求和快速迭代。
- 多维统计与自定义报表: 系统支持按维度组合、指标聚合和条件筛选生成报表,满足复杂业务分析需求。
- 交互式数据可视化:内置仪表盘、热力图、动态图表等工具,实现实时数据可视化,增强数据洞察力。
- 动态模型更新:数据模型可根据业务逻辑变化自动更新,保持报表和分析结果与业务状态一致,提高决策响应速度。
5. 底层组件支持:高性能架构与模块化设计
底层组件是数据处理能力的核心支撑,通过模块化和优化设计,实现高性能和易维护的系统架构。

- 事件总线(EventBus):基于发布/订阅模式,支持高效消息传递与异步任务处理,降低系统耦合度。
- 事件驱动架构(EDA):解耦业务逻辑与数据处理流程,增强模块化、可扩展性和系统弹性。
- 数据库方言(Database Dialect):针对不同数据库类型提供定制化 SQL 生成与优化策略,实现跨数据库环境下的高性能查询。
- 高可用与容错机制: 结合组件冗余、消息重试和异常恢复策略,确保系统在节点故障或高负载情况下的稳定性。
- 模块化插件机制:支持扩展功能插件和自定义组件开发,使底层组件能够灵活适配新业务需求和技术升级。
AI深度融合:重塑开发体验
1. 智能代码助手:自然语言驱动的高效开发
智能代码助手通过理解开发者意图并生成高质量代码,使繁琐的手工编码过程自动化,同时保持代码规范与性能优化,为开发者节省大量时间与精力。

- 意图解析与智能生成:利用自然语言处理技术,代码助手能够精准理解开发者输入的需求,将业务逻辑抽象为可执行代码片段,同时保证结构规范、逻辑严谨。
- 深度优化与自动改进:基于深度学习模型,AI自动重构冗余逻辑、优化函数调用顺序,提升执行效率。
- 实时反馈与迭代建议:提供代码质量提示、潜在错误警示和性能优化建议,使开发者在编码过程中即时改进,加快迭代速度。
2. 智能故障排查:主动式问题检测与预测
智能故障排查通过实时监控、异常检测和预测性分析,使开发者能够在问题发生前及时识别风险,提高系统的稳定性和可靠性。

- 实时异常检测:AI结合监控数据和异常检测算法,在开发和运行阶段实时发现潜在问题,快速定位异常行为。
- 问题诊断与可视化分析: 系统生成详细诊断报告,分析异常原因、受影响模块及解决路径,为开发者提供可执行方案。
- 预测性维护: 利用历史数据和模式识别技术,AI预测未来潜在问题并提出优化措施,降低系统故障风险。
3. 场景化推荐:个性化开发支持
通过分析项目历史数据和当前上下文,AI提供个性化、场景化的开发建议,帮助开发者快速找到最佳方案,提高开发效率和决策精准性。

- 智能组件推荐:推荐最适合的 UI 组件和功能模块,减少试错成本。
- 业务逻辑模板建议:提供适配不同业务场景的逻辑模板,快速搭建应用逻辑。
- 算法与配置优化:建议性能优化策略和参数配置,实现高效开发和资源利用最大化。
4. 自然语言接口与智能交互:高效沟通与操作
自然语言接口让开发者以直观、灵活的方式与系统交互,简化传统开发操作,提高工作效率并释放创造力。

- 对话式代码生成:通过自然语言指令生成代码片段或调整业务逻辑,减少手工操作。
- 交互式问题解决:支持对话形式的调试和故障诊断,实时提供解决方案。
- 灵活操作与创新空间:直观交互方式提升操作便利性,使开发者专注于创新任务。
5. AI驱动的自动化测试:全方位质量保障
AI自动化测试框架通过智能生成测试用例、动态优化测试策略和可视化质量分析,确保应用在各类场景下的可靠性和高质量交付。

- 智能生成测试用例:自动生成覆盖关键功能的单元测试、接口测试和性能测试。
- 动态策略优化:AI根据测试结果调整策略,优化测试顺序和资源分配。
- 可视化质量分析:提供直观报告,快速定位问题并进行修复。
6. 自适应学习与持续优化:前瞻性技术支撑
AI通过持续学习开发者行为和项目数据,实现动态策略调整和未来需求预测,保证开发过程智能化、可持续优化。

- 开发行为分析:分析操作习惯、项目历史和代码提交行为,识别高效模式。
- 动态策略调整:根据实时数据自动调整优化策略,如资源调度和并发策略。
- 未来需求预测:基于历史趋势预测项目潜在需求或技术挑战,提前提供解决方案。
插件生态:覆盖多行业场景
在现代软件开发中,插件生态的构建为平台提供了强大的扩展能力,能够灵活适应不同行业和业务场景的需求。通过插件化架构,平台具备高度的可定制性,能够针对具体应用场景提供针对性的技术支持,从而满足多样化的需求。

- 实时数据流处理插件:基于 Kafka 和 Flink,支持大规模低延迟数据处理与实时分析。
- AI模型训练与部署插件:集成主流机器学习框架,支持快速开发、训练与部署 AI 模型。
- 智能图像处理插件:提供 OCR、图像识别和视频分析,提升图像处理效率与准确性。
- 自然语言处理插件:支持语义分析、情感分析和多语言处理,提高文本处理智能化水平。
- 容器化部署插件:支持 Docker 和 Kubernetes,实现高效资源管理和跨平台部署。
- 边缘计算插件:在边缘设备处理数据,降低延迟,提高系统实时性和稳定性。
- 低代码 RPA 插件:通过自动化流程提升操作效率,减少人工干预。
- API 网关插件:提供接口聚合、负载均衡和版本管理,优化系统性能与可靠性。
- 数据安全与隐私保护插件:支持数据加密、访问控制和隐私合规,保障数据安全。
- 业务流程建模插件:支持 BPMN 标准,快速建模和优化业务流程。
- 数据可视化插件:提供图表和仪表板功能,实现直观展示和交互分析。
- 数据集成与 ETL 插件:支持多源数据采集、清洗和转换,高效整合数据资源。
- 智能推荐系统插件:基于协同过滤和深度学习提供个性化推荐,提升用户体验。
- 表单生成插件:支持动态表单设计和快速配置,降低开发门槛。
- 智能客服插件:结合 NLP 和对话管理,实现自动应答和工单生成。
- 安全审计与日志分析插件:采集和分析系统日志,提供异常检测和合规报告。
- 身份认证与访问管理插件:支持多因素认证和单点登录,强化权限管理。
- 增强搜索与推荐插件:提供语义搜索和个性化推荐,提高检索效率和相关性。
- 智能运维插件:结合 AIOps,支持故障诊断、性能监控和自动化运维。
通过引入这些多样化的插件类型,平台能够覆盖更广泛的行业需求和业务场景,进一步增强其扩展性和适应性。无论是数据集成、智能推荐,还是工业物联网、智能运维,这些插件为开发者提供了丰富的技术工具,助力企业在数字化转型中取得竞争优势。
开放架构:高性能与开源生态的深度融合
通过整合高性能技术栈、灵活扩展能力和丰富开源生态,开放架构为开发者提供了一个可持续发展的技术平台,不仅能够应对多样化业务需求,还能支持系统长期演进、快速迭代和跨平台部署。
1. 微服务架构:高并发场景下的灵活性与稳定性
微服务架构通过服务拆分和异步通信,显著提升系统的可维护性和扩展性,同时在高并发场景下保持稳定性。

- 事件驱动架构(EDA):基于事件总线降低服务耦合,结合事件溯源实现状态回溯与系统可靠性提升。
- 任务分发与负载均衡:集成分布式调度器,实现高并发下的资源动态分配和弹性伸缩。
- 分布式数据一致性:通过 Saga、TCC 等协议保障跨服务数据一致性,降低事务冲突风险。
- 服务监控与动态调度:借助服务网格和分布式追踪,实现实时监控与请求调度,提高稳定性与故障恢复能力。
2. 开源框架支持:推动二次开发与功能创新
开源框架通过开放源码、完善文档和社区协作,为开发者提供深入理解系统架构、快速开展二次开发和持续创新的机会。

- 开源框架:通过开放源码和完善文档,支持开发者快速理解架构、开展二次开发和创新。
- 内置测试与自动化工具:集成单元测试和持续集成工具,保障代码质量并提升开发效率。
- 社区协作与生态扩展:依托开源社区和可插拔插件接口,实现功能快速迭代、最佳实践共享及个性化扩展。
3. 多样化组件库:满足复杂业务需求
开放架构通过预配置行业组件库,简化复杂业务逻辑的实现,同时提供跨技术栈支持和灵活扩展能力。

- 全面业务覆盖:提供表单、数据表格、可交互图表和权限组件,支持金融、零售、医疗等多行业应用。
- 跨技术栈集成:兼容 React、Vue、Angular 等主流框架,支持前后端分离与微前端架构。
- 模块化与插件化设计:组件可二次开发与功能定制,实现快速迭代和个性化业务逻辑。
- 可扩展主题与样式:支持自定义 UI 主题和样式模板,实现品牌统一和多终端适配。
4. 高性能支撑:构建稳定高效的运行环境
通过内存数据库、容器化部署和列式存储等技术,开放架构为高并发、高吞吐量业务场景提供了强大支撑。

- 内存级缓存与快速读写:集成 Redis、Memcached 等缓存系统,提升数据访问速度,支持高吞吐量和低延迟业务场景。
- 云原生技术与弹性部署:结合 Docker、Kubernetes,支持容器化部署与自动扩缩容,构建弹性分布式系统,提升资源利用率。
- 低延迟数据处理:采用 ClickHouse、Apache Druid 等列式存储数据库与批流一体计算技术,实现大数据查询优化,降低查询延迟。
- 系统监控与智能调度:结合 Prometheus、Grafana 进行系统监控,并通过智能调度算法实现负载均衡和故障快速恢复。
企业功能增强:从开发工具到智能决策支持
随着企业数字化转型的深入,现代开发平台正演变为集数据管理、业务处理与智能决策支持于一体的综合性技术架构。通过高度模块化设计、灵活的数据交互机制和智能化技术支持,平台不仅简化了企业业务开发流程,还显著提升了数据处理效率和业务决策能力。
1. 数据增删查改:高效与灵活的实现
数据操作是企业应用的核心环节。现代低代码平台通过可视化组件、动态数据绑定和批量处理技术,实现了高效、直观且灵活的数据操作体验。

- 可视化操作:通过拖拽组件完成数据增删改查,无需编写 SQL 或后端逻辑。
- 动态数据绑定:界面与数据库实时同步,支持双向更新,提高操作即时性和准确性。
- 高效数据处理:内置批量处理、异步队列和智能缓存/索引优化机制,提升高并发场景下的响应速度与查询效率。
2. 图表创建一键直达:交互式可视化与高性能渲染
数据可视化是企业决策的重要工具。平台通过抽象化组件和高效渲染引擎,实现一键生成交互式图表,支持大规模数据实时分析。

- 抽象化图表组件与动态联动:用户可选择柱状图、折线图、饼图、热力图等多种图表类型。事件驱动机制实现图表间联动与过滤,可根据数据变化动态更新展示,满足不同业务分析需求。
- 高效渲染引擎:利用 WebGL 与 Canvas 技术结合 GPU 加速,实现大规模数据集的实时渲染。增量渲染和分层缓存机制确保图表流畅交互,用户可体验快速响应的可视化操作。
- 自适应可视化与跨终端支持:响应式布局与多终端适配技术保证图表在 PC、移动端及平板设备上均可保持一致显示。支持多层次数据钻取与交互分析,为业务洞察提供精准工具。
3. 灵活的业务逻辑配置:响应式编程与事件驱动
业务逻辑的灵活配置是企业高效运作的关键。平台通过响应式编程、事件驱动机制和条件逻辑工具,实现复杂业务规则的可视化管理。

- 响应式编程与双向绑定:平台实现组件间双向数据绑定,业务逻辑在 UI 与数据层之间高效传递。内置条件逻辑配置工具可快速设计复杂规则并实时验证执行结果。
- 事件驱动机制与弹窗交互:基于事件触发机制,可根据用户操作或系统状态变化执行特定逻辑,提升业务流程响应速度。弹窗和提示设计增强交互体验,使复杂逻辑直观易用。
- 流程自动化与策略模板:平台提供业务流程模板与自动化任务执行功能,可将重复性逻辑封装为可复用模块,简化流程配置并提高执行效率。
4. 自定义公式与规则引擎:简化计算与智能执行
企业业务规则中,公式计算和逻辑判断是核心环节。平台通过多样化公式库和自动化规则引擎,实现快速配置与高效执行。

- 多样化公式与实时验证:内置丰富计算公式,涵盖数学、逻辑、文本、日期计算等,支持用户自定义扩展。实时验证机制提供即时反馈,减少公式调试成本。
- 智能规则引擎:将公式与业务规则结合,平台可自动执行条件判断和流程控制,减少人工干预,提高业务逻辑处理效率。
- 公式模板与复用机制:提供标准公式模板库,支持跨项目复用和自定义扩展,加速新业务场景的部署与迭代。
5. 虚拟字段与多租户权限管理:灵活性与安全并重
灵活的数据建模和细粒度权限控制是企业级平台的核心能力,确保安全性和业务适应性。

- 虚拟字段与动态数据模型:支持开发者在不修改底层数据库的情况下,自由定义字段和计算逻辑,实现灵活扩展。适应业务快速变化需求,同时保持系统结构稳定。
- 多租户数据隔离:提供独立的数据空间和访问策略,为每个租户实现完全隔离的业务环境,保障数据隐私与安全性。
- 细粒度权限控制:支持按用户、角色、部门设定精确访问权限,可针对表、字段或操作粒度进行控制,满足企业合规与审计要求。
- 动态审计与日志追踪:平台可实时记录用户操作和数据变更,提供审计日志和操作追踪功能,为安全管理和问题排查提供技术支持。
结束语
低代码开发的出现,不仅仅是技术的进步,更是对开发理念的一次深刻革新。
它打破了传统开发中技术与创意之间的壁垒,让更多的非专业人员能够参与到软件开发中来,激发了无限的创新潜力。
通过低代码平台,企业能够快速响应市场变化,灵活调整业务流程,加速数字化转型的步伐。
而开发者们也能够从繁琐的代码编写中解放出来,将更多的时间和精力投入到业务逻辑的创新和用户体验的优化上,真正实现技术与业务的深度融合。
在这个充满无限可能的数字化时代,低代码开发正以其独特的优势,引领我们走向一个更加高效、创新和包容的未来。







被折叠的 条评论
为什么被折叠?



