由于android的FCM在国内受阻,各方的推送服务应运而生,友盟、极光、个推等等,但android又存在保活的问题,需要配置厂商通道,各个手机开发商也定制了自己的推送功能,开发者需要配置的太多太多了,本次进行的是绑定微信公众号,通过公众号发送微信消息给用户,微信现在已经成为日常生活离不开的一个产品了,通过微信消息发送推送也能保证消息的及时性。
这是一个初步的实现逻辑,存在很多繁琐重复的地方,暂未研究

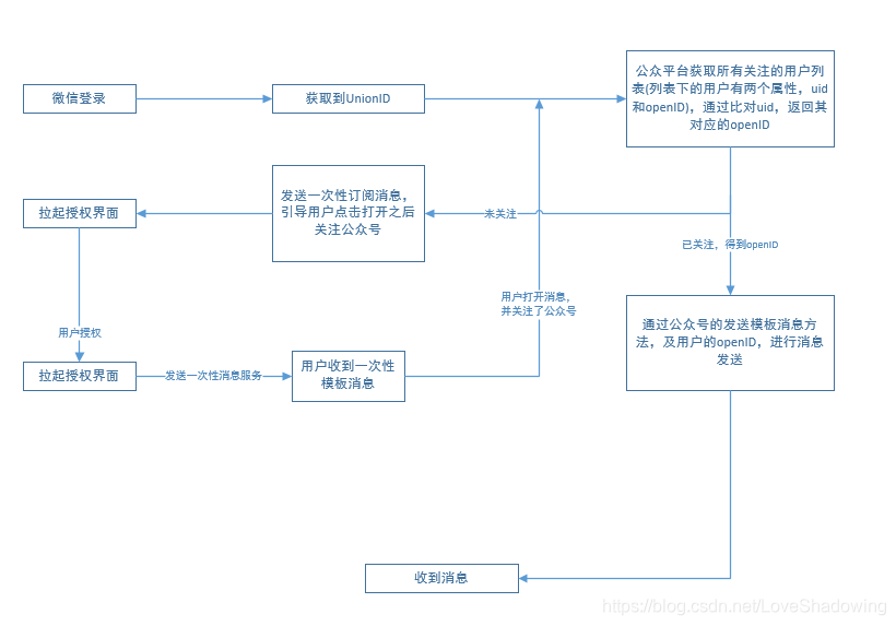
1、微信登录

第一步,拉起微信登录,在WXEntryActivity的onResp回调中得到code
第二步,调用微信授权登录接口,获取用户信息

在onresponse中获得unionID,
2、由于access_token不能频繁获取,故获取操作最好放在后端操作,连同获取关注用户的列表也放在后端操作
3、获取到关注用户列表之后,通过比对unionID,拿到对应的openID,通过openID调用发送消息的服务,发送消息
由于很多功能需要用到access_token,故很多功能都在后端完成,
附上微信开放平台地址:微信开放文档

本文介绍了一种通过绑定微信公众号来实现消息推送的方法。首先通过微信登录获取用户unionID,然后在后端操作获取access_token及关注用户列表。最后对比unionID获取openID,并通过openID发送消息。
6450

被折叠的 条评论
为什么被折叠?



