过去一周,加密货币市场经历了大幅调整,比特币的价格下跌15%,虽然在美联储释放鸽派信号后收复大部分失地。但摩根大通(JPM)在周四的一份研究报告中警告,比特币可能仍会继续下跌。

摩根大通分析师Nikolaos Panigirtzoglou表示,市场对年底前价格大幅上涨的前景相当乐观,这种乐观情绪的一个重要组成部分是,即使比特币供应量在减半后减少,通过ETF的比特币需求仍将以相同的速度继续保持。然而,现货比特币ETF的净流入速度已大大放缓,过去一周出现了大量资金流出。随着接近减半,这种获利了结更有可能继续下去。
21日,比特币试图挑战突破69000美元历史前峰值,但在V转冲上68200之后,卖压逐渐涌现,未能维持势头,导致价格逆转看跌,今(22)晨四点左右最低逼近64500美元。究其原因,华尔街比特币现货ETF已连续多日净流出,中国上市巨鲸抛售套现。不过,十国集团(G10)央行鸽派或成为撑盘加密货币市场的催化剂。

据SoSoValue数据显示,比特币现货ETF在21日净流出9400万美元,这也意味着比特币现货ETF已连续第4日出现净流出(18~21日),加总净流出量已超10亿美元。
数据显示,出现净流出最大的是灰度(Grayscale)的GBTC,单日净流出3.58亿美元,此前一周,灰度更出现大规模净流出,18日净流出6.42亿美元,创下有史以来新高,目前GBTC历史净流出已达到136.3亿美元。
摩根大通策略师警告称,回调还有空间。这10只现货比特币ETF有望创下自1月11日产品推出以来的最大单周流出量,那时将迎来今年最糟糕的一周之一。这意味着如果接下来几天净流出的现象还是没改善,BTC恐会进一步下跌。

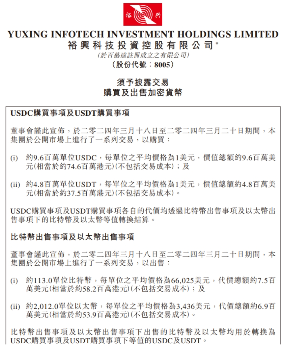
而现在抛售比特币的不只是华尔街,总部位于北京市西城区、在港股上市的裕兴科技周三披露,在3月18-20日内通过一连串的公开市场交易,成功售出约1.44亿美元比特币和以太币,并将其换为USDC及USDT。
这笔交易涉及卖出平均价格为66025美元的113枚比特币,以及平均价格为3436美元的2012枚以太币,兑换得到价值1440万美元的稳定币,具体包括960万枚USDC和480万枚USDT美元稳定币。在未计算税负和手续费的情况下,通过这次交易实现了640万美元的利润。
裕兴科技进一步解释说,鉴于当前加密货币市场的状况,董事会相信,现在正是透过将公司持有的比特币和以太币转换为稳定币来变现对加密货币投资的适当时机。该公司强调:“这为本集团提供了重新分配资源及投资组合的机会,且符合本公司及其股东的总体利益。”

值得一提的是,全球在本周迎来了今年最重要的“超级央行周”(3月18日-3月22日)。美国、日本、英国、巴西、俄罗斯、墨西哥、澳大利亚、印度尼西亚、土耳其、瑞士、挪威等11个主要经济体央行都宣布了利率决议。
多国央行爆冷释出鸽派信号,11家央行中,2家上调利率,3家下调利率,6家维持不变。除瑞士外,其余央行利率决议均符合市场预期,而这对于对其敏感的加密货币来说或是积极的。

作为最后一个实施负利率政策的全球主要国家,日本央行的动向备受关注。北京时间19日中午,日本央行将政策利率设定在0%-0.1%区间,符合市场预期,为2007年以来首次加息,长达8年的负利率时代正式终结。
瑞士央行将其主要利率下调25个基点至1.50%,这一出人意料的举动,使其成为首个撤回紧缩货币政策的主要央行。苏黎世的官员们将基准利率下调至1.5%,这是疫情消退以来全球10大交易量最大的货币之一首次下调基准利率。尽管一些投资者押注此次降息,但多数经济学家预计,至少在6月份之前,利率将保持不变。英国央行则连续第五次维持基准利率在5.25%不变,符合市场预期。同时,央行行长贝利强调,尚未达到降息的时机。

总结
尽管比特币在美联储释放鸽派信号后出现了一些回升,但现货比特币ETF的净流出和中国上市公司的抛售行为加剧了市场的恐慌情绪,比特币可能仍然面临持续下跌的风险。全球央行的鸽派信号虽然对加密市场有一定提振作用,但具体影响尚不明确。在这样的背景下,投资者应保持谨慎,并密切关注市场的动态和重要的市场指标。
比特币价格在美联储鸽派后回升,但摩根大通警告可能继续下跌,因现货ETF净流出增加,中国公司如裕兴科技抛售加密货币。全球央行鸽派信号对市场有一定影响,但加密货币市场仍面临压力,投资者需谨慎对待。
449

被折叠的 条评论
为什么被折叠?



