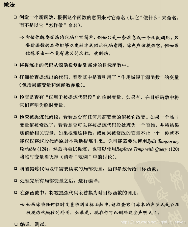
6.1.提炼函数(Extract Mothod)
动机:长度不是问题,关键在于函数名称和函数本体之间的语义距离。如果提炼可以强化代码的清晰度,那就去做,就算函数名称比提炼出来的代码还长也无所谓。但如果你想不出一个更有意义的名字,就别动。


6.2.内联函数(Inline Method)


6.3.内联临时变量(Inline Temp)


6.4.以查询取代临时变量(Replace Temp with Query)





6.5.引入解释性变量(Introduce Explaining Variable)


作者不喜欢用临时变量,更喜欢ExtractMethod.



本文探讨了代码重构中的关键技巧,如提炼函数、内联函数、内联临时变量等,旨在提升代码的可读性和维护性。作者偏好提炼函数,认为好的函数名能增强代码的清晰度。
3200

被折叠的 条评论
为什么被折叠?



