一、前言
对于大多数的android商业项目,android开发人员大多都处于功能快速迭代的功能研发和bug修复的循环中,对功能的测试基本都交给专门的测试人员来进行测试,但是我认为,了解和学习android测试相关的技术,为核心代码编写单元测试和自动化测试还是很有必要,能够在版本发布前,代码重构时快速的回归测试,保证代码的正确运行,提高测试的效率。
对于开发人员常用的android测试技术,基本可以分为两类,一类是单元测试,一类是自动化测试。下面将分别对两类测试进行一次粗浅的介绍和分享。
二、单元测试
android中的单元测试基于JUnit,可分为本地测试和instrumented测试,在项目中对应以下两个目录:
1.module-name/src/test/java/.
该目录下的代码运行在本地JVM上,其优点是速度快,不需要设备或模拟器的支持,但是无法直接运行含有android系统API引用的测试代码。
2.module-name/src/androidTest/java/.
该目录下的测试代码需要运行在android设备或模拟器下面,因此可以使用android系统的API,速度较慢。
在实际开发过程中,我们应该尽量用JUnit实现本地JVM的单元测试,而项目中的代码大致可分为以下三类:
1.强依赖关系,如在Activity,Service等组件中的方法,其特点是大部分为private方法,并且与其生命周期相关,无法直接进行单元测试,可以进行Ecspreso等UI测试。
2.部分依赖,代码实现依赖注入,该类需要依赖Context等android对象的依赖,可以通过Mock或Robolectric等其它第三方框架实现JUnit单元测试或使用androidJunitRunner进行单元测试。
3.纯java代码,不存在对android库的依赖,可以进行JUnit单元测试。
android的单元测试框架,常用的有以下几个框架和工具:
1、JUnit4
2、AndroidJUnitRunner
3、Mockito
4、Espresso
5、Robolectric
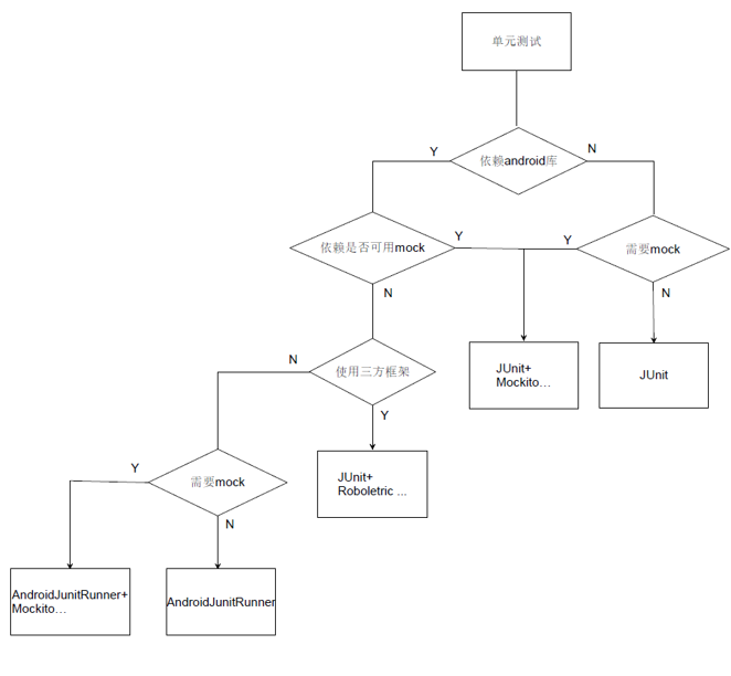
关于单元测试框架的选择,可以参考如图:

自动化测试
android的自动化测试,可以使用appium来进行编写。使用appium来进行android自动化测试的编写有如下几个优点:
1、有图形化的操作界面,简单易用。
2、直接展示页面元素的层级,可以方便的找到对应控件的id。
3、可以进行操作录制,直接生成测试代码。
appium的自动化测试需要下载appium-desktop,测试代码可以使用python、java等语言进行编写(使用python需要安装python-client/使用java需要导入java-client)。
使用时,打开appium-desktop,点击启动服务器。


、
拉起会话器后,填写参数,必要的参数有platformName,deviceName,如果需要拉起对应app需要填写appPackage和appActivity参数。
其中deviceName可以通过命令行adb devices获取;
appPackage和appActivity有多种获取方式,包括使用adb shell pm list packages来获取包名列表,adb shell dumpsys package 包名 来获取包信息,里面有主活动的信息;也可以打开app后使用adb shell dumpsys window | findstr mCurrentFocus来获取当前应用包名和页面;如果有apk包,可以使用adb version 查找到android sdk目录,在build-tools下,使用aapt dump badging <file_path.apk> 命令来获取apk包名和活动名。

点击启动会话后,会拉起app,同时出现手机上画面的快照。在画面中点击页面中的元素,或者展开元素树,可以找到对应控件的id等属性,在编写自动化测试时,可以通过id找到对应的控件,进行操作。

使用appium-desktop有一个很便捷的能力,可以录制操作,直接产生对应的测试代码。使用时,点击开始录制,然后在边上的小屏中选中控件,在右侧进行点击或者输入等操作,完成录制后,就能产生对应的自动化测试代码。



如果是一些复杂的操作,appium提供了TouchAction来模拟界面操作,以java代码为例:
使用Appium需要引入java-client-xx.jar包,在java-client-5.0版本之前,Appium滑动使用的是swipe方法,从5.0之后,Appium已经取消swipe方法,交由TouchAction对象的方法来完成滑动操作。在java-client-5.0版本之前也有TouchAction对象,在java-client-5.0版本之后TouchAction对象的方法使用也有所变化。
使用TouchAction可实现的功能如下:
1.press短按
短按操作是通过入参元素坐标的x,y值完成的。在5.0版本之前直接入参坐标x,y值 press(int x,int y);在5.0版本开始入参是调用PointOption对象的point方法 press(PointOption.point(int x,int y))。
2.longPress长按
长按操作同样是通过入参元素坐标的x,y值完成的,长按操作比较常见的如元素拖动、元素滑动等。在5.0版本之前直接入参坐标x,y值longPress(int x,int y);在5.0版本开始入参是调用PointOption对象的point方法 longPress(PointOption.point(int x,int y))。
3.waitAction暂停
暂停等待。在5.0版本之前使用TouchAction的wait方法,入参是int类型,单位毫秒 wait(2000);在5.0版本开始,已经丢弃了wait方法,使用TouchAction的waitAction方法,入参WaitOptions对象,调用waitOptions方法的入参值是Duration.ofSeconds(1)单位是秒waitAction(WaitOptions.waitOptions(Duration.ofSeconds(1)))。
4.moveTo移动
移动到某坐标位置,与press、longPress配合一起使用。在5.0版本之前moveTo入参为坐标x,y值 moveTo(int x,int y);在5.0版本开始入参是调用PointOption对象的point方法 moveTo(PointOption.point(int x,int y))。
5.release释放
完成press短按、longPress长按、waitAction等待、moveTo移动完成操作后需要使用release方法释放
6.perform执行
调用perform方法表示要执行press短按、longPress长按、waitAction等待、moveTo移动、release释放这些操作
举例:
PointOption startPoint = PointOption.point(1200,1200);
PointOption endPointPoint = PointOption.point(1200,600);
WaitOptions waitOption = WaitOptions.waitOptions(Duration.ofSeconds(1));
new TouchAction<>(driver).longPress(startPoint).waitAction(waitOption).moveTo(endPointPoint).release().perform();
这是一个往上滑动的操作,保持x坐标的不变,y坐标减少,表示从下往上滑动。操作过程是长按–等待1S–滑动–释放–执行
另外元素坐标位置的绝对值因设备大小、分辨率不同,值会不一样(不建议直接使用坐标操作元素),所以要使用相对位置来操作,Appium提供以下方法获取元素相对坐标:
1.获取屏幕大小
int screenWidth = driver.manage().window().getSize().width;
int screenHeight = driver.manage().window().getSize().height;
2.获取元素开始坐标
WebElement element = driver.findElement(By.id(“ymxh.main:id/spinner_button”));
Point p = element.getLocation();
//获取元素开始的x,y坐标
int startX = p.x;
int startY = p.y;
3.获取元素宽、高
WebElement element = driver.findElement(By.id(“ymxh.main:id/spinner_button”));
//得到元素的宽、高
Dimension d = element.getSize();
int width = d.width;
int height = d.height;
4.得到元素坐标的结束坐标
//得到坐标结束坐标
int endX = startX+width;
int endY = startY+height;
5.得到元素中间坐标
//得到元素中心坐标
int centerX = (startX + endX)/2;
int centerY = (startY + endY)/2;
这两年,IT行业面临经济周期波动与AI产业结构调整的双重压力,确实有很多运维与网络工程师因企业缩编或技术迭代而暂时失业。
很多人都在提运维网工失业后就只能去跑滴滴送外卖了,但我想分享的是,对于运维人员来说,即便失业以后仍然有很多副业可以尝试。
网工/运维/测试副业方向
运维网工,千万不要再错过这些副业机会!
第一个是知识付费类副业:输出经验打造个人IP
在线教育平台讲师
操作路径:在慕课网、极客时间等平台开设《CCNA实战》《Linux运维从入门到精通》等课程,或与培训机构合作录制专题课。
收益模式:课程销售分成、企业内训。
技术博客与公众号运营
操作路径:撰写网络协议解析、故障排查案例、设备评测等深度文章,通过公众号广告、付费专栏及企业合作变现。
收益关键:每周更新2-3篇原创,结合SEO优化与社群运营。
第二个是技术类副业:深耕专业领域变现
企业网络设备配置与优化服务
操作路径:为中小型企业提供路由器、交换机、防火墙等设备的配置调试、性能优化及故障排查服务。可通过本地IT服务公司合作或自建线上接单平台获客。
收益模式:按项目收费或签订年度维护合同。
远程IT基础设施代维
操作路径:通过承接服务器监控、日志分析、备份恢复等远程代维任务。适合熟悉Zabbix、ELK等技术栈的工程师。
收益模式:按工时计费或包月服务。
网络安全顾问与渗透测试
操作路径:利用OWASP Top 10漏洞分析、Nmap/BurpSuite等工具,为企业提供漏洞扫描、渗透测试及安全加固方案。需考取CISP等认证提升资质。
收益模式:单次渗透测试报告收费;长期安全顾问年费。
比如不久前跟我一起聊天的一个粉丝,他自己之前是大四实习的时候做的运维,发现运维7*24小时待命受不了,就准备转网安,学了差不多2个月,然后开始挖漏洞,光是补天的漏洞奖励也有个四五千,他说自己每个月的房租和饭钱就够了。

为什么我会推荐你网安是运维和网工测试人员的绝佳副业&转型方向?
1.你的经验是巨大优势: 你比任何人都懂系统、网络和架构。漏洞挖掘、内网渗透、应急响应,这些核心安全能力本质上是“攻击视角下的运维”。你的运维背景不是从零开始,而是降维打击。
2.越老越吃香,规避年龄危机: 安全行业极度依赖经验。你的排查思路、风险意识和对复杂系统的理解能力,会随着项目积累而愈发珍贵,真正做到“姜还是老的辣”。
3.职业选择极其灵活: 你可以加入企业成为安全专家,可以兼职“挖洞“获取丰厚奖金,甚至可以成为自由顾问。这种多样性为你提供了前所未有的抗风险能力。
4.市场需求爆发,前景广阔: 在国家级政策的推动下,从一线城市到二三线地区,安全人才缺口正在急剧扩大。现在布局,正是抢占未来先机的黄金时刻。

网工运维测试转行学习网络安全路线

(一)第一阶段:网络安全筑基
1. 阶段目标
你已经有运维经验了,所以操作系统、网络协议这些你不是零基础。但要学安全,得重新过一遍——只不过这次我们是带着“安全视角”去学。
2. 学习内容
**操作系统强化:**你需要重点学习 Windows、Linux 操作系统安全配置,对比运维工作中常规配置与安全配置的差异,深化系统安全认知(比如说日志审计配置,为应急响应日志分析打基础)。
**网络协议深化:**结合过往网络协议应用经验,聚焦 TCP/IP 协议簇中的安全漏洞及防护机制,如 ARP 欺骗、TCP 三次握手漏洞等(为 SRC 漏扫中协议层漏洞识别铺垫)。
**Web 与数据库基础:**补充 Web 架构、HTTP 协议及 MySQL、SQL Server 等数据库安全相关知识,了解 Web 应用与数据库在网安中的作用。
**编程语言入门:**学习 Python 基础语法,掌握简单脚本编写,为后续 SRC 漏扫自动化脚本开发及应急响应工具使用打基础。
**工具实战:**集中训练抓包工具(Wireshark)、渗透测试工具(Nmap)、漏洞扫描工具(Nessus 基础版)的使用,结合模拟场景练习工具应用(掌握基础扫描逻辑,为 SRC 漏扫工具进阶做准备)。
(二)第二阶段:漏洞挖掘与 SRC 漏扫实战
1. 阶段目标
这阶段是真正开始“动手”了。信息收集、漏洞分析、工具联动,一样不能少。
熟练运用漏洞挖掘及 SRC 漏扫工具,具备独立挖掘常见漏洞及 SRC 平台漏扫实战能力,尝试通过 SRC 挖洞搞钱,不管是低危漏洞还是高危漏洞,先挖到一个。
2. 学习内容
信息收集实战:结合运维中对网络拓扑、设备信息的了解,强化基本信息收集、网络空间搜索引擎(Shodan、ZoomEye)、域名及端口信息收集技巧,针对企业级网络场景开展信息收集练习(为 SRC 漏扫目标筛选提供支撑)。
漏洞原理与分析:深入学习 SQL 注入、CSRF、文件上传等常见漏洞的原理、危害及利用方法,结合运维工作中遇到的类似问题进行关联分析(明确 SRC 漏扫重点漏洞类型)。
工具进阶与 SRC 漏扫应用:
-
系统学习 SQLMap、BurpSuite、AWVS 等工具的高级功能,开展工具联用实战训练;
-
专项学习 SRC 漏扫流程:包括 SRC 平台规则解读(如漏洞提交规范、奖励机制)、漏扫目标范围界定、漏扫策略制定(全量扫描 vs 定向扫描)、漏扫结果验证与复现;
-
实战训练:使用 AWVS+BurpSuite 组合开展 SRC 平台目标漏扫,练习 “扫描 - 验证 - 漏洞报告撰写 - 平台提交” 全流程。
SRC 实战演练:选择合适的 SRC 平台(如补天、CNVD)进行漏洞挖掘与漏扫实战,积累实战经验,尝试获取挖洞收益。
恭喜你,如果学到这里,你基本可以下班搞搞副业创收了,并且具备渗透测试工程师必备的「渗透技巧」、「溯源能力」,让你在黑客盛行的年代别背锅,工作实现升职加薪的同时也能开创副业创收!
如果你想要入坑黑客&网络安全,笔者给大家准备了一份:全网最全的网络安全资料包需要保存下方图片,微信扫码即可前往获取!
因篇幅有限,仅展示部分资料,需要点击下方链接即可前往获取
优快云大礼包:《黑客&网络安全入门&进阶学习资源包》免费分享
(三)第三阶段:渗透测试技能学习
1. 阶段目标
全面掌握渗透测试理论与实战技能,能够独立完成渗透测试项目,编写规范的渗透测试报告,具备渗透测试工程师岗位能力,为护网红蓝对抗及应急响应提供技术支撑。
2. 学习内容
渗透测试核心理论:系统学习渗透测试流程、方法论及法律法规知识,明确渗透测试边界与规范(与红蓝对抗攻击边界要求一致)。
实战技能训练:开展漏洞扫描、漏洞利用、电商系统渗透测试、内网渗透、权限提升(Windows、Linux)、代码审计等实战训练,结合运维中熟悉的系统环境设计测试场景(强化红蓝对抗攻击端技术能力)。
工具开发实践:基于 Python 编程基础,学习渗透测试工具开发技巧,开发简单的自动化测试脚本(可拓展用于 SRC 漏扫自动化及应急响应辅助工具)。
报告编写指导:学习渗透测试报告的结构与编写规范,完成多个不同场景的渗透测试报告撰写练习(与 SRC 漏洞报告、应急响应报告撰写逻辑互通)。
(四)第四阶段:企业级安全攻防(含红蓝对抗)、应急响应
1. 阶段目标
掌握企业级安全攻防、护网红蓝对抗及应急响应核心技能,考取网安行业相关证书。
2. 学习内容
护网红蓝对抗专项:
-
红蓝对抗基础:学习护网行动背景、红蓝对抗规则(攻击范围、禁止行为)、红蓝双方角色职责(红队:模拟攻击;蓝队:防御检测与应急处置);
-
红队实战技能:强化内网渗透、横向移动、权限维持、免杀攻击等高级技巧,模拟护网中常见攻击场景;
-
蓝队实战技能:学习安全设备(防火墙、IDS/IPS、WAF)联动防御配置、安全监控平台(SOC)使用、攻击行为研判与溯源方法;
-
模拟护网演练:参与团队式红蓝对抗演练,完整体验 “攻击 - 检测 - 防御 - 处置” 全流程。
应急响应专项: -
应急响应流程:学习应急响应 6 步流程(准备 - 检测 - 遏制 - 根除 - 恢复 - 总结),掌握各环节核心任务;
-
实战技能:开展操作系统入侵响应(如病毒木马清除、异常进程终止)、数据泄露应急处置、漏洞应急修补等实战训练;
-
工具应用:学习应急响应工具(如 Autoruns、Process Monitor、病毒分析工具)的使用,提升处置效率;
-
案例复盘:分析真实网络安全事件应急响应案例(如勒索病毒事件),总结处置经验。
其他企业级攻防技能:学习社工与钓鱼、CTF 夺旗赛解析等内容,结合运维中企业安全防护需求深化理解。
证书备考:针对网安行业相关证书考试内容(含红蓝对抗、应急响应考点)进行专项复习,参加模拟考试,查漏补缺。
运维网工测试转行网络攻防知识库分享
网络安全这行,不是会几个工具就能搞定的。你得有体系,懂原理,能实战。尤其是从运维转过来的,别浪费你原来的经验——你比纯新人强多了。
但也要沉得住气,别学了两天Web安全就觉得自己是黑客了。内网、域渗透、代码审计、应急响应,要学的还多着呢。
如果你真的想转,按这个路子一步步走,没问题。如果你只是好奇,我劝你再想想——这行要持续学习,挺累的,但也是真有意思。
关于如何学习网络安全,笔者也给大家整理好了全套网络安全知识库,需要的可以扫码获取!
因篇幅有限,仅展示部分资料,需要点击下方链接即可前往获取
优快云大礼包:《黑客&网络安全入门&进阶学习资源包》免费分享
1、网络安全意识

2、Linux操作系统

3、WEB架构基础与HTTP协议

4、Web渗透测试

5、渗透测试案例分享

6、渗透测试实战技巧

7、攻防对战实战

8、CTF之MISC实战讲解

关于如何学习网络安全,笔者也给大家整理好了全套网络安全知识库,需要的可以扫码获取!
因篇幅有限,仅展示部分资料,需要点击下方链接即可前往获取

959

被折叠的 条评论
为什么被折叠?



