在《质量保障体系从1到N的思考》中,落地实践了迭代内的质量保障体系构建,但是在日常的工作中,个人还涉及到了端到端的大规模集成测试,这个活动主要是在项目的前两个版本需要集中做,那么如何开展这类测试活动呢?笔者结合自己在多个大型项目中的实践,做了整理。
1. 什么是端到端集成测试
端到端集成测试,又叫SIT拉通测试,主要关注不同产品间的接口集成。端到端的场景可能会涉及多个产品,多个组织,以及庞杂的参与人员都会增加拉通测试的难度。就像搭乐高,迭代测试,就像各个小零件间的配合,更多的是关注上下游依赖的系统,而端到端集成测试,就是把所有零件按照图纸(场景),组合成一个完整的玩具(实际上完整的业务流程)的过程。
集成测试有如下特点:
规模大:端到端集成测试涉及业务的全链路流程,需要配合的系统一般比较多,规模大;
系统多:实际的业务场景相对复杂,需要多系统配合,不论哪个环节出问题,对业务而言,就是失败的;
涉及人员多:由于前面两个原因,涉及到人员就会很多,需要做好沟通和协调,对组织的软技能要求高;
关注数据的流向而不是单系统的异常:到了端到端集成测试,测试人员需要关注的是完整的业务场景是否能走通,异常业务流是否能回退或者有解决方案,而不需要过于关注某个节点系统内部的异常;
2. 团队组织形态
基于端到端集成测试的基本要求,又需要经常开展类似的活动(在项目上线前期,如果需要多系统协同上线,就需要做一次完整的拉通测试)。为了满足这种活动需要,我们选择了如下图所示的组织架构:

端到端集成测试的人员,需要从各系统团队中抽取出来(角色包含测试和产品,必须有产品加入),这些人即参与日常的迭代测试,了解当前迭代系统的业务需求,同时在开展端到端测试的时候,抽出来负责端到端测试,由各团队负责人统筹安排,一般来说SIT任务优先级更高。当SIT任务集中时,可以牺牲迭代内的任务来支持SIT。当SIT相对任务较少时,可以支持更多迭代内的任务。
同时这种组织方式信息更加透明,知识能够及时共享。接口人可以将SIT发现的问题更快地分享给团队内,团队内可以针对问题及时调整迭代。同时迭代内开发新功能的信息可以及时共享为后续SIT测试打下基础。但缺点也比较明显,端到端集成测试任务和迭代内容易发生资源冲突,迭代内需要留一定buffer给端到端集成测试。
3. 开展端到端集成测试的前期准备
因为涉及人员多,规模大,为了更好地开展端到端集成测试,需要做好充分的事先准备,才能更好地开展活动,应对变化。所以,在开展端到端测试之前,需要梳理好准入条件,以便评估风险。一般会包含如下准入条件:

迭代需求研发完成度:由于平时大家关注的点都在各自的迭代中,对于哪些需求是否研发完成,未完成的Story对整体的业务影响是什么并不清晰,所以需要在端到端集成测试前,明确迭代任务是否都已开发完成,如果有未完成的,需要在这里明确出来,让团队知道并评估影响。
迭代测试报告:各子项目需要出具各自迭代的测试报告,以便团队整体评估风险;
端到端测试人员名单:方便后续做沟通和协调,也有利于整体产能和人力资源的评估。
端到端测试用例:在开展端到端测试之前,需要完成对应端到端测试用例的评审(具体的形式下文再阐述)。
环境对齐:由于涉及的系统多,各系统又有各自的环境,所以需要在开展端到端集成测试前,确认各系统对接的环境是正确的(这里可以另开一个文档来记录,明确各系统对应的IP、端口、中间件地址等,也方便后续排查问题能够快速对应的服务器)
基础数据准备:根据业务场景和测试用例,需要各团队准备好对应的基础测试数据,避免在测试过程中因为缺少基础数据而导致测试阻塞(根据经验,这里是最容易出问题的地方,需要认真对待)
4. 测试用例输出与评审
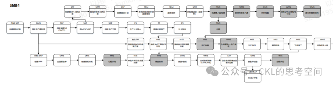
首先,需要和产品、业务一起确认端到端集成测试的业务场景。与迭代测试用例不同,端到端测试的用例更关注从上游到下游整个贯通的场景。测试用例如何设计也是非常有挑战的事情。每个产品都在SIT自测时设计了自己的测试用例,如果用笛卡尔集拼接,数量将指数级增长。所以需要按照端到端的业务场景编写用例,以关键性的核心业务展开辐射到各个产品上,保证业务场景测试充分。

根据上图的场景路线图,输出测试用例。对于测试用例的组织形式,也与迭代测试不同,因为阅读和执行测试人员的对象不同(在迭代测试中,测试用例的阅读对象是测试人员,所以不需要很细致,甚至只需要功能点就可以了。但是在端到端测试中,测试用例的阅读对象是产品或者业务,还有可能是一线业务人员,所以需要把测试用例写得更明确些)。我们采用的测试用例模板如下图所示:

5. 端到端测试过程实践
在端到端测试开展的期间,需要关注以下内容:
人员集中办公:由于这个活动涉及的人员较多,所以需要一个集中办公,降低沟通成员,让相关人员更专注地开展测试活动,也更有利于问题的推动解决。
明确每日的执行目标:没有目标就无法跟进度。一般开展端到端测试的时间会比较长(多轮次,多场景,至少1星期的时间),所以需要明确每天的测试进展,大家往同一个目标去努力。
可视化:在这么多人场景下,如果无法做到可视化,那问题的跟进就会非常麻烦,所以需要一个大看板来随时反馈进度和阻塞点,我们利用Excel的强大函数功能,做了如下实时看板:

同时,对测试过程中发现的问题进行实时的跟踪记录,确保发现的问题都被记录在册,以便后期做复盘时,提供有效的数据支撑。


在整个端到端集成测试的执行过程中,需要测试负责人实时推进和解决随时发现的问题,除了代码的问题,更多时候会有接口的问题,业务方案的问题。在与业务,PO,BA以及其他产品的人员讨论中,测试人员作为信息交汇点,需要具备业务和技术的结合智慧,提出自己的认知,从用户的使用角度,从技术的成本角度,统一考虑,以最优的成本守护价值。同时要根据迭代内的测试反馈,不断地调整测试策略,制定重点的测试场景,对迭代内测试不充分,对于端到商发现问题较多和风险较高的功能进行回归测试
6. 测试问题复盘
因为整体的测试执行过程场景复杂,人员多,遇到的问题也会比较多,所以需要在每日完成测试执行任务后,做及时的复盘,发现并解决过程问题,并根据当天实际的执行情况,对第二天的任务做出针对性的调整,提高测试执行效率。
具体问题具体分析,这里就不放相关的案例了。
7. 测试人员的思维转换
在整体的端到端测试过程中,不管是总体的负责人,还是各业务系统的测试人员,都面临着与迭代测试完全不同角色。在迭代测试中,测试人员更关注的是局部功能的业务验证和风险识别,但是在端到端测试中,测试人员需要做出至少以下几点的思维转换:
a. 作为团队引擎驱动问题的解决:
当PO或者其他产品人员在集成测试中发现问题时,测试人员首先要进行一个基础判断,是否是配置问题,数据问题,环境问题。如果确实是缺陷,则在缺陷上补充自己的分析和判断,流转给开发同学及时修复。如果是新的需求或者业务方案问题,则引入BA一起讨论澄清。
测试人员在集成测试中是最关键的角色,就像一个引擎,驱动整个团队来快速解决问题,使得集成测试能够顺利进行。测试人员也是迭代内交付团队的一个屏障,将非代码问题都屏蔽在团队之外,减轻团队的工作量,有效地保障迭代内的交付。
b. 作为价值守护者
测试人员是质量的守护者,同时也是价值的守护者。在集成测试中,除了代码的问题,更多时候会有接口的问题,业务方案的问题。在与业务,PO,BA以及其他产品的人员讨论中,测试人员作为信息交汇点,具备业务和技术的结合智慧,提出自己的认知,从用户的使用角度,从技术的成本角度,统一考虑,以最优的成本守护价值。同时要根据迭代内的测试反馈,不断地调整测试策略,制定重点的测试场景,对迭代内测试不充分,SIT发现问题较多和风险较高的功能进行回归测试。
8. 挑战点
在主持过多场次不同业务的端到端场景后,个人感觉对于这类测试活动,对负责人最大的挑战不在于对业务的熟悉程度(当然需要对整体的业务有相对完整的了解,也做不到对各系统都相当了解),而在于出现问题时,如何高效地沟通并推动问题的解决。所以在开展端到端测试之前,负责人需要对每个系统的对接人要有相当的熟悉,出现问题时,需要快速找到对应的人员,组织小团队讨论解决方案,并推动问题的解决,这就需要有非常好的沟通和协调能力,并要有高度的责任心,才能把这件事做好。
9. 小结
文章篇幅较长,基本上完整的介绍了大规模集成测试的实践,脑图整理如下:

注:在编写本文的过程中,关于理论的部分,参考了张海云老师在TW公众号上发表的文章:大规模敏捷测试怎么做(集成篇)。
这两年,IT行业面临经济周期波动与AI产业结构调整的双重压力,确实有很多运维与网络工程师因企业缩编或技术迭代而暂时失业。
很多人都在提运维网工失业后就只能去跑滴滴送外卖了,但我想分享的是,对于运维人员来说,即便失业以后仍然有很多副业可以尝试。
网工/运维副业方向
运维网工,千万不要再错过这些副业机会!
第一个是知识付费类副业:输出经验打造个人IP
在线教育平台讲师
操作路径:在慕课网、极客时间等平台开设《CCNA实战》《Linux运维从入门到精通》等课程,或与培训机构合作录制专题课。
收益模式:课程销售分成、企业内训。
技术博客与公众号运营
操作路径:撰写网络协议解析、故障排查案例、设备评测等深度文章,通过公众号广告、付费专栏及企业合作变现。
收益关键:每周更新2-3篇原创,结合SEO优化与社群运营。
第二个是技术类副业:深耕专业领域变现
企业网络设备配置与优化服务
操作路径:为中小型企业提供路由器、交换机、防火墙等设备的配置调试、性能优化及故障排查服务。可通过本地IT服务公司合作或自建线上接单平台获客。
收益模式:按项目收费或签订年度维护合同。
远程IT基础设施代维
操作路径:通过承接服务器监控、日志分析、备份恢复等远程代维任务。适合熟悉Zabbix、ELK等技术栈的工程师。
收益模式:按工时计费或包月服务。
网络安全顾问与渗透测试
操作路径:利用OWASP Top 10漏洞分析、Nmap/BurpSuite等工具,为企业提供漏洞扫描、渗透测试及安全加固方案。需考取CISP等认证提升资质。
收益模式:单次渗透测试报告收费;长期安全顾问年费。
比如不久前跟我一起聊天的一个粉丝,他自己之前是大四实习的时候做的运维,发现运维7*24小时待命受不了,就准备转网安,学了差不多2个月,然后开始挖漏洞,光是补天的漏洞奖励也有个四五千,他说自己每个月的房租和饭钱就够了。

为什么我会推荐你网安是运维和网工人员的绝佳副业&转型方向?
1.你的经验是巨大优势: 你比任何人都懂系统、网络和架构。漏洞挖掘、内网渗透、应急响应,这些核心安全能力本质上是“攻击视角下的运维”。你的运维背景不是从零开始,而是降维打击。
2.越老越吃香,规避年龄危机: 安全行业极度依赖经验。你的排查思路、风险意识和对复杂系统的理解能力,会随着项目积累而愈发珍贵,真正做到“姜还是老的辣”。
3.职业选择极其灵活: 你可以加入企业成为安全专家,可以兼职“挖洞“获取丰厚奖金,甚至可以成为自由顾问。这种多样性为你提供了前所未有的抗风险能力。
4.市场需求爆发,前景广阔: 在国家级政策的推动下,从一线城市到二三线地区,安全人才缺口正在急剧扩大。现在布局,正是抢占未来先机的黄金时刻。

网工运维转行学习网络安全路线

(一)第一阶段:网络安全筑基
1. 阶段目标
你已经有运维经验了,所以操作系统、网络协议这些你不是零基础。但要学安全,得重新过一遍——只不过这次我们是带着“安全视角”去学。
2. 学习内容
**操作系统强化:**你需要重点学习 Windows、Linux 操作系统安全配置,对比运维工作中常规配置与安全配置的差异,深化系统安全认知(比如说日志审计配置,为应急响应日志分析打基础)。
**网络协议深化:**结合过往网络协议应用经验,聚焦 TCP/IP 协议簇中的安全漏洞及防护机制,如 ARP 欺骗、TCP 三次握手漏洞等(为 SRC 漏扫中协议层漏洞识别铺垫)。
**Web 与数据库基础:**补充 Web 架构、HTTP 协议及 MySQL、SQL Server 等数据库安全相关知识,了解 Web 应用与数据库在网安中的作用。
**编程语言入门:**学习 Python 基础语法,掌握简单脚本编写,为后续 SRC 漏扫自动化脚本开发及应急响应工具使用打基础。
**工具实战:**集中训练抓包工具(Wireshark)、渗透测试工具(Nmap)、漏洞扫描工具(Nessus 基础版)的使用,结合模拟场景练习工具应用(掌握基础扫描逻辑,为 SRC 漏扫工具进阶做准备)。
(二)第二阶段:漏洞挖掘与 SRC 漏扫实战
1. 阶段目标
这阶段是真正开始“动手”了。信息收集、漏洞分析、工具联动,一样不能少。
熟练运用漏洞挖掘及 SRC 漏扫工具,具备独立挖掘常见漏洞及 SRC 平台漏扫实战能力,尝试通过 SRC 挖洞搞钱,不管是低危漏洞还是高危漏洞,先挖到一个。
2. 学习内容
信息收集实战:结合运维中对网络拓扑、设备信息的了解,强化基本信息收集、网络空间搜索引擎(Shodan、ZoomEye)、域名及端口信息收集技巧,针对企业级网络场景开展信息收集练习(为 SRC 漏扫目标筛选提供支撑)。
漏洞原理与分析:深入学习 SQL 注入、CSRF、文件上传等常见漏洞的原理、危害及利用方法,结合运维工作中遇到的类似问题进行关联分析(明确 SRC 漏扫重点漏洞类型)。
工具进阶与 SRC 漏扫应用:
-
系统学习 SQLMap、BurpSuite、AWVS 等工具的高级功能,开展工具联用实战训练;
-
专项学习 SRC 漏扫流程:包括 SRC 平台规则解读(如漏洞提交规范、奖励机制)、漏扫目标范围界定、漏扫策略制定(全量扫描 vs 定向扫描)、漏扫结果验证与复现;
-
实战训练:使用 AWVS+BurpSuite 组合开展 SRC 平台目标漏扫,练习 “扫描 - 验证 - 漏洞报告撰写 - 平台提交” 全流程。
SRC 实战演练:选择合适的 SRC 平台(如补天、CNVD)进行漏洞挖掘与漏扫实战,积累实战经验,尝试获取挖洞收益。
恭喜你,如果学到这里,你基本可以下班搞搞副业创收了,并且具备渗透测试工程师必备的「渗透技巧」、「溯源能力」,让你在黑客盛行的年代别背锅,工作实现升职加薪的同时也能开创副业创收!
如果你想要入坑黑客&网络安全,笔者给大家准备了一份:全网最全的网络安全资料包需要保存下方图片,微信扫码即可前往获取!
因篇幅有限,仅展示部分资料,需要点击下方链接即可前往获取
