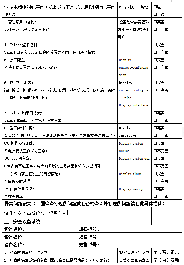
网络设备平时运维巡检哪些内容?这份表很有技术含量,一起来看下。



35岁+运维人员的发展与出路
经常有人问我:干网工、干运维多年遇瓶颈,想学点新技术给自己涨涨“身价”,应该怎么选择?
聪明人早已经用脚投票:近年来,越来越多运维的朋友寻找新的职业发展机会,将目光聚焦到了网络安全产业。
1、为什么我建议你学习网络安全?
有一种技术人才:华为阿里平安等大厂抢着要,甚至高薪难求——白帽黑客。白帽黑客,就是网络安全卫士,他们“低调”行事,同时“身价”不菲。
根据腾讯安全发布的《互联网安全报告》,目前中国**网络安全岗位缺口已达70万,缺口高达95%。**而与网络安全人才需求量逐年递增局面相反的是,每年高校安全专业培养人才仅有3万余人,很多企业却一“将”难求,网络安全人才供应严重匮乏。
这种供求不平衡直接反映在安全工程师的薪资上,简单来说就是:竞争压力小,薪资还很高。



而且安全行业就业非常灵活,既可以就职一家公司从事信息安全维护和研究,也可以当作兼职或成为自由职业者,给SRC平台提交漏洞获取奖金等等。
随着国家和政府的强监管需求,一线城市安全行业近年来已经发展的相当成熟工作机会非常多,二三线城市安全也在逐步得到重视未来将有巨大缺口。
作为运维人员,这几年对于安全的技能要求也将不断提高,现阶段做好未来2到3年的技术储备,有非常大的必要性
2、运维转型成为网络安全工程师,是不是很容易?
运维转安全,因为本身有很好的Linux基础,相对于其他人来说,确实有一定的优势,入门会快一些。
系统管理经验
运维对服务器、网络架构的深度理解,可直接迁移到安全防护场景。例如,熟悉Linux/Windows系统漏洞修补、权限管控,能快速上手安全加固工作。
网络协议与架构知识
运维日常接触TCP/IP、路由协议等,有助于分析网络攻击路径(如DDoS防御、流量异常检测)。
自动化与脚本能力
运维常用的Shell/Python脚本技能,可无缝衔接安全工具开发(如自动化渗透脚本、日志分析工具)。
平滑过渡方向
从安全运维切入,逐步学习渗透测试、漏洞挖掘等技能,利用现有运维经验快速上手。
学习资源丰富
可复用运维工具(如ELK日志分析、Ansible自动化)与安全工具(如Nessus、Metasploit)结合学习,降低转型成本。
3. 转型可以挖漏洞搞副业获取收益挖SRC漏洞
-
合法挖洞:在合法的平台上挖掘安全漏洞,提交后可获得奖励。这种方式不仅能够锻炼你的技能,还能为你带来额外的收入。
-
平台推荐:
补天:国内领先的网络安全漏洞响应平台。
漏洞盒子:提供丰富的漏洞挖掘任务。
CNVD:国家信息安全漏洞共享平台。
关于我
有不少阅读过我文章的伙伴都知道,笔者曾就职于某大厂安全联合实验室。从事网络安全行业已经好几年,积累了丰富的技能和渗透经验。
在这段时间里,我参与了多个实际项目的规划和实施,成功防范了各种网络攻击和漏洞利用,提高了互联网安全防护水平。

为了帮助大家更好的学习网络安全,我给大家准备了一份网络安全入门/进阶学习资料,里面的内容都是适合零基础小白的笔记和资料,不懂编程也能听懂、看懂这些资料!
因篇幅有限,仅展示部分资料,需要点击下方链接即可前往获取

黑客/网络安全学习包


资料目录
-
成长路线图&学习规划
-
配套视频教程
-
SRC&黑客文籍
-
护网行动资料
-
黑客必读书单
-
面试题合集
因篇幅有限,仅展示部分资料,需要点击下方链接即可前往获取
1.成长路线图&学习规划
要学习一门新的技术,作为新手一定要先学习成长路线图,方向不对,努力白费。
对于从来没有接触过网络安全的同学,我们帮你准备了详细的学习成长路线图&学习规划。可以说是最科学最系统的学习路线,大家跟着这个大的方向学习准没问题。


因篇幅有限,仅展示部分资料,需要点击下方链接即可前往获取
2.视频教程
很多朋友都不喜欢晦涩的文字,我也为大家准备了视频教程,其中一共有21个章节,每个章节都是当前板块的精华浓缩。


因篇幅有限,仅展示部分资料,需要点击下方链接即可前往获取
3.SRC&黑客文籍
大家最喜欢也是最关心的SRC技术文籍&黑客技术也有收录
SRC技术文籍:

黑客资料由于是敏感资源,这里不能直接展示哦!
4.护网行动资料
其中关于HW护网行动,也准备了对应的资料,这些内容可相当于比赛的金手指!
5.黑客必读书单
**

**
6.面试题合集
当你自学到这里,你就要开始思考找工作的事情了,而工作绕不开的就是真题和面试题。

更多内容为防止和谐,可以扫描获取~

因篇幅有限,仅展示部分资料,需要点击下方链接即可前往获取

1340

被折叠的 条评论
为什么被折叠?



