手机+拓展坞的组合有何意义?首先是数据存储场景,借助拓展坞扩展出的接口,可以连接U盘、移动硬盘等采用USB接口的设备,实现大文件的快速存储或者流转;其次是图片、视频的读取场景,想要读取相机、无人机SD/TF存储卡内的媒体文件,需要通过连接读卡器来实现。而当前不少扩展坞集成了TF/SD读卡槽,则直接省去了额外购置设备的花费。

此外,手机+拓展坞的组合方案,还可以为手机引入键盘、鼠标、游戏手柄等外设,带来办公、娱乐等多种拓展使用场景。拓展坞和移动终端配合使用的方案,其实我们已经在平板电脑上见过了。类似下图这种场景,拥有大屏优势的平板电脑,配合键盘、鼠标,操作体验十分接近笔记本电脑。像处理一些文字内容、表格数据,或者进行一些基础的图片后期或者视频剪辑,还是比较从容的。

在TYPE-C PD协议中,充电器和设备之间通过通信协商来确定充电功率和数据传输速率。当一个设备需要充电时,它会发送消息给充电器请求充电。充电器会回应设备的请求,并告知其可提供的最大功率。设备根据充电器回应的信息调整自己的功率需求,并通过协商确定最终的充电功率。
在OTG模式下,Type-C接口可以用于连接外部设备,比如USB存储设备、键盘、鼠标等。当设备处于OTG模式时,并且需要充电时,它可以同时向充电器发送充电请求和与外部设备进行数据交互。
为了实现边OTG边充电功能,充电器需要支持PD协议,并且能够提供足够的功率供应。同时,设备也需要支持PD协议,并且能够同时进行充电和OTG数据传输。只有当充电器和设备都满足这些条件时,才能实现边OTG边充电的功能。
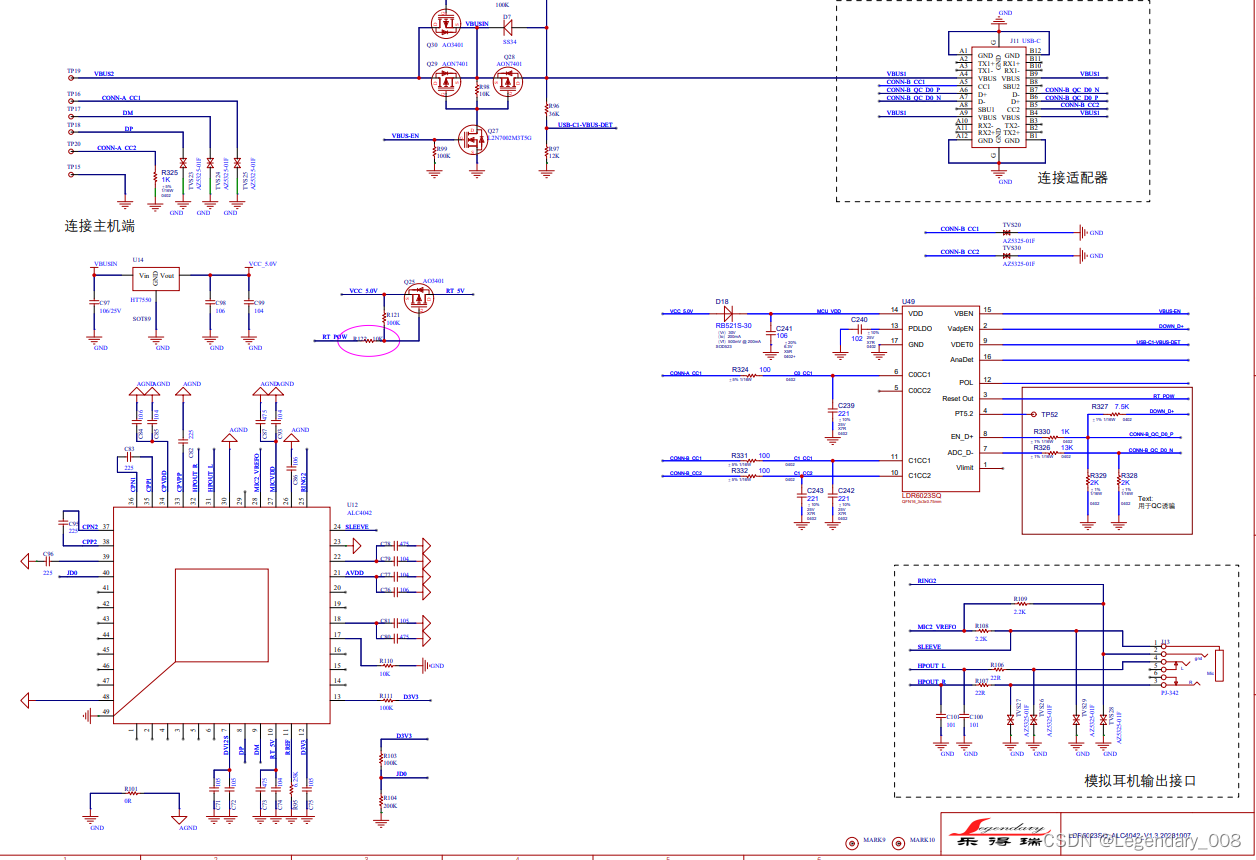
LDR6023Q QFN-16 是乐得瑞科技针对 USB Type-C 标准中的 Bridge 设备而开发的双 USB-C DRP 接口 USB PD 通信芯片。具备 Power Negotiation 数据包透传功能,切换 Data Role 功能,以 及通过 VDM 协商让智能设备进入 ALT MODE 的功能,并针对各大手机品牌的 USB-C 兼容性进行了特 别优化,适合于手机音频转接器应用场景。

LDR6023Q iPhone15系列实测快充+数据传输功能
2、特点
◇ QFN-16_3x3 小封装
◇ 支持 USB PD 2.0,兼容 USB PD 3.0 ◇ 支持 QC2.0,兼容 QC3.0
◇ 透传适配器与智能设备(电脑,平板,手机)之间的 PDO 及 REQUEST 协商
◇ 自动进行 DR_SWAP 转为 UFP 模式
◇ 提供外设复位控制功能,为外设提供复位信号
3、应用
◇ USB TYPE-C 音频转接器
◇ USB Type-C HUB
参考设计电路

文章探讨了手机与拓展坞结合的意义,包括数据存储、媒体文件读取、外设接入(如键盘、鼠标和游戏手柄)以及OTG模式下的充电与数据交互。LDR6023QQFN-16芯片作为关键组件,支持多种USB和PD协议,适用于音频转接器和USBHUB等应用。

被折叠的 条评论
为什么被折叠?



