Jdk1.8 ConcurrentHashMap
数据结构:数组+链表/红黑树;
并发实现:CAS+volatile+synchronized;
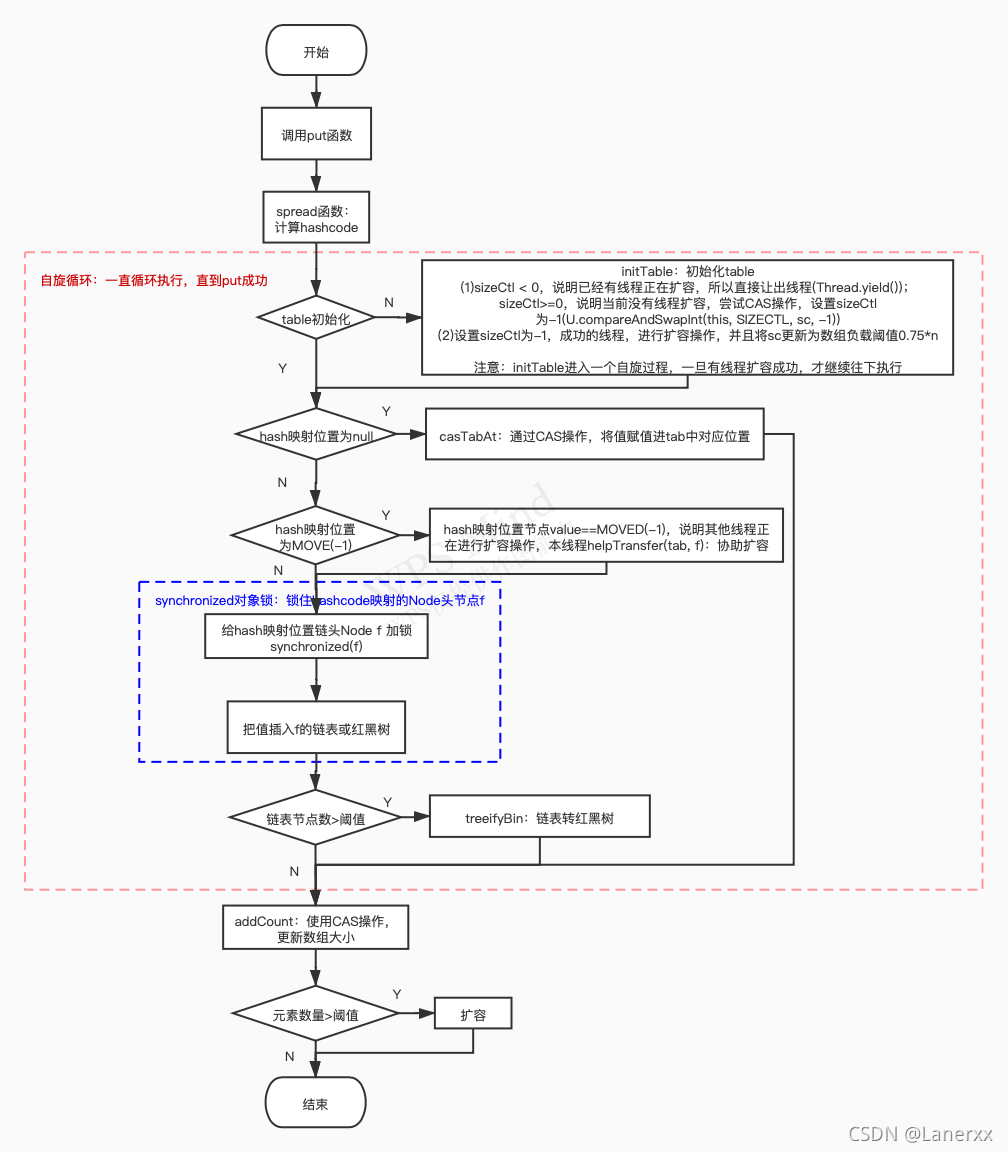
put()
先写记录一下put()方法调用的putVal()方法,后期有空再研究其他的。。

final V putVal(K key, V value, boolean onlyIfAbsent) {
if (key == null || value == null) throw new NullPointerException();
//spread函数计算hash值
int hash = spread(key.hashCode());
int binCount = 0;
//自旋过程
for (Node<K,V>[] tab = table;;) {
Node<K,V> f; int n, i, fh;
if (tab == null || (n = tab.length) == 0)
tab = initTable();
//判断映射位置节点是否为空
else if ((f = tabAt(tab, i = (n - 1) & hash)) == null) {
if (casTabAt(tab, i, null,
new Node<K,V>(hash, key, value, null)))
break;
}
//如果映射位置节点value==MOVED,说明正在进行扩容操作
else if ((fh = f.hash) == MOVED)
tab = helpTransfer(tab, f);
else {
V oldVal = null;
synchronized (f) {
if (tabAt(tab, i) == f) {
if (fh >= 0) {
binCount = 1;
for (Node<K,V> e = f;; ++binCount) {
K ek;
if (e.hash == hash &&
((ek = e.key) == key ||
(ek != null && key.equals(ek)))) {
oldVal = e.val;
if (!onlyIfAbsent)
e.val = value;
break;
}
Node<K,V> pred = e;
if ((e = e.next) == null) {
pred.next = new Node<K,V>(hash, key,
value, null);
break;
}
}
}
//红黑树结构
else if (f instanceof TreeBin) {
Node<K,V> p;
binCount = 2;
if ((p = ((TreeBin<K,V>)f).putTreeVal(hash, key,
value)) != null) {
oldVal = p.val;
if (!onlyIfAbsent)
p.val = value;
}
}
}
}
//链表节点数量超过阈值,转为红黑树
if (binCount != 0) {
if (binCount >= TREEIFY_THRESHOLD)
treeifyBin(tab, i);
if (oldVal != null)
return oldVal;
break;
}
}
}
addCount(1L, binCount);
return null;
}

本文详细解析了 JDK 1.8 中 ConcurrentHashMap 的 put 方法实现原理,包括其数据结构(数组+链表/红黑树)、并发控制机制(CAS+volatile+synchronized)以及在不同情况下的具体操作流程。
2329

被折叠的 条评论
为什么被折叠?



