写论文的人都应该知道的宝藏工具:Zotero
好不容易找到一篇文献想读,却发现下载的时候文件名后面多了个(1)……
下载后的文献散落在电脑各个文件夹,想找一篇文献翻半天,标注的笔记还四处散落……
写论文时改参考文献格式改到凌晨,换个期刊又要全部重来……
如果你正被这些问题困扰,那今天想给你安利一款宝藏工具:Zotero。
这款免费开源的跨平台文献管理工具,没有花里胡哨的宣传,却能实实在在解决文献管理的核心难题。
从文献抓取、整理到引用,一站式覆盖科研人最常用的需求,关键是完全免费,用下来的直观感受就是“省心、顺手”。
Zotero 是什么?
Zotero 是一款免费、开源、跨平台的文献管理神器。
不管你是写论文的学生、做课题的研究者,还是需要整理大量资料的职场人,它能帮你高效管理文献,还能在论文写作时一键插入规范引用、生成参考文献列表,不用再为这些事情消耗精力。

3分钟快速上手Zotero
Step 1 下载安装
您可以在Zotero官网下载Zotero。下载完成后,会自动跳转到浏览器,提示您安装Zotero插件。

Step 2 注册账号+同步设置
完成下载后,进入Zotero官网注册一个自己的账号。点击Zotero的 【编辑->设置->同步】 就可以完成登录。

Step 3 一键抓取文献
您可以随机打开一个arxiv上的文章,点击扩展即可显示保存到我的文库中,也可以可以保存到其他文件夹中。

在Zotero中,您可以看到页面已经显示抓取成功。

Step 4 安装插件
进入Zotero的中文社区,点击插件商店。首先下载插件Add-on Market for Zotero,此插件类似于一个插件商店(其他插件要依赖这个)

打开Zotero的工具->插件,将刚才下载的文件拖进去,随后您可以看到页面显示Zotero插件市场。

点击下图中的插件符号,即可打开插件市场,右键点击想要安装的插件即可一键安装。

下图我们以安装Jasminum(茉莉花) 插件为例进行展示,该插件可以抓取知网上文章。首先,在插件市场找到Jasminum(茉莉花) 插件。

在知网网页上,您可以参考以下内容进行设置。


之后在知网上随机找一篇点击插件,即可将文章下载到Zotero中。

OK,到此为止,您已经完成了Zotero的安装和Jasminum(茉莉花)插件的安装和体验。
在正式使用Zotero 前,有一个很重要的提醒:
Zotero 自带的云存储空间是 300MB,时间久了PDF 越积越多,300MB 很快就会告急。
这时候用WebDAV 同步 PDF就是很实用的解决方案,稳定性比单纯依赖默认存储好不少。注册坚果云后,跟着网上的关联教程几步就能设好,它给的免费空间比Zotero 默认的大不少,不用额外花钱扩容,对学生党和普通科研人来说很友好。

Zotero热门功能一览

部分功能介绍
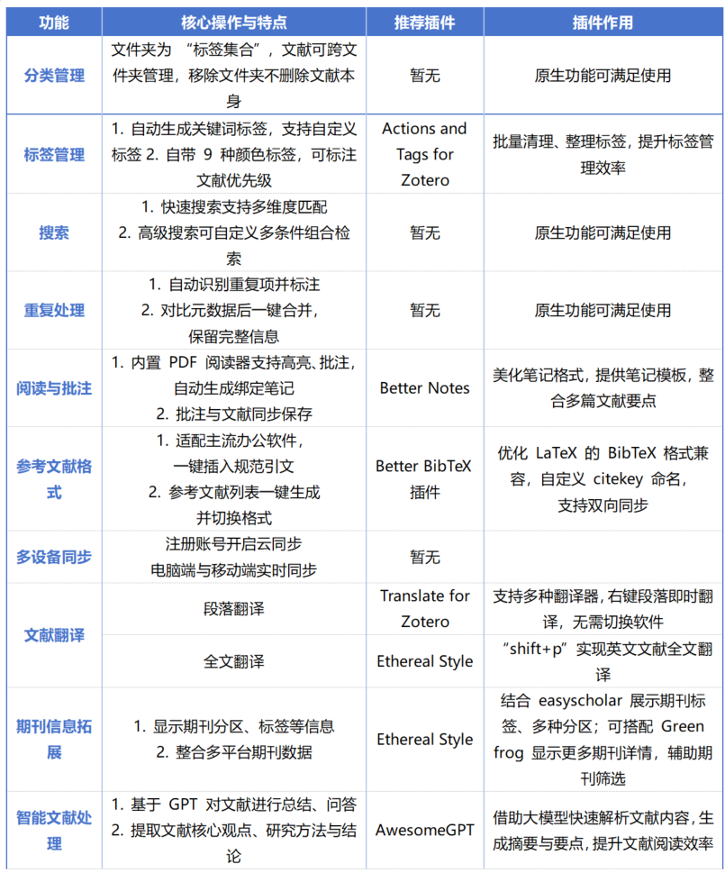
1.分类、标签、搜索、重复功能操作一览

2.引文插入与参考文献生成
这应该是很多人用 Zotero 的核心需求 ——Word、WPS、LibreOffice都能装对应的插件,写作时想插引用,鼠标点一下就能插入规范格式,参考文献列表也能一键生成。

在众多文献管理工具里,Zotero 或许不是中文支持最“原生”的,但凭借免费开源、功能强大、插件丰富三大优势,已经成为无数科研人和学生的首选。
从本科毕业论文到博士科研课题,它都能全程陪伴你,帮你节省大量时间与精力,把注意力放在真正重要的研究本身上。
现在就去官网下载试试,开启你的高效科研之旅吧!
如果安装或使用过程中遇到问题,欢迎在评论区交流~
本内容由Lab4AI 为你带来,我们始终致力于为科研人提供论文阅读、论文复现以及科研工具使用上的实用帮助,希望能在你的研究道路上成为一个可靠的小帮手。
Lab4AI.cn提供实验平台,提供一站式科研工具链!
👉一键直达
174

被折叠的 条评论
为什么被折叠?



