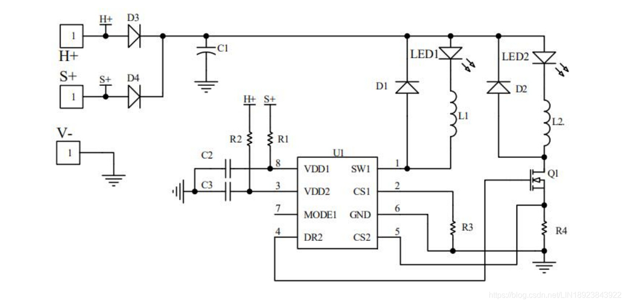
AP2813 是一款双路降压恒流驱动器, 高效率、外围简单、内置功率管,适用于
5-80V 输入的高精度降压 LED 恒流驱动芯
片。内置功率管输出最大功率可达 12W,
最大电流 1.2A。
AP2813 一路直亮,另外一路通过
MODE1 切换全亮,爆闪。AP2813 工作
频率固定在 150KHZ 左右,同时内置抖频
电路,可以降低对其他设备的 EMI 干扰。
另外采用平均电流采样模式,可以提高宽
输入电压情况下的电流精度。
AP2813 带有输出短路保护功能,
5V~80V 输入条件下,短时短路不会损坏
电源器件。
AP2813 还有过温调节电流的功能。
当芯片内部的温度达到 140℃左右时,会
自动调低输出电流.
应用领域
电动车,摩托车灯照明
汽车灯照明
手电筒
780





