最近收到了很多面试受挫的小伙伴诉苦,其中内容无非就是说Java面试越来越难了,尤其是“技术面”考察得越来越细,越来越底层。
小编想说的就是一句古话:“世上无难事只怕有心人”

其实作为一名合格的程序员,面试是你在不断成长过程中必不可少的一个环节,其中技术面尤为重要,像一些一线的互联网大厂都是有职级之分的呢,像阿里的P级,腾讯的T级,华为的多少等级,都是通过技术面来考察的。
而且面试中所问的和你在面试之前给自己准备复习的“面试手册资料”不一样,如果你也有这样的问题,那说明你的技术应该继续修炼了!
为了帮大家解决这一问题,我特意给大家从阿里大神手上求来这份 《Java面试全系列手册》,包括 Java 技术点和阿里、美团等大厂的面试真题等内容,图文并茂!

下面直接给大家展示出每份资料的部分内容:

勇敢程序员,不怕困难
Java基础知识面试题:


- 基础语法

- 面向对象

- io

Java集合容器面试题





Java异常面试题

- Java异常架构与异常关键字

- 异常处理

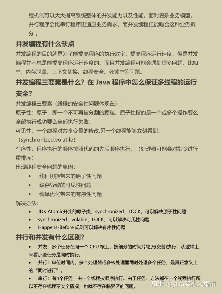
并发编程面试题(重点)




- 并发编程有什么优点?

- 什么是线程死锁?

springmvc面试题

spring面试题


JVM虚拟机




文章指出Java面试难度增加,特别是技术层面的考察更为细致。强调面试是程序员成长的重要环节,特别是在一线互联网公司,如阿里的P级、腾讯的T级等,都是通过技术面试评估。作者分享了一份《Java面试全系列手册》,涵盖Java基础、并发编程、Spring框架和JVM等方面的面试题及大厂真题,帮助程序员提升技术能力。
173万+

被折叠的 条评论
为什么被折叠?



