如果说,Java基础和集合是进入Java开发的基石,那么JVM则是打开进一步打开Java开发大门的钥匙。
下面这套JVM知识能够掌握下来,月薪18K完全没问题,这里所说的不是精通,能够精通这套JVM体系,当然自会更高。
注:整体JVM知识点的数量相对于前两个知识点会比较多,为了防止文章过于冗长,霸哥这边将只详细分享部分知识点
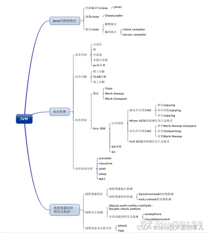
JVM核心知识点
线程
JVM内存区域
JVM运行时内存
垃圾回收与算法
Java四种应用类型
GC分代收集算法VS分区收集算法
GC垃圾收集器
Java IO/NIO
JVM类加载机制

基本概念:
JVM 是可运行Java代码的假想计算机 ,包括一套字节码指令集、一组寄存器、一个栈、一个垃圾回收,堆和一个存储方法域。JVM 是运行在操作系统之上的,它与硬件没有直接的交互。

运行过程:
我们都知道 Java 源文件,通过编译器,能够生产相应的.Class 文件,也就是字节码文件,而字节码文件又通过 Java 虚拟机中的解释器,编译成特定机器上的机器码 。
也就是如下:
① Java 源文件—->编译器—->字节码文件
② 字节码文件—->JVM—->机器码
每一种平台的解释器是不同的,但是实现的虚拟机是相同的,这也就是 Java 为什么能够跨平台的原因了,当一个程序从开始运行,这时虚拟机就开始实例化了,多个程序启动就会存在多个虚拟机实例。程序退出或者关闭,则虚拟机实例消亡,多个虚拟机实例之间数据不能共享。

线程
这里所说的线程指程序执行过程中的一个线程实体。JVM 允许一个应用并发执行多个线程。Hotspot JVM 中的 Java 线程与原生操作系统线程有直接的映射关系。当线程本地存储、缓冲区分配、同步对象、栈、程序计数器等准备好以后,就会创建一个操作系统原生线程。Java 线程结束,原生线程随之被回收。操作系统负责调度所有线程,并把它们分配到任何可用的 CPU 上。当原生线程初始化完毕,就会调用 Java 线程的 run() 方法。当线程结束时,会释放原生线程和 Java 线程的所有资源。
Hotspot JVM 后台运行的系统线程主要有下面几个:

JVM 内存区域


JVM 内存区域主要分为线程私有区域【程序计数器、虚拟机栈、本地方法区】、线程共享区域【JAVA 堆、方法区】、直接内存。
线程私有数据区域生命周期与线程相同, 依赖用户线程的启动/结束 而 创建/销毁(在 HotspotVM 内, 每个线程都与操作系统的本地线程直接映射, 因此这部分内存区域的存/否跟随本地线程的生/死对应)。
线程共享区域随虚拟机的启动/关闭而创建/销毁。
直接内存并不是 JVM 运行时数据区的一部分, 但也会被频繁的使用: 在 JDK 1.4 引入的 NIO 提供了基于 Channel 与 Buffer 的 IO 方式, 它可以使用 Native 函数库直接分配堆外内存, 然后使用DirectByteBuffer 对象作为这块内存的引用进行操作(详见: Java I/O 扩展), 这样就避免了在 Java堆和 Native 堆中来回复制数据, 因此在一些场景中可以显著提高性能。

1、程序计数器(线程私有)
一块较小的内存空间, 是当前线程所执行的字节码的行号指示器,每条线程都要有一个独立的程序计数器,这类内存也称为“线程私有”的内存。
正在执行 java 方法的话,计数器记录的是虚拟机字节码指令的地址(当前指令的地址)。如果还是Native 方法,则为空。
这个内存区域是唯一一个在虚拟机中没有规定任何 OutOfMemoryError 情况的区域。
2、虚拟机栈(线程私有)
是描述java方法执行的内存模型,每个方法在执行的同时都会创建一个栈帧(Stack Frame)用于存储局部变量表、操作数栈、动态链接、方法出口等信息。每一个方法从调用直至执行完成的过程,就对应着一个栈帧在虚拟机栈中入栈到出栈的过程。
栈帧( Frame)是用来存储数据和部分过程结果的数据结构,同时也被用来处理动态链接(Dynamic Linking)、 方法返回值和异常分派( Dispatch Exception)。栈帧随着方法调用而创建,随着方法结束而销毁——无论方法是正常完成还是异常完成(抛出了在方法内未被捕获的异常)都算作方法结束。

3、本地方法区(线程私有)
本地方法区和 Java Stack 作用类似, 区别是虚拟机栈为执行 Java 方法服务, 而本地方法栈则为Native 方法服务, 如果一个 VM 实现使用 C-linkage 模型来支持 Native 调用, 那么该栈将会是一个C 栈,但 HotSpot VM 直接就把本地方法栈和虚拟机栈合二为一。
4、堆(Heap-线程共享)-运行时数据区
是被线程共享的一块内存区域,创建的对象和数组都保存在 Java 堆内存中,也是垃圾收集器进行垃圾收集的最重要的内存区域。由于现代 VM 采用分代收集算法, 因此 Java 堆从 GC 的角度还可以细分为: 新生代(Eden 区、From Survivor 区和 To Survivor 区)和老年代。
5、方法区/永久代(线程共享)
即我们常说的永久代(Permanent Generation), 用于存储被 JVM 加载的类信息、常量、静态变量、即时编译器编译后的代码等数据. HotSpot VM把GC分代收集扩展至方法区, 即使用Java堆的永久代来实现方法区, 这样 HotSpot 的垃圾收集器就可以像管理 Java 堆一样管理这部分内存,而不必为方法区开发专门的内存管理器(永久带的内存回收的主要目标是针对常量池的回收和类型的卸载, 因此收益一般很小)。
运行时常量池(Runtime Constant Pool)是方法区的一部分。Class 文件中除了有类的版本、字段、方法、接口等描述等信息外,还有一项信息是常量池(Constant Pool Table),用于存放编译期生成的各种字面量和符号引用,这部分内容将在类加载后存放到方法区的运行时常量池中。 Java 虚拟机对Class 文件的每一部分(自然也包括常量池)的格式都有严格的规定,每一个字节用于存储哪种数据都必须符合规范上的要求,这样才会被虚拟机认可、装载和执行。
JVM 运行时内存

Java 堆从 GC 的角度还可以细分为:新生代(Eden 区、From Survivor 区和 To Survivor 区)和老年代。

垃圾回收与算法


JAVA 四种引用类型

1、强引用
在 Java 中最常见的就是强引用,把一个对象赋给一个引用变量,这个引用变量就是一个强引用。当一个对象被强引用变量引用时,它处于可达状态,它是不可能被垃圾回收机制回收的,即使该对象以后永远都不会被用到 JVM 也不会回收。因此强引用是造成 Java 内存泄漏的主要原因之一。
2、软引用
软引用需要用 SoftReference 类来实现,对于只有软引用的对象来说,当系统内存足够时它不会被回收,当系统内存空间不足时它会被回收。软引用通常用在对内存敏感的程序中。
3、弱引用
弱引用需要用 WeakReference 类来实现,它比软引用的生存期更短,对于只有弱引用的对象来说,只要垃圾回收机制一运行,不管 JVM 的内存空间是否足够,总会回收该对象占用的内存。
4、虚引用
虚引用需要 PhantomReference 类来实现,它不能单独使用,必须和引用队列联合使用。虚引用的主要作用是跟踪对象被垃圾回收的状态。
GC 分代收集算法 VS 分区收集算法


......
GC 垃圾收集器


......
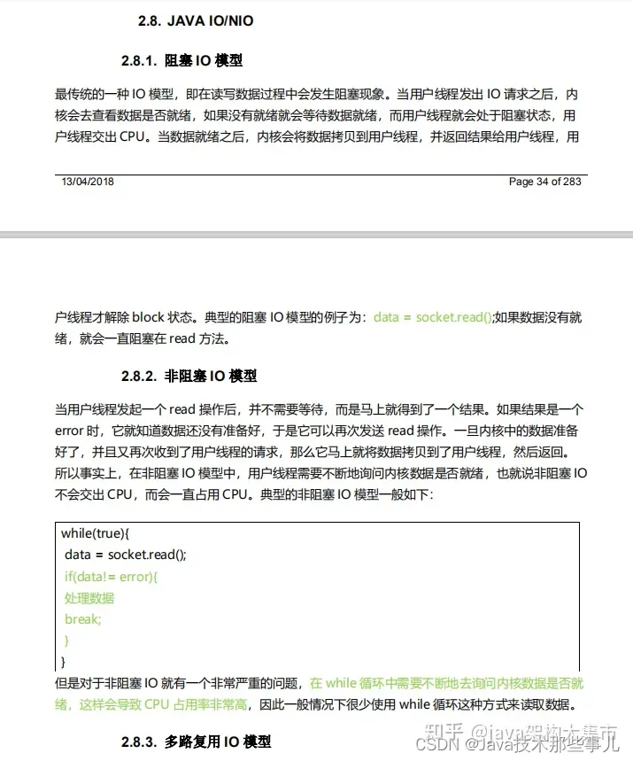
JAVA IO/NIO


......

......
JVM 类加载机制
JVM 类加载机制分为五个部分:加载,验证,准备,解析,初始化,下面我们就分别来看一下这五个过程。


......

文章详细介绍了JVM的基础知识,包括线程、JVM内存区域(如程序计数器、虚拟机栈、本地方法区、堆和方法区)、垃圾回收算法以及Java的四种引用类型。理解这些内容对于深入Java开发至关重要,而熟悉JVM的运行过程和内存管理机制对于优化代码和提升性能有着直接帮助。

被折叠的 条评论
为什么被折叠?



