该文档在Github上收获40K+star的Java面试神技(这赞数,质量多高就不用我多说了吧)非常全面,包涵Java基础、Java集合、JavaWeb、Java异常、OOP、IO与NIO、反射、注解、多线程、JVM、MySQL、MongoDB、Spring全家桶、计算机网络、分布式架构、Redis、Linux、git、前端、算法与数据结构、MyBatis、RocketMQ、Netty、Dubbo。内容非常丰富,已经帮很多人拿下互联网一线公司的offer。
每个知识点都有左侧导航书签页,看的时候十分方便,由于内容较多,这里就截取一部分图吧。
《Java面试神技》整理了从业到现在看到的、经历过的一些Java面试题,这些面试题的主要来源是一些网站还有github上的内容,话不多说,直接上图:
Linux 专题

微服务专题
微服务架构有哪些优势?
微服务有哪些特点?
设计微服务的最佳实践是什么?
微服务架构如何运作?
微服务架构的优缺点是什么?
单片,SOA 和微服务架构有什么区别?
在使用微服务架构时,您面临哪些挑战?
SOA 和微服务架构之间的主要区别是什么?
什么是 REST / RESTful 以及它的用途是什么?
什么是不同类型的微服务测试?

Kafka 专题
Kafka 是什么
消费者设计
如何获取 topic 主题的列表
生产者和消费者的命令行是什么?
为什么需要消息系统,mysql 不能满足需求吗?
Zookeeper 对于 Kafka 的作用是什么?
Kafka 与传统 MQ 消息系统之间有三个关键区别
讲一讲 kafka 的 ack的三种机制
kafka 的高可用机制是什么?
kafka 如何不消费重复数据?比如扣款,我们不能重复的扣。
kafka 分布式(不是单机)的情况下,如何保证消息的顺序消费?

Elasticsearch 专题
Elasticsearch 了解多少,说说你们公司 es 的集群架构,索引数据大小,分片有多少,以及一些调优手段 。
Elasticsearch 的倒排索引是什么
Elasticsearch 是如何实现 master 选举的
详细描述一下 Elasticsearch 搜索的过程?
Elasticsearch 是如何实现 Master 选举的?
客户端在和集群连接时,如何选择特定的节点执行请求的?
在并发情况下,Elasticsearch 如果保证读写一致?
Elasticsearch 对于大数据量(上亿量级)的聚合如何实现?
对于 GC 方面,在使用 Elasticsearch 时要注意什么?
如何监控 Elasticsearch 集群状态?

算法专题
二分查找
冒泡排序算法
插入排序算法
快速排序算法
希尔排序算法
归并排序算法
桶排序算法
基数排序算法
剪枝算法
回溯算法
最短路径算法
最小生成树算法
AES
RSA
CRC
MD5

数据结构专题
栈(stack)
队列(queue)
链表(Link)
散列表(Hash Table)
排序二叉树
前缀树
红黑树
B-TREE
位图

Zookeeper 专题
什么是Zookeeper?
Zookeeper 如何保证了分布式一致性特性?
ZooKeeper 提供了什么?
了解ZAB 协议?
zookeeper 是如何保证事务的顺序一致性的?
zk 节点宕机如何处理?
zookeeper 负载均衡和 nginx 负载均衡区别
分布式集群中为什么会有 Master?
Zookeeper 有哪几种几种部署模式?
集群支持动态添加机器吗?
chubby 是什么,和 zookeeper 比你怎么看 ?
Zookeeper 的 java 客户端都有哪些?
ZAB 和 Paxos 算法的联系与区别?

MyBatis 专题

Dubbo 专题
服务调用是阻塞的吗?
一般使用什么注册中心?还有别的选择吗?
服务上线怎么不影响旧版本?
如何解决服务调用链过长的问题?
Dubbo 集群容错有几种方案?
Dubbo 服务降级,失败重试怎么做?
Dubbo Monitor 实现原理?
Dubbo 用到哪些设计模式?
Dubbo 支持分布式事务吗?
说说核心的配置有哪些?
Dubbo 推荐用什么协议?
Dubbo SPI 和 Java SPI 区别?
为什么要用 Dubbo?
Dubbo 的整体架构设计有哪些分层?
默认使用的是什么通信框架,还有别的选择吗?

RabbitMQ 专题

Spring 专题

SpringCloud 专题

SpringBoot 专题

MongoDB 专题
mongodb是什么?
mongodb有哪些特点?
NoSQL数据库有哪些类型?
MySQL与MongoDB之间最基本的差别是什么?
MongoDB成为最好NoSQL数据库的原因是什么?
你怎么比较MongoDB、CouchDB及CouchBase?
分析器在MongoDB中的作用是什么?
如何执行事务/加锁?
MongoDB支持存储过程吗?如果支持的话,怎么用?

Memcached 专题
Memcached 是什么,有什么作用?
Memcached 最大的优势是什么?
Memcached 服务在企业集群架构中有哪些应用场景?
Memcached 服务分布式集群如何实现?
Memcached 服务特点及工作原理是什么?
简述 Memcached 内存管理机制原理?
Memcached 是怎么工作的?
Memcached 如何实现冗余机制?
Memcached 如何处理容错的?
Memcached 的多线程是什么?如何使用它们?
如何实现集群中的 Session 共享存储?
Memcached 与 Redis 的区别

Redis 专题
什么是 Redis?
使用 Redis 有哪些好处?
Redis 相比 Memcached 有哪些优势?
Redis 是单进程单线程的?
Redis持久化机制
缓存雪崩、缓存穿透、缓存预热、缓存更新、缓存降级等问题
Redis的数据类型,以及每种数据类型的使用场景
Redis的过期策略以及内存淘汰机制
Redis 常见性能问题和解决方案?
为什么Redis的操作是原子性的,怎么保证原子性的?
Redis 的持久化机制是什么?各自的优缺点?
Redis 过期键的删除策略?
Redis 的回收策略(淘汰策略)?
Redis 的同步机制了解么?
是否使用过 Redis 集群,集群的原理是什么?

MySQL 专题
数据库引擎有哪些
数据库的三范式是什么
常见索引原则有哪些
什么是内联接、左外联接、右外联接?
并发事务带来哪些问题?
事务隔离级别有哪些?MySQL的默认隔离级别是?
大表如何优化?
MySQL 中有哪几种锁?
MySQL 中有哪些不同的表格?
简述在 MySQL 数据库中 MyISAM 和 InnoDB 的区别
主键和候选键有什么区别?
列对比运算符是什么?
MySQL 支持事务吗?
索引的底层实现原理和优化

JVM 专题
怎么获取 Java 程序使用的内存?堆使用的百分比?
你能保证 GC 执行吗?
解释 Java 堆空间及 GC?
JRE、JDK、JVM 及 JIT 之间有什么不同?
怎样通过 Java 程序来判断 JVM 是 32 位 还是 64位?
java中会存在内存泄漏吗,请简单描述。
Java 中堆和栈有什么区别?
描述一下 JVM 加载 class 文件的原理机制
GC 是什么?为什么要有 GC?
讲讲JVM的新生代、老年代、永久代、
JVM双亲委派了解过吗?
JVM的永久代中会发生垃圾回收么
什么是Java虚拟机?为什么Java被称作是“平台无关的编程语言”?

Java并发专题
简述一下你对线程池的理解
Java中实现多线程有几种方法
如何停止一个正在运行的线程
volatile关键字的作用?可以保证有序性吗?
SynchronizedMap和ConcurrentHashMap有什么区别?
说一说自己对于 synchronized 关键字的了解
说说自己是怎么使用 synchronized 关键字,在项目中用到了吗synchronized关键字最主要的三种使用方式
什么是线程安全?Vector是一个线程安全类吗?
讲一下乐观锁、悲观锁、自旋锁
死锁与活锁的区别,死锁与饥饿的区别?
线程与进程的区别?
什么是多线程中的上下文切换?

Java序列化 + 注解 专题

Java IO/NIO + 反射 专题
Java IO与 NIO的区别
字节流与字符流的区别
多路复用
信号驱动
异步同步
反射的作用
哪里会用到反射机制?
反射实现方式
Java反射类

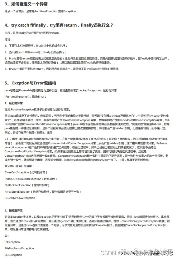
Java异常处理专题

Java集合/泛型专题
ArrayList和linkedList的区别
HashMap和HashTable的区别
Array与ArrayList有什么不一样?
说说List,Set,Map三者的区别
什么是Set集合
Vector( 数组实现、 线程同步)
说说LinkList(链表)
HashMap(数组+链表+红黑树)
HashTable(线程安全)
类型通配符?
泛型类
什么是TreeSet(二叉树)



该文档是Java面试的综合指南,涵盖了Java基础、微服务架构、消息队列Kafka、搜索引擎Elasticsearch、分布式协调Zookeeper、ORM框架MyBatis、服务治理Dubbo、缓存Redis、数据库MySQL以及JVM深入等内容,旨在帮助求职者准备互联网一线公司的面试。

被折叠的 条评论
为什么被折叠?



