JVM 对实际简单开发的来说关联的还是不多,很少有人愿意花时间去学习 JVM,理解什么是 JVM,弄清 JVM 的工作原理。其实我个人认为这块是非常有必要认真学习的,对于中高级开发人员来说 JVM 就是 Java 基石,学习 JVM 也是为了帮助你更加深入的了解 Java 以及更好的解决线上排查问题。
tip:如果想要面试阿里等大厂,一定一定要学好 JVM

我随便挑选了几个阿里面试常问的 JVM 底层知识,大家可以看看能回答上几个:
JMM 是怎么执行字节码的?哪些数据放在栈?哪些数据放在堆?
你的对象在 JVM 内存中如何分配?如何流转的
每日百万交易的支付系统,如何设置 JVM 堆内存大小
什么情况下 JVM 内存中的一个对象会被垃圾回收
JVM 中有哪些垃圾回收算法,每个算法各自的优劣
每日上亿请求量的电商系统,老年代和年轻代垃圾回收参数如何优化
每秒 10 万并发的 BI 系统是如何频繁发生 Young GC 的
以上问题大多数人都是知其然不知其所然,网上很多书籍也都是偏向于理论,这次我给大家来的这份 JVM 全优笔记可谓是理论与实战齐飞,吃透后简历上写精通完全没问题。

PART1:JVM 基础知识
JVM 从编译到执行
从跨平台到跨语言
JVM 的发展(非重点)

PART2:JAVA 方法的运行与虚拟机栈
运行时数据区域
栈帧执行对内存区域的影响
运行时数据区及 JVM 的整体内存结构

PART3:JVM 整体知识模块
元空间
运行时常量池
堆
直接内存(堆外内存)

PART4:自动内存管理
Java 内存区域与内存溢出异常
概述
运行时数据区域
HotSpot 虚拟机对象探秘
实战:OutOfMemoryError 异常

垃圾收集器与内存分配策略
概述
对象已死?
垃圾收集算法
HotSpot 的算法细节实现
经典垃圾收集器
低延迟垃圾收集器
选择合适的垃圾收集器
实战:内存分配与回收策略


虚拟机性能监控、故障处理工具
概述
基础故障处理工具
可视化故障处理工具
HotSpot 虚拟机插件及工具

调优案例分析与实战
概述
案例分析
实战:Eclipse 运行速度调优

PART5:虚拟机执行子系统
类文件结构
概述
无关性的基石
Class 类文件的结构
字节码指令简介
公有设计,私有实现
Class 文件结构的发展

虚拟机类加载机制
概述
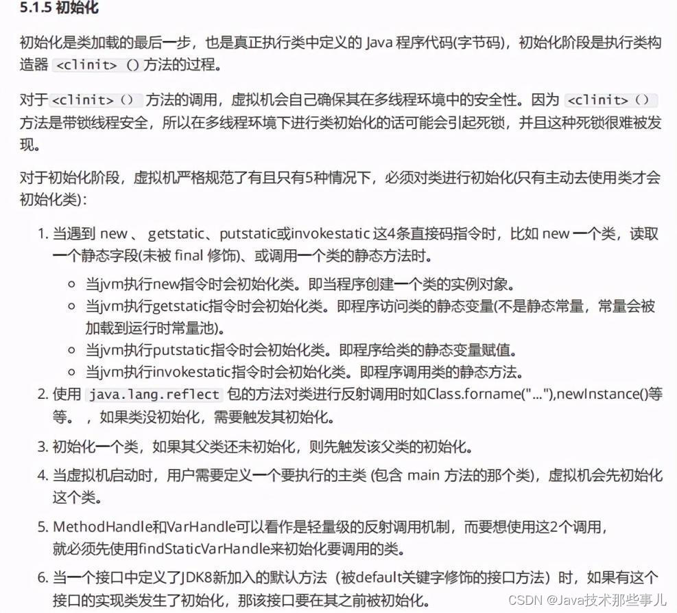
类加载的时机
类加载的过程
类加载器
Java 模块化系统
虚拟机字节码执行引擎
概述
运行时栈帧结构
方法调用
动态类型语言支持
基于栈的字节码解释执行引擎

类加载及执行子系统的案例与实战
概述
案例分析
实战:自己动手实现远程执行功能

PART6:程序编译与代码优化
前端编译与优化
概述
Javac 编译器
Java 语法糖的味道
实战:插入式注解处理器

后端编译与优化
概述
即时编译器
提前编译器
编译器优化技术
实战:深入理解 Graal 编译器

PART7:高效并发
Java 内存模型与线程
概述
硬件的效率与一致性
Java 内存模型
Java 与线程
Java 与协程

线程安全与锁优化
概述
线程安全
锁优化

JVM 核心知识总结
Java 内存区域
运行时数据区域
HotSpot 虚拟机对象探秘
重点补充内容(String 类和常量池;String s1 = new String("abc");这句话创建了几个字符串对象?8 种基本类型的包装类和常量池)

JVM 垃圾回收
揭开 JVM 内存分配与回收的神秘面纱
对象已经死亡?
垃圾收集算法
垃圾收集器

JDK 监控和故障处理工具
JDK 命令行工具
JDK 可视化分析工具

类文件结构
Class 文件结构总结

类加载过程
类加载过程
加载:


验证:

准备:


解析:

初始化:

卸载

类加载器
回顾一下类加载过程
类加载器总结
双亲委派模型
自定义类加载器

JVM 内存分配的调优案例
AB 压测

压测结果+结果分析
100 个并发用户/10 万请求量(总)--第一次
100 个并发用户/10 万请求量(总)
1000 个并发用户/10 万请求量(总)

调优方案

内存优化总结+推荐策略

更多内容(篇幅有限)

最后
学习 JVM 建议大家按照这张图从上至下地来学习,只有把理论与实战结合后才能避免知识忘记,资料已整理成文档.
篇幅限制就不能将两份文档所有内容全部展示出来了

本文强调了JVM学习的重要性,特别是对于中高级Java开发者和面试阿里等大厂的求职者。文章涵盖了JVM的基础知识,如运行时数据区域、内存分配、垃圾收集算法,以及JVM的调优和并发等主题,并提供了面试常问问题示例,旨在帮助读者理论与实战相结合,提升Java开发技能。
86万+

被折叠的 条评论
为什么被折叠?



