
在游戏中有很多房子、车子模型,玩的时候就想难道这些都是直接用new的方式创建出来的吗?不太可能,直接用new的话,开发游戏场景的时候工程师还需要关心房子创建的具体细节,比较影响工作效率,所以我更倾向于认为他们使用了工厂方法模式在管理模型的创建。
简单工厂模式

如果要创建白色房子和红色房子该怎么设计呢?并且要便于管理。
我最初的想法是:创建一个工厂类,然后根据调用方传入的参数判断是new个白房子还是new个红房子返回。
但是房子都是有共性的,比如它们都要有展示功能,所以可以作为约束放到抽象基类中。
UML类图如下:

publicabstractclassAbstractHouse{
/**
* 创建房子
*
* @param locationX 横向坐标
* @param locationY 纵向坐标
* @param angle:角度
*/publicabstractvoidshow(double locationX, double locationY, double angle);
}
publicclassRedHouseextendsAbstractHouse{
@Overridepublicvoidshow(double locationX, double locationY, double angle){
System.out.println("红色房子展示完成。展示效果:横向坐标:" + locationX + " 纵向坐标:" + locationY + " 角度:" + angle);
}
}
publicclassWhiteHouseextendsAbstractHouse{
@Overridepublicvoidshow(double locationX, double locationY, double angle){
System.out.println("白色房子展示完成。展示效果:横向坐标:" + locationX + " 纵向坐标:" + locationY + " 角度:" + angle);
}
}
publicclassHouseFactory{
public AbstractHouse createHouse(String houseName){
switch (houseName) {
case"白房子": returnnew WhiteHouse();
case"红房子": returnnew RedHouse();
default: returnnull;
}
}
}
publicclassHouseClient {publicstaticvoidmain(String[] args){
AbstractHouse whiteHouse = new HouseFactory().createHouse("白房子");
whiteHouse.show(32, 60, 1);
System.out.println("-------------------------------");
AbstractHouse redHouse = new HouseFactory().createHouse("红房子");
redHouse.show(122, 545, 35);
}
}
运行打印出来的结果如下:

这样一个HouseFactory就可以管理所有房子模型的创建了,如果要新加一种房子,也只需要在HouseFactory中增加一种switch case就行了,如果你希望HouseFactory是全局共享的,还可以把createHouse改成静态方法。
但是这种结构不容易扩展,比如要求再增加对车辆的创建管理,该如何做呢?咱们的工厂方法模式就开始发挥作用了。
工厂方法模式

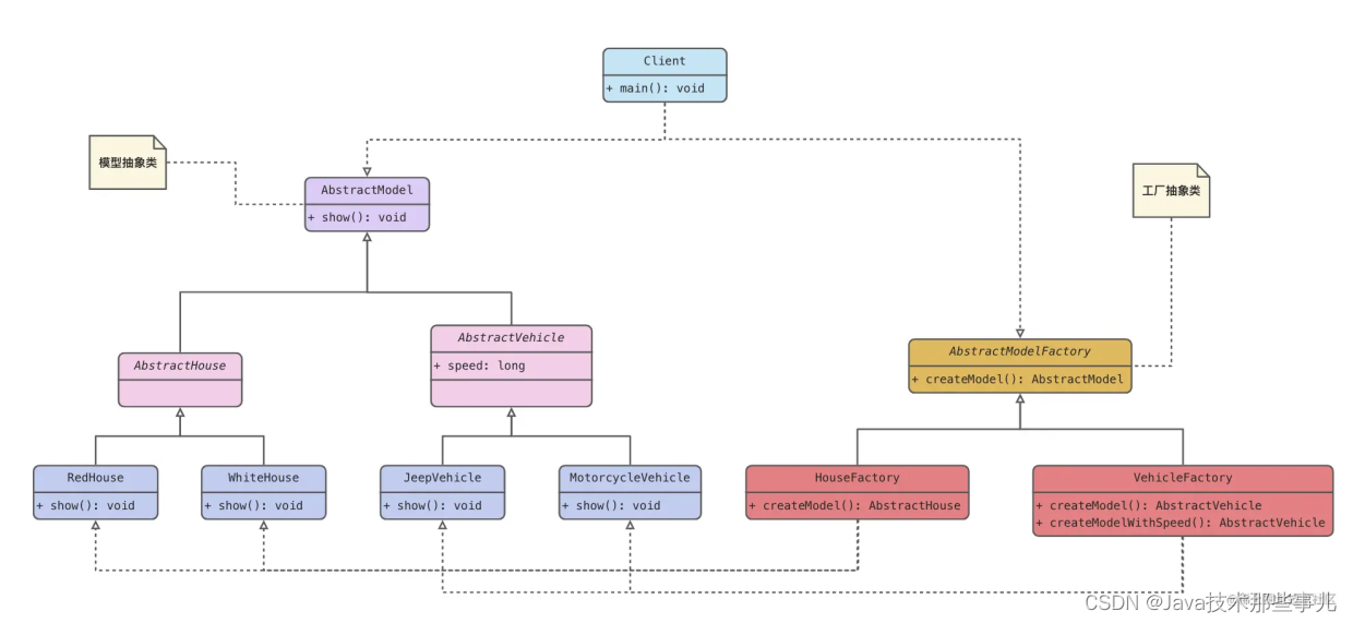
如果要对车子和房子统一进行管理,在coding之前,可以先捋下思路。
首先需要对模型做抽象:
白房子红房子需要一个共同的抽象父类
摩托车吉普车也需要一个共同的抽象父类(这里为了突出工厂分离的必要性,单独为车辆增加了一种“速度”的属性)
它们的抽象父类还可以做一层抽象,是所有模型的抽象父类。
然后对抽象工厂做设计:
房子的创建需要一个工厂
车辆的创建也需要一个工厂
它们之上可以加层抽象父类,是所有模型工厂的抽象父类。
UML类图如下:

/**
* 抽象模型实体
*/publicabstractclassAbstractModel{
publicabstractvoidshow(double locationX, double locationY, double angle);
}
/**
* 抽象房子实体
*/publicabstractclassAbstractHouseextendsAbstractModel{
}
/**
* 红房子实体
*/publicclassRedHouseextendsAbstractHouse{
@Overridepublicvoidshow(double locationX, double locationY, double angle){
System.out.println("红色房子展示完成。展示效果:横向坐标:" + locationX + " 纵向坐标:" + locationY + " 角度:" + angle);
}
}
/**
* 白房子实体
*/publicclassWhiteHouseextendsAbstractHouse{
@Overridepublicvoidshow(double locationX, double locationY, double angle){
System.out.println("白色房子展示完成。展示效果:横向坐标:" + locationX + " 纵向坐标:" + locationY + " 角度:" + angle);
}
}
/**
* 抽象交通工具实体
*/publicabstractclassAbstractVehicleextendsAbstractModel{
/**
* 速度
*/publiclong speed;
}
/**
* 摩托车实体
*/publicclassMotorcycleVehicleextendsAbstractVehicle{
@Overridepublicvoidshow(double locationX, double locationY, double angle){
System.out.println("以" + speed + "迈速度飞驰的摩托车展示完成。展示效果:横向坐标:" + locationX + " 纵向坐标:" + locationY + " 角度:" + angle);
}
}
/**
* 吉普车实体
*/publicclassJeepVehicleextendsAbstractVehicle{
@Overridepublicvoidshow(double locationX, double locationY, double angle){
System.out.println("以" + speed + "迈速度飞驰的吉普车展示完成。展示效果:横向坐标:" + locationX + " 纵向坐标:" + locationY + " 角度:" + angle);
}
}
/**
* 模型的抽象工厂
*/publicabstractclassAbstractModelFactory{
publicabstract AbstractModel createModel(String modelName);
}
/**
* 房子的加工工厂
*/publicclassHouseFactoryextendsAbstractModelFactory{
@Overridepublic AbstractHouse createModel(String modelName){
switch (modelName) {
case"红房子":
returnnew RedHouse();
case"白房子":
returnnew WhiteHouse();
}
returnnull;
}
}
/**
* 交通工具的加工工厂
*/publicclassVehicleFactoryextendsAbstractModelFactory{
@Overridepublic AbstractVehicle createModel(String modelName){
switch (modelName) {
case"吉普车": returnnew JeepVehicle();
case"摩托车": returnnew MotorcycleVehicle();
}
returnnull;
}
/**
* 常见携带速度的交通工具
*/public AbstractVehicle createModelWithSpeed(String modelName, long speed){
AbstractVehicle vehicle = createModel(modelName);
if(vehicle != null) {
vehicle.speed = speed;
}
return vehicle;
}
}
publicclassModelClient {publicstaticvoidmain(String[] args){
HouseFactory houseFactory = new HouseFactory();
VehicleFactory vehicleFactory = new VehicleFactory();
try {
houseFactory.createModel("白房子").show(3, 2, 5);
houseFactory.createModel("红房子").show(41, 24, 12);
System.out.println("-------------------------------");
vehicleFactory.createModelWithSpeed("摩托车", 233).show(233, 45, 1);
vehicleFactory.createModelWithSpeed("吉普车", 76).show(345, 234, 32);
} catch (Exception e) {
System.out.println("模型未找到");
}
}
}
打印结果:

优势:
工厂方法模式的优势就像前面提到的统一管理模型的创建,使调用方更加专注于业务,调用时只需要传入一个key(即demo中的modelName),不需要知道对象创建的过程,降低了模块间耦合度。
劣势:
需要创建工厂类,增加文件数目,没有直接new那么方便。结构设计上不符合开闭原则,每增加一种模型都更改具体工厂中增加一种switch case。
在上文的提到的例子中,需要在工厂里switch case判断创建哪种对象,在大型项目中可以通过泛型、注解等方式解耦,如果大家感兴趣,我后面会专门出一个文章,讲下如何解耦。此外,在复杂业务中,比如房子的类型有几十个,如果全放到一个工厂里制造,会显得特别繁重,这时需要根据房子特征更细粒度的拆分,甚至可能一个工厂对应一种模型。设计模式可以有各种变种,在工作中需要大胆尝试,找到最适合业务的那种。

被折叠的 条评论
为什么被折叠?



