纵观今年的技术招聘市场, Java依旧是当仁不让的霸主 !即便遭受 Go等新兴语言不断冲击,依旧岿然不动。究其原因:
Java有着极其成熟的生态,这个不用我多说;
Java在 运维、可观测性、可监 控性方面都有着非常优秀的表现;
Java也在积极 应对容器化、云原生等大趋势,比如Spring Boot就已经全面拥抱云原生。
企业对Java的需求最大,Java程序员的群体也最为庞大,有着 1200万之多,彼此之间都有更多的选择。换句话说,也是最修罗场的!要想在明年的金三银四拿下自己心仪的offer,咱就一定要做好功课,把那些必考点、套路都给吃透了!
很多时候,面试官问的问题会和自己准备的“题库”中的问题不太一样,即使做了复盘,下次面试还是不知道该从何处下手。
为此我专门整理了一份《Java进阶学习+面试宝典》分享给大家,内容涵盖:计算机基础、Java、JVM、spring、算法、微服务、分布式、大厂面经、技术脑图等等...共1600+页 质量非常高!!!
不管最近要不要去面试,建议大家都保存一份!!学完之后不论是 厂内晋升 还是 跳槽涨薪 都不在话下!
内容如下:

大厂面试题真题解析(38页)
JVM(183页)
多线程(221页)
Mysql(216页)
Spring(338页)
Spring Boot(41页)
经典面试题(35页)
Spring Cloud(50页)
Dubbo(55页)
Mybtis+Redis(27页)
Linux+网络(66页)
MQ+Kafka+Zookeeper(40页)
Netty(21页)
大数据+hadoop(31页)
算法(38页)
设计模式+项目+高并发(41页)
注:篇幅有限,资料已整理成文档,私信【面试】领取!
注意!限今天
京东篇:

美团篇:

阿里篇:

注:(以上面经不含解析 资料中已涵盖!)
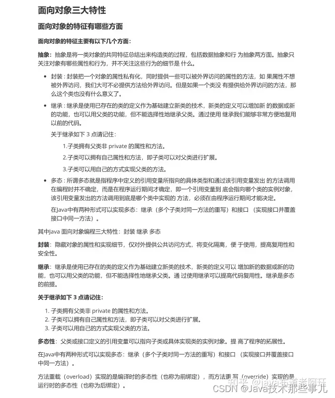
一、基础篇:
(含:Java概述,语法,面向对象,IO流,API,集合,NIO,HashMap,基础常见面试题....)

二、设计模式篇:
(含:单例模式,工厂模式,抽象工厂模式,建造者模式,原型模式,适配器模式,装饰器模式,代理模式等23种设计模式...)

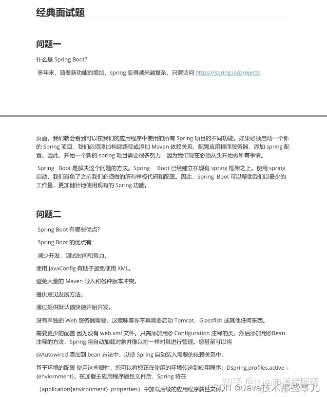
三、经典面试题篇:
(含:22大问题,从基础到高级,BATJ面试常问的点...)

四、JVM篇:
(含:JVM虚拟机,内存模型,GC算法,性能调优,源码分析,老年代和新生代,JVM常见面试题...)

五、算法篇:
(大厂必备算法!含:红黑树,B+树,贪心算法,哈希分治法,七大查找算法,动态规划,一致性算法,数据结构等...)

六、分布式篇:
(含:分布式系统原,数据分布式方式,基本副本协议,Lease机制,Dubbo,集群,分布式锁,等...)


七、Spring篇:2022版
(含:spring原理,spring AOP的实现原理和常见,spring 5,spring IOC,springMVC,事务管理,MVC框架等...)

八、Mysql篇:2022版
(含:mysql数据库基础知识,数据类型,失误,试图,mysql索引,mysql锁,mysql优化,等...)

九、Dubbo篇:2022版
(含:Dubbo基础,架构设计,集群,配置,通信协议,SPI,等...)

十、计算机网络篇:2022版
(含:网络协议,TCP/IP系统结构,TCP/IP协议族,常见面试题,等...)

今年的技术招聘市场中,Java保持主导地位,尽管面临Go等新语言的竞争。Java因其成熟的生态系统、优秀的运维和监控性能以及对云原生的支持而备受青睐。为了在竞争激烈的面试中脱颖而出,作者提供了一份详细的《Java进阶学习+面试宝典》,涵盖了计算机基础、JVM、Spring、算法等多个领域的知识,帮助求职者准备面试。
20万+

被折叠的 条评论
为什么被折叠?



