这段时间,我相信很多朋友都在刷各种各样的面试题,练习各种项目,写简历投简历,不断地提升自己的技术能力!期望能够在这个黄金时间找到一份自己满意的工作,能够冲击一下像 阿里P7、腾讯T3-2 等这种高薪职位!
但是!
我们所做的这些事情都是我们在入职前需要做的事情,你有没有想过入职之后,你的工作怎么展开?怎么才能避免入职一个星期不到就被辞退的尴尬?
近日,找到了一份能够完美解决这件事的资料发布了,它就是由 BAT互联网企业 联合出品的 “Java开发手册” !
缘由
JAVA开发手册已经发表有很长时间了,值得认真研究思考推广
官方的Java代码规范标准,这份开发手册不仅规范了一些开发细节,也提出了很多工程开发的哲学,值得好好阅读。
可谓包罗万象,几乎日常Java开发中方方面面都有所涉及。
每一条都是前人踩过的坑,通过血的教训总结出来的。
能公布出来真是造福全部Java开发者。
开发手册详细列举如何开发更加高效,更加容错,更加有协作性,力求知其然,更知其不然,结合正反例,提高代码质量。比如,异常日志处理时的各种不规范行为;集合转换的各种坑;创建线程池出现的等待队列OOM等。
的确阿里JAVA开发手册值得我们好好阅读和思考,每一条都是前人踩过的坑,通过血的教训总结出来的。
下面,我们就来简单了解一下这份 “Java开发手册” !
由于内容较多,本次将只展示该开发手册部分内容
编程规约
编程规约内容涵盖:(命名风格+常量定义+代码格式+OOP 规约+日期时间+集合处理+并发处理+控制语句+注释规约+其它)

异常日志
异常日志内容涵盖:(错误码+异常处理+日志规约)

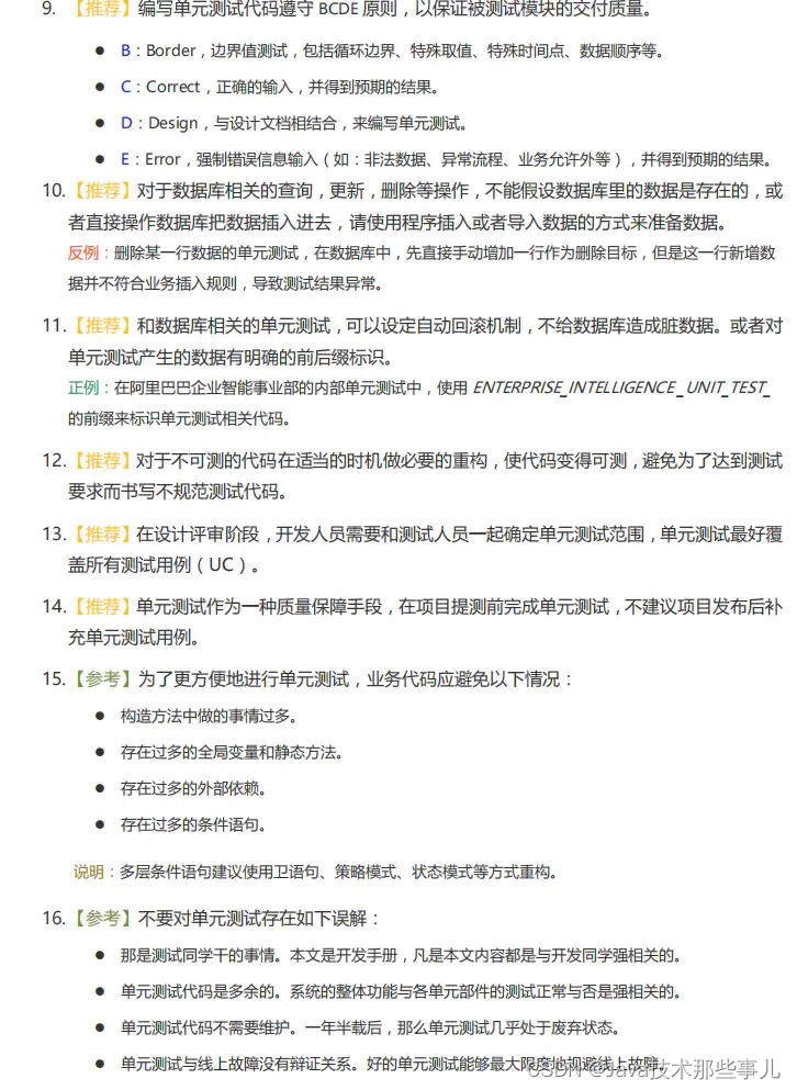
单元测试

安全规约

MySQL 数据库
MySQL 数据库内容涵盖:(建表规约+索引规约+SQL 语句+ORM 映射)

工程结构
工程结构内容涵盖:(应用分层+二方库依赖+服务器)

设计规约

本手册将以Java 开发者为中心视角,划分为编程规约、异常日志、单元测试、安全规约、MySQL 数据库、工程结构、设计规约七个维度,再根据内容特征,细分成若干二级子目录。
另外,依据约束力强弱及故障敏感性,规约依次分为强制、推荐、参考三大类。在延伸信息 中,“说明” 对规约做了适当的扩展和解释;“正例” 提倡什么样的编码和实现方式;“反例” 说明需要提防的雷区,以及真实的错误案例。

被折叠的 条评论
为什么被折叠?



