前言
Java是一门面向对象的编程语言,功能强大、简单易用,可以编写桌面应用程序、Web应用程序、分布式系统和嵌入式系统应用程序等。
在Java简单入门之后很多人不知道下一阶段该做什么,对自己的学习进程没有一个系统性的规划,或者是知道该学什么,却又找不到对应的内容。在这里我对上述问题做了一个整合,希望对大家有所帮助。
它几乎涵盖了所有的Java核心知识点,并且融入了大佬自己的一些经验和思想!
文档涵盖知识:
面试必问的:Java基础、高并发、多线程、分布式、设计模式、Spring全家桶、Java、MyBatis、ZooKeeper、Dubbo、Elasticsearch、Memcached、MongoDB、Redis、MySQL、RabbitMQ、Kafka、Linux、Netty、Tomcat等等知识点详细讲解及面试押题。
而且!
它还有各种思维导图来帮助大家学习、理解!
下面我就来介绍一下这份阿里P8大佬所整理的这份 Java 核心面试知识点到底涵盖了多少知识点!
JVM
一、线程

二、JVM 内存区域
程序计数器(线程私有)
虚拟机栈(线程私有)
本地方法区(线程私有)
堆(Heap-线程共享)-运行时数据区
方法区/永久代(线程共享)
三、JVM 运行时内存
新生代

老年代
永久代
四、垃圾回收与算法
如何确定垃圾
标记清除算法(Mark-Sweep)
复制算法(copying)
标记整理算法(Mark-Compact)
分代收集算法
五、JAVA 四中引用类型
强引用
软引用
虚引用
弱引用
六、GC 分代收集算法 VS 分区收集算法
分代收集算法
分区收集算法
七、GC 垃圾收集器
Serial 垃圾收集器(单线程、复制算法)
ParNew 垃圾收集器(Serial+多线程)
Parallel Scavenge 收集器(多线程复制算法、高效)
Serial Old 收集器(单线程标记整理算法 )
Parallel Old 收集器(多线程标记整理算法)
CMS 收集器(多线程标记清除算法)
G1 收集器
八、JAVA IO/NIO
阻塞 IO 模型
非阻塞 IO 模型
多路复用 IO 模型
信号驱动 IO 模型
异步 IO 模型
JAVA IO 包
JAVA NIO
Channel
Buffer
Selector
九、JVM 类加载机制
JVM 类加载机制
类加载器
双亲委派
OSGI(动态模型系统)

Java集合

接口继承关系和实现
List
Set
Map

JAVA 多线程并发
JAVA 并发知识库
JAVA 线程实现/创建方式
4 种线程池
线程生命周期(状态)
终止线程 4 种方式
sleep 与 wait 区别
start 与 run 区别
JAVA 后台线程
JAVA 锁
线程基本方法
线程上下文切换
同步锁与死锁
线程池原理
JAVA 阻塞队列原理
CyclicBarrier、CountDownLatch、Semaphore 的用法
volatile 关键字的作用(变量可见性、禁止重排序)
如何在两个线程之间共享数据
ThreadLocal 作用(线程本地存储)
synchronized 和 ReentrantLock 的区别
ConcurrentHashMap 并发
Java 中用到的线程调度
进程调度算法
什么是 CAS(比较并交换-乐观锁机制-锁自旋)
什么是 AQS(抽象的队列同步器)

JAVA 基础
JAVA 异常分类及处理
JAVA 反射
JAVA 注解
JAVA 内部类
JAVA 泛型
JAVA 序列化(创建可复用的 Java 对象)
JAVA 复制

Spring 原理

Spring 特点
Spring 核心组件
Spring 常用模块
Spring 主要包
Spring 常用注解
Spring 第三方结合
Spring IOC 原理
Spring APO 原理
Spring MVC 原理
Spring Boot 原理
JPA 原理
Mybatis 缓存
Tomcat 架构


微服务

服务注册发现
API 网关
配置中心
事件调度(kafka)
服务跟踪(starter-sleuth)
服务熔断(Hystrix)
API 管理

Netty 与 RPC

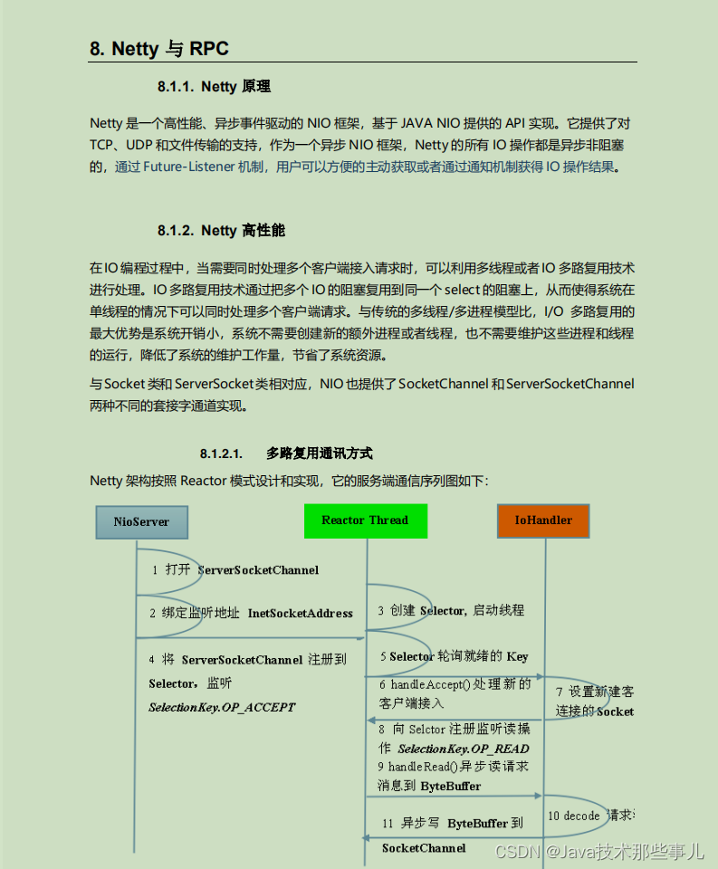
Netty 原理
Netty 高性能
Netty RPC 实现
RMI 实现方式
Protoclol Buffer
Thrift

Zookeeper
Zookeeper 概念
Zookeeper 角色
Zookeeper 工作原理(原子广播)
Znode 有四种形式的目录节点
Kafka
Kafka 概念
Kafka 数据存储设计
生产者设计
消费者设计

Kafka思维导图
RabbitMQ
概念
RabbitMQ 架构
Exchange 类型

602

被折叠的 条评论
为什么被折叠?



