前言:
什么是MVC?
MVC(Model-View-Controller):它是一种软件架构设计模式,分为三个部分:
Model(模型):业务的数据模型;
View(视图):数据模型的可视化;
Controller(控制器):模式和视图的连接控制器。
它的主要目的就是将代码分层模块化,降低各层之间的耦合性,每个模块符合单一职责原则。
很多应用的Web框架都是基于MVC模式去设计的,这里Spring也不例外,同样提供了基于MVC的web框架Spring Web MVC ,通常我们称为SpringMVC。
准备工作
实际开发中,相信我们对SpringMVC的使用已经非常熟悉了,那么在接下来的源码解析之前,我们先介绍在SpringMVC的一些基础知识。
支持的功能
作为Web框架,SpringMVC也提供了很多丰富的功能:
类型转换:默认支持各种数字和日期类型的数据格式化,也支持自定义格式化转化。
验证:对请求参数的全局或局部验证,支持JSR-303、HibernateValidator验证。
拦截器:注册拦截器对传入的请求进行拦截处理。
内容类型:自定义请求的内容类型解析,像json、xml等。
消息转换器:自定义消息转换器对不同类型的消息进行序列化和反序列化,默认是Jackson。
视图控制器:初始化一些默认的url请求路径对应的页面,像首页、404、500等。
视图解析器:配置视图的解析器,像Thymeleaf、Freemarker、velocity等,默认使用的是JSP、Jackson。
静态资源:提供一些静态资源的url配置。
Servlet配置:SpringMVC提供了DispatcherServlet来覆盖默认的DefaultServletHttpRequestHandler处理,特支持自定义的Servlet配置。
路径匹配:自定义与路径匹配和URL处理相关的选项。
如果你还在为Spring MVC学习而发愁,这份PDF最适合你了。可以看一下小编熬夜整理的这份《Spring MVC 教程,快速入门,深入分析》
目录:

一、spring mvc核心类与接口

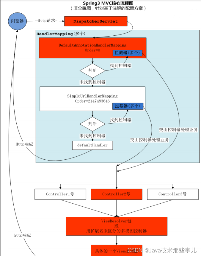
二、spring mvc核心流程图

三、spring mvc DispatcherServlet说明

四、spring mvc双亲上下文的说明

五、springMVC-mvc.xml 配置文件片段讲解

六、spring mvc如何访问到静态的文件,如jpg.js,css ?

七、spring mvc请求如何映射到具体的Action中的方法?

八、spring mvc中的拦截器

九、spring mvc如何使用拦截器?

十、spring mvc如何实现全局的异常处理?

十一、spring mvc如何把全局异常记录到日志中?
十二、如何给spring3 MVC中的Action做JUnit单元测试?

十三、spring mvc转发与重定向

十四、spring mvc处理ajax请求

十五、spring mvc关于写几个配置文件的说明

十六、spring mvc如何取得Spring管理的bean

十七、spring mvc多视图控制器

十八、< mvc:annotation-driven />到底做了什么工作

学习感言
毋庸置疑,SpringMVC 早已成为 Java 后端开发事实上的行业标准,无数的公司选择 Spring MVC 作为基础的开发框架,大部分Java 后端程序员在日常工作中也会接触到 SpringMVC。
本文详细介绍SpringMVC框架的核心概念及其实现方式,包括MVC架构原理、类型转换、验证、拦截器等功能,并提供了丰富的示例。
3万+

被折叠的 条评论
为什么被折叠?



