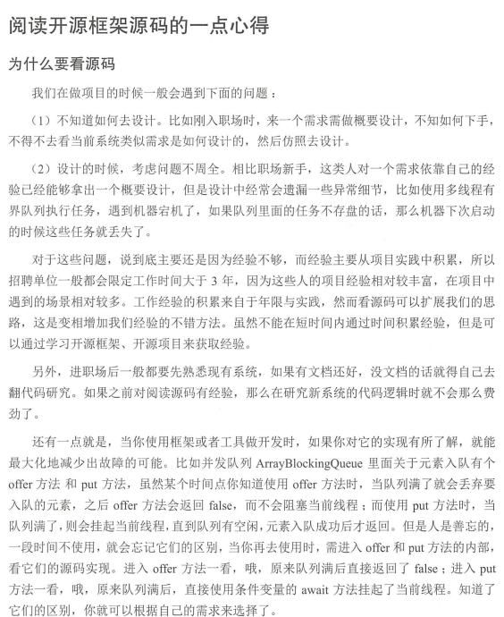
前几日闲来无事逛微信公众号时有幸看到了一位博主分享自己阅读开源框架源码的心得,看了之后也引发了我的一些深度思考。我们为什么要看源码?我们该怎么样去看源码?其中前者那位博主描述的我觉得很全了(如下图所示),就不做过多的赘述了,我这篇主要跟大家说说怎么去看源码。

我们该怎么样去看源码?
如果你要看某一个框架的源码,第一步当然是访问官网,搞清其组成,确定其核心类有哪些,看源码过程中可以配合画一些时序图,加以 debug 源码验证,这一套流程下来,没有啥源码你搞不定的。当然我在这里只能简单说,因为源码不能速成,是你摸索到适合你自己的方法后靠平时的积累跟坚持,下面 LZ 也是大致总结了几个核心点,希望能对诸位有一些启发。
学习源码的方法论:
-
不要忽略源码中的注释
-
先梳理脉络然后抠细节
-
见名知意
-
大胆猜测,小心验证
-
灵活使用一些小工具:translate,sequence,Diagram
-
坚持坚持再坚持
看到这,你脑海中有一个阅读源码的大概思路了吗?如果还是没有,LZ 再为大家举个栗子(没错就是栗子)以 Java 为例(因为 LZ 本身也是 Java 程序员)LZ 当时看 Java 源码是从 Concurrent 包开始的。
Concurrent 包里有各式各样的线程互斥与同步机制,看了 Concurrent 包,才会发现在多线程中,不是只有简陋的互斥锁、通知机制和线程池。LZ 当初也是一头雾水,但从阿里的老哥手上拿到一份 JDK 源码核心剖析并把他啃透之后,我看 JDK 源码直接水到渠成。它从多线程基础知识讲起,逐步地深入整个 Concurrent 包。要是看完,你将对多线程的原理、各种并发的设计原理有一个全面而深刻的理解。下面将这份手册的内容展示给大家:
阿里 JDK 源码核心剖析
多线程基础

Atomic 类

1 个 Long 型变量被拆成多个 Long 型

Lock 与 Condition

“乐观读”实现原理

同步工具类

并发容器

公平模式与非公平模式对比

线程池与 Future

基于线程池的实现原理,解析 ThreadPoolExector 核心配置参数

Executors 工具类创建各种不同类型的线程池

ForkJoinPool

join 的层层嵌套

CompletableFuture

本文介绍了如何有效地阅读Java源码,特别是Concurrent包中的多线程相关类。通过理解源码结构、利用注释和工具,辅以实例分析,帮助读者深入掌握多线程原理和技术。

被折叠的 条评论
为什么被折叠?



