这是一份非常全面的文档,内容非常丰富,包涵Java基础、Java集合、JavaWeb、Java异常、OOP、IO与NIO、反射、注解、多线程、JVM、MySQL、MongoDB、Spring全家桶、计算机网络、分布式架构、Redis、Linux、git、前端、算法与数据结构、MyBatis、RocketMQ、Netty、Dubbo。 每个知识点都是分门别类整理好了,看的时候十分方便,由于内容较多,这里就截取一部分图吧。

分享给需要的朋友,《Java面试宝典》整理了从业到现在看到的、经历过的一些Java面试题,,话不多说,直接开始面试 微服务专题
-
微服务架构有哪些优势?
-
微服务有哪些特点?
-
设计微服务的最佳实践是什么?
-
微服务架构如何运作?
-
微服务架构的优缺点是什么?
-
单片,SOA 和微服务架构有什么区别?
-
在使用微服务架构时,您面临哪些挑战?
-
SOA 和微服务架构之间的主要区别是什么?
-
什么是 REST / RESTful 以及它的用途是什么?
-
什么是不同类型的微服务测试?

Kafka 专题
-
Kafka 是什么
-
消费者设计
-
如何获取 topic 主题的列表
-
生产者和消费者的命令行是什么?
-
为什么需要消息系统,mysql 不能满足需求吗?
-
Zookeeper 对于 Kafka 的作用是什么?
-
Kafka 与传统 MQ 消息系统之间有三个关键区别
-
讲一讲 kafka 的 ack 的三种机制
-
kafka 的高可用机制是什么?
-
kafka 如何不消费重复数据?比如扣款,我们不能重复的扣。
-
kafka 分布式(不是单机)的情况下,如何保证消息的顺序消费?

Elasticsearch 专题
-
Elasticsearch 了解多少,说说你们公司 es 的集群架构,索引数据大小,分片有多少,以及一些调优手段 。
-
Elasticsearch 的倒排索引是什么
-
Elasticsearch 是如何实现 master 选举的
-
详细描述一下 Elasticsearch 搜索的过程?
-
Elasticsearch 是如何实现 Master 选举的?
-
客户端在和集群连接时,如何选择特定的节点执行请求的?
-
在并发情况下,Elasticsearch 如果保证读写一致?
-
Elasticsearch 对于大数据量(上亿量级)的聚合如何实现?
-
对于 GC 方面,在使用 Elasticsearch 时要注意什么?
-
如何监控 Elasticsearch 集群状态?

算法专题
-
二分查找
-
冒泡排序算法
-
插入排序算法
-
快速排序算法
-
希尔排序算法
-
归并排序算法
-
桶排序算法
-
基数排序算法
-
剪枝算法
-
回溯算法
-
最短路径算法
-
最小生成树算法
-
AES
-
RSA
-
CRC
-
MD5

数据结构专题
-
栈(stack)
-
队列(queue)
-
链表(Link)
-
散列表(Hash Table)
-
排序二叉树
-
前缀树
-
红黑树
-
B-TREE
-
位图

Zookeeper 专题
-
什么是Zookeeper?
-
Zookeeper 如何保证了分布式一致性特性?
-
ZooKeeper 提供了什么?
-
了解ZAB 协议?
-
zookeeper 是如何保证事务的顺序一致性的?
-
zk 节点宕机如何处理?
-
zookeeper 负载均衡和 nginx 负载均衡区别
-
分布式集群中为什么会有 Master?
-
Zookeeper 有哪几种几种部署模式?
-
集群支持动态添加机器吗?
-
chubby 是什么,和 zookeeper 比你怎么看 ?
-
Zookeeper 的 java 客户端都有哪些?
-
ZAB 和 Paxos 算法的联系与区别?

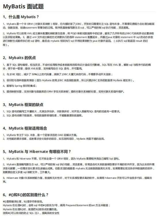
MyBatis 专题

Dubbo 专题
-
服务调用是阻塞的吗?
-
一般使用什么注册中心?还有别的选择吗?
-
服务上线怎么不影响旧版本?
-
如何解决服务调用链过长的问题?
-
Dubbo 集群容错有几种方案?
-
Dubbo 服务降级,失败重试怎么做?
-
Dubbo Monitor 实现原理?
-
Dubbo 用到哪些设计模式?
-
Dubbo 支持分布式事务吗?
-
说说核心的配置有哪些?
-
Dubbo 推荐用什么协议?
-
Dubbo SPI 和 Java SPI 区别?
-
为什么要用 Dubbo?
-
Dubbo 的整体架构设计有哪些分层?
-
默认使用的是什么通信框架,还有别的选择吗?

RabbitMQ 专题

Spring 专题

SpringCloud 专题

SpringBoot 专题

MongoDB 专题
-
mongodb是什么?
-
mongodb有哪些特点?
-
NoSQL数据库有哪些类型?
-
MySQL与MongoDB之间最基本的差别是什么?
-
MongoDB成为最好NoSQL数据库的原因是什么?
-
你怎么比较MongoDB、CouchDB及CouchBase?
-
分析器在MongoDB中的作用是什么?
-
如何执行事务/加锁?
-
MongoDB支持存储过程吗?如果支持的话,怎么用?

Memcached 专题
-
Memcached 是什么,有什么作用?
-
Memcached 最大的优势是什么?
-
Memcached 服务在企业集群架构中有哪些应用场景?
-
Memcached 服务分布式集群如何实现?
-
Memcached 服务特点及工作原理是什么?
-
简述 Memcached 内存管理机制原理?
-
Memcached 是怎么工作的?
-
Memcached 如何实现冗余机制?
-
Memcached 如何处理容错的?
-
Memcached 的多线程是什么?如何使用它们?
-
如何实现集群中的 Session 共享存储?
-
Memcached 与 Redis 的区别

Redis 专题
-
什么是 Redis?
-
使用 Redis 有哪些好处?
-
Redis 相比 Memcached 有哪些优势?
-
Redis 是单进程单线程的?
-
Redis持久化机制
-
缓存雪崩、缓存穿透、缓存预热、缓存更新、缓存降级等问题
-
Redis的数据类型,以及每种数据类型的使用场景
-
Redis的过期策略以及内存淘汰机制
-
Redis 常见性能问题和解决方案?
-
为什么Redis的操作是原子性的,怎么保证原子性的?
-
Redis 的持久化机制是什么?各自的优缺点?
-
Redis 过期键的删除策略?
-
Redis 的回收策略(淘汰策略)?
-
Redis 的同步机制了解么?
-
是否使用过 Redis 集群,集群的原理是什么?

MySQL 专题
-
数据库引擎有哪些
-
数据库的三范式是什么
-
常见索引原则有哪些
-
什么是内联接、左外联接、右外联接?
-
并发事务带来哪些问题?
-
事务隔离级别有哪些?MySQL的默认隔离级别是?
-
大表如何优化?
-
MySQL 中有哪几种锁?
-
MySQL 中有哪些不同的表格?
-
简述在 MySQL 数据库中 MyISAM 和 InnoDB 的区别
-
主键和候选键有什么区别?
-
列对比运算符是什么?
-
MySQL 支持事务吗?
-
索引的底层实现原理和优化

JVM 专题
-
怎么获取 Java 程序使用的内存?堆使用的百分比?
-
你能保证 GC 执行吗?
-
解释 Java 堆空间及 GC?
-
JRE、JDK、JVM 及 JIT 之间有什么不同?
-
怎样通过 Java 程序来判断 JVM 是 32 位 还是 64位?
-
java中会存在内存泄漏吗,请简单描述。
-
Java 中堆和栈有什么区别?
-
描述一下 JVM 加载 class 文件的原理机制
-
GC 是什么?为什么要有 GC?
-
讲讲JVM的新生代、老年代、永久代、
-
JVM双亲委派了解过吗?
-
JVM的永久代中会发生垃圾回收么
-
什么是Java虚拟机?为什么Java被称作是“平台无关的编程语言”?

Java并发专题
-
简述一下你对线程池的理解
-
Java中实现多线程有几种方法
-
如何停止一个正在运行的线程
-
volatile关键字的作用?可以保证有序性吗?
-
SynchronizedMap和ConcurrentHashMap有什么区别?
-
说一说自己对于 synchronized 关键字的了解
-
说说自己是怎么使用 synchronized 关键字,在项目中用到了吗synchronized关键字最主要的三种使用方式
-
什么是线程安全?Vector是一个线程安全类吗?
-
讲一下乐观锁、悲观锁、自旋锁
-
死锁与活锁的区别,死锁与饥饿的区别?
-
线程与进程的区别?
-
什么是多线程中的上下文切换?

Java序列化 + 注解 专题

Java IO/NIO + 反射 专题
-
Java IO与 NIO的区别
-
字节流与字符流的区别
-
多路复用
-
信号驱动
-
异步同步
-
反射的作用
-
哪里会用到反射机制?
-
反射实现方式
-
Java反射类

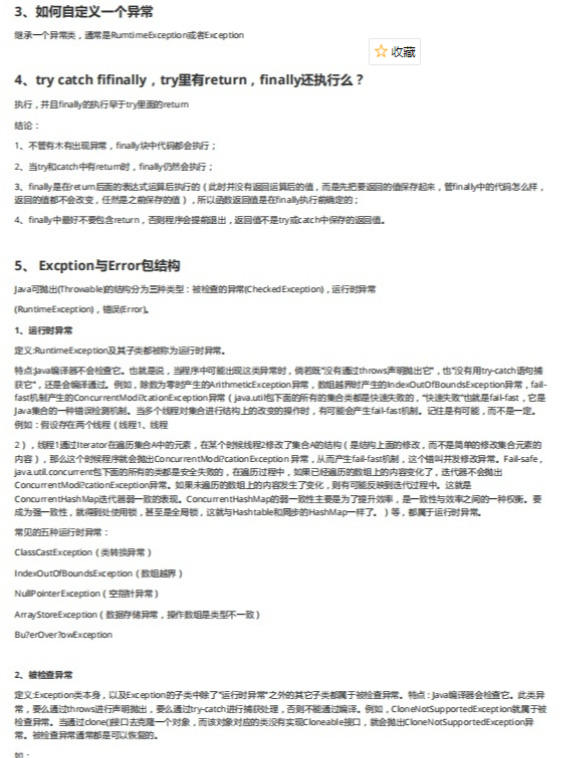
Java异常处理专题

Java集合/泛型专题
-
ArrayList和linkedList的区别
-
HashMap和HashTable的区别
-
Array与ArrayList有什么不一样?
-
说说List,Set,Map三者的区别
-
什么是Set集合
-
Vector( 数组实现、 线程同步)
-
说说LinkList(链表)
-
HashMap(数组+链表+红黑树)
-
HashTable(线程安全)
-
类型通配符?
-
泛型类
-
什么是TreeSet(二叉树)

篇幅有限,无法一个问题一个答案的展示(这些题均已收集在了这份收获55K+star的Java面试宝典里),分享给有需要的码友们,麻烦各位帮忙点个赞(可以帮助更多的人看到哟!)

本文档汇总了Java开发者必知的微服务架构、Kafka消息传递、Elasticsearch搜索引擎及核心算法,适合准备面试和技术提升的人员查阅。
3862

被折叠的 条评论
为什么被折叠?



