Java这行其实一直是缺人的状态,最近有个相熟的 CTO 跟我抱怨,面试了几百人,结果合适的人才没几个。
不过细聊下来,发现招人难的原因却跟前两年大大不同了。
之前做Java的人本来就不多,还得从中扒拉合适的;现在做这行的人是太多了,但很多却只停留在框架或是CRUD的应用阶段,广度不足,深度不够,拥有自主设计能力的研发工程师更是凤毛麟角!
现在要清楚的认识到:面试者无offer,招聘者无简历的现状 ,破局-也只能靠自己精进自己专业技能,提升自己的核心价值!
为了帮助大家提升自己的技术,分享一个非常不错的《Java 核心技术面试》从大厂面试考察的知识点和必备能力出发,不仅给出典型回答和考点分析,还剖析了 Java 核心知识点,让你领悟面试所考察的关键能力,帮你达到“知其所以然”和体系化的目标。(文末有福利)
- 第一部: Java基础、JVM、操作系统、计算机底层+组成原理、设计模式、数据结构与算法、spring、并发编程、分布式、Redis......
- 第二部: java编程性能调优、多线程性能调优、JVM性能监测及调优、设计模式调优、数据库性能调优 ......
第一部分:详细资料展示
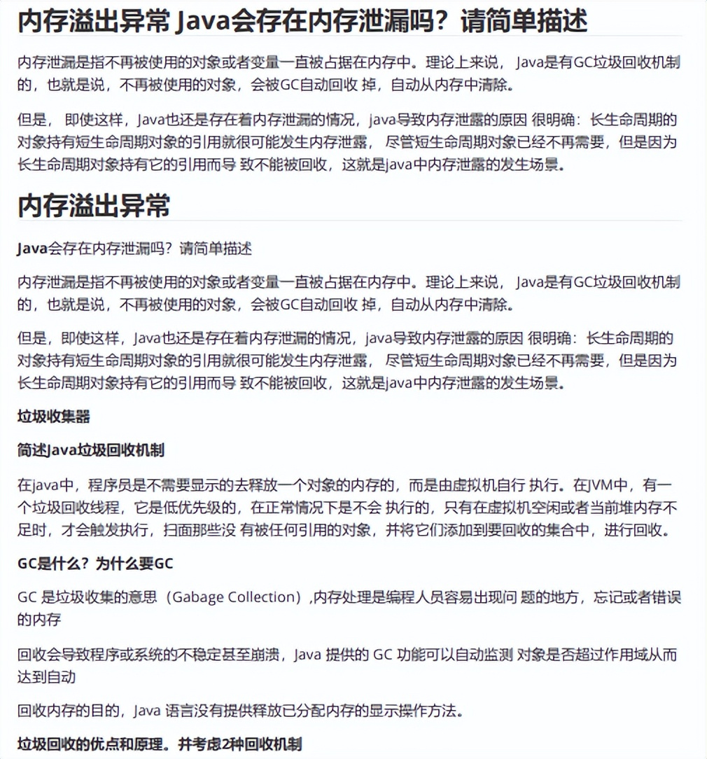
JVM篇:JVM类加载机制,JVM内存模型,垃圾收集机制,类字节码实现机制,JVM调优案例,GC算法等

Java并发编程:java内存模型,并发集合,线程池,阻塞队列,CAS与原子操作,无锁并发框架Disruptor等

Spring篇:spring IOC,spring AOP原理,spring 5,springMVC,事务管理,循环依赖,spring设计模式等

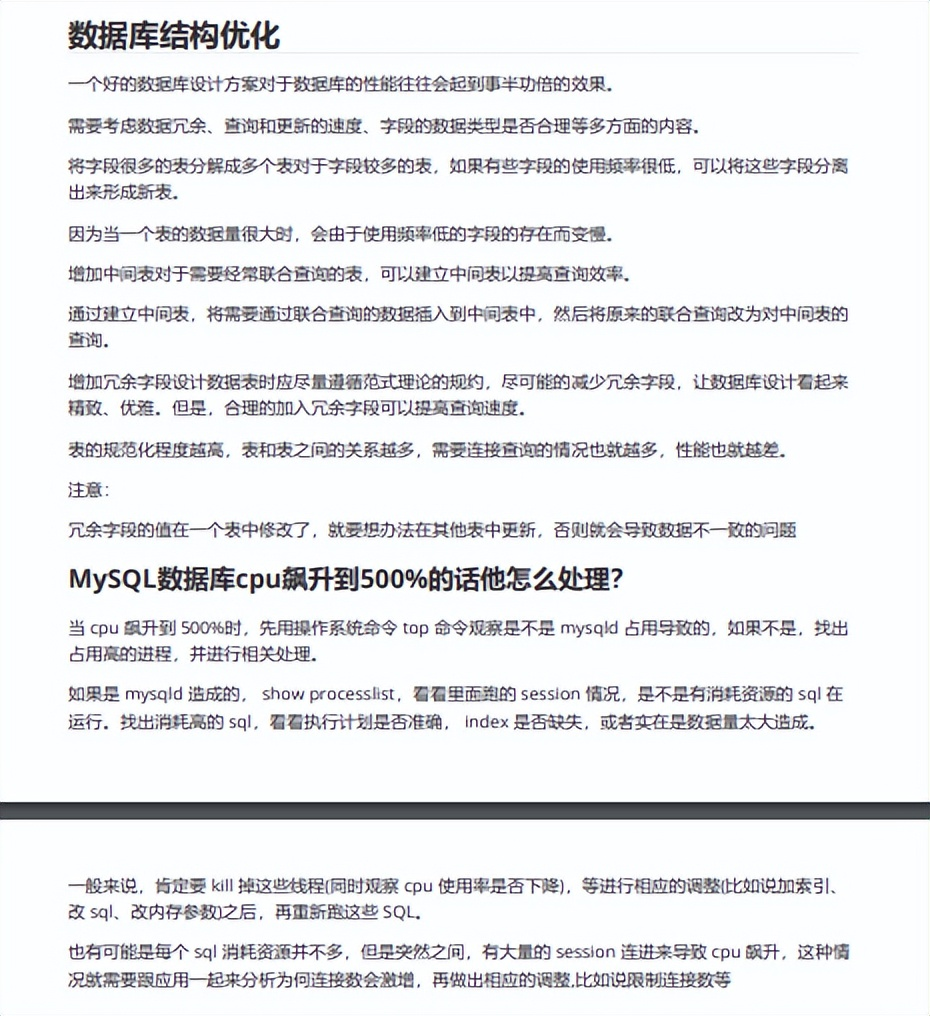
Mysql篇:SQL执行原理,索引底层机制,SQL执行计划分析,Mysql锁机制,Mysql事务隔离,SQL优化实践

SpringCloud:服务发现与注册Eureka与Nacos,服务限流熔断降级Hystrix与Sentinel,分布式事务Seata,网关Gateway

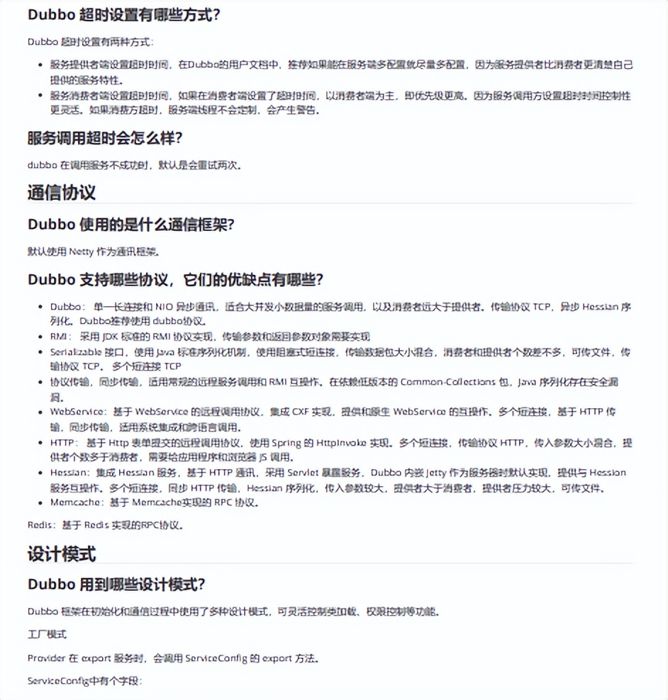
Dubbo篇:Dubbo基础,架构设计,集群,配置,通信协议,SPI等

Redis篇:Redis核心数据结构,Redis持久化机制与安全机制,哨兵与集群架构,Redis缓存穿透,缓存失效,缓存雪崩,Redis缓存设计与性能优化等)

分布式篇:分布式架构原理,集群架构原理,分布式锁,分布式事务,分布式协议,分布式配置,海量数据分库分表,分布式调度

设计模式篇:单例模式,工厂模式,抽象工厂模式,建造者模式,原型模式,适配器模式,装饰器模式,代理模式等23种设计模式

数据结构与算法篇:红黑树,B+树,贪心算法,哈希分治法,七大查找算法,动态规划,一致性算法

第二部分:详细资料展示
- java编程性能调优

- 多线程性能调优

- JVM性能监测及调优

- 设计模式调优

- 数据库性能调优

当前Java开发者市场中,虽然人才众多,但具备深度和自主设计能力的专家稀缺。这篇博客聚焦Java核心技术面试,涵盖JVM、并发编程、Spring、数据库优化、分布式等多个方面,旨在帮助开发者通过深入学习和理解关键知识点,提升自身技术价值,应对面试挑战。
379

被折叠的 条评论
为什么被折叠?



