ThreadPoolExecutor简单原理流程
最新推荐文章于 2025-04-12 11:22:42 发布
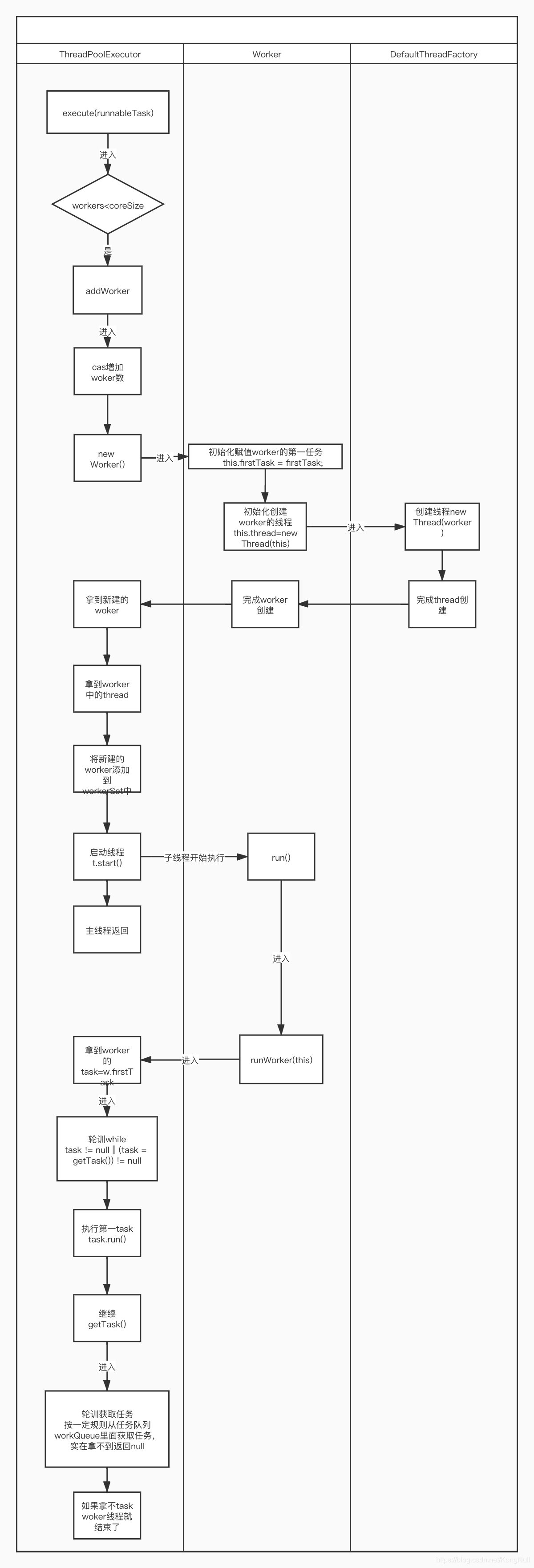
本文通过绘制流程图的方式解析了线程池的工作原理。详细介绍了worker线程如何通过getTask()方法轮询任务队列获取任务,并阐述了核心线程与非核心线程在不同条件下的存活机制。
本文通过绘制流程图的方式解析了线程池的工作原理。详细介绍了worker线程如何通过getTask()方法轮询任务队列获取任务,并阐述了核心线程与非核心线程在不同条件下的存活机制。
698
787
706
436
322

被折叠的 条评论
为什么被折叠?