React 发布已经十年了,笔者接触前端差不多也有十年时间了。说实话,如果没有 Head First 系列图书,我可能都没有走上编程这条道路。
Head first
尽管现在看来这系列图书内容可能过时了。
Head First 系列图书让我知道,原来编程也可以这么通俗易懂的,对于刚接触这个领域的同学来说,从这里可以获得很多信心和成就感。这种风格也一直影响着我,学习和工作、传道授业过程中,我会努力把复杂的事情简化、通俗化,提炼本质。
这十年,前端渲染方式一直在演进,我觉得大概可以分为以下三个阶段:
传统 SSR: 那时候前端还没有分离,在 JSP、ASP、Ruby on Rails、Django 这些 MVC 框架下,通过模板来渲染页面。jQuery 是这个阶段的主角
前后端分离:从 Node.js 发布,到目前为止,是前端发展最迅速的 10 年。前后端分离的典型代表是 Angular 和 React、Vue 等框架,我觉得,促进前后端分离的主要原因还是随着需求的复杂化,分工精细化了。前端可以专注于 UI 的设计和交互逻辑。后端只需要提供 API,不需要关心前端的具体实现。
同构前端:这几年前端框架的发展进入的深水区,随着云原生、容器技术、Serverless、边缘计算等底层技术设施的普及,也让‘前端’生存范围延展到服务端。前端开始寻求
UX和DX的平衡点
通过这篇文章,你就可以知道近些年前端渲染模式的演变。废话不多说,直接开始吧。
CSR - 客户端渲染
这个我们再熟悉不过了, 即前端页面在浏览器中渲染,服务端仅仅是静态资源服务器(比如 nginx)。
初始的 HTML 文件只是一个空壳,我们需要等待 JavaScript 包加载和执行完毕,才能进行交互,白屏时间比较长。
优点
部署简单
页面过渡、功能交互友好
适合复杂交互型应用程序开发
缺点
SEO不友好白屏时间长
可能需要复杂的状态管理。时至今日,状态管理方面的轮子还在不停地造
SSR - 服务端渲染
为了解决 SEO 和白屏问题,各大框架开始支持在服务端渲染 HTML 字符串。
SSR 把数据拉取放到了服务端,因为离数据源比较近,数据拉取的速度会快一点。但这也不是完全没有副作用,因为需要在服务端等待数据就绪, TTFB(Time to First Byte) 相比 CSR 会长一点。
SSR 只是给我们准备好了初始的数据和 HTML, 实际上和 CSR 一样,我们还是需要加载完整的客户端程序,然后在浏览器端重新渲染一遍(更专业的说是 Hydration 水合/注水),才能让 DOM 有交互能力。
也就说, FCP(First Contentful Paint) 相比 CSR 提前了, 但是 TTI(Time to Interactive) 并没有太多差别。只是用户可以更快地看到内容了。
hydration 的主要目的是挂载事件处理器、触发副作用等等
优点
SEO 友好
用户可以更快看到内容了
缺点
部署环境要求。需要 Nodejs 等 JavaScript 服务端运行环境
需要包含完整的 JavaScript 客户端渲染程序,
TTI还有改善空间
SSG - 静态生成
对于完全静态的页面,比如博客,公司主页等等,也可以使用 SSG 静态渲染。
和 SSR 的区别是,SSG 是在构建时渲染的。
和 CSR 一样,因为是静态的,所以在服务端不需要渲染运行时,部署在静态服务器就行了。
VuePress、VitePress、Gatsby、Docusaurus 这些框架都属于 SSG 的范畴。
优点
相比 SSR, 因为不需要服务端运行时、数据拉取,TTFB/FCP 等都会提前。
缺点
和 SSR 一样,也有客户端渲染程序、需要进行 Hydrate。对于
内容为中心的站点来说,实际上并不需要太多交互,客户端程序还有较大压缩的空间。在构建时渲染,如果内容变更,需要重新构建,比较麻烦
ISG - 增量静态生成
ISG 是 SSG 的升级版。解决 SSG 内容变更繁琐问题。
ISG 依旧会在构建时预渲染页面,但是这里多出了一个服务端运行时,这个运行时会按照一定的过期/刷新策略(通常会使用 stale-while-revalidate )来重新生成页面。
Progressive Hydration - 渐进水合
上文提到,常规的 SSR 通常需要完整加载客户端程序(上图的 bundle.js),水合之后才能得到可交互页面,这就导致 TTI 会偏晚。
最直接的解决办法就是压缩客户端程序的体积。那么自然会想到使用代码分割(code splitting)技术。渐进式水合 (Progressive Hydration ) 就是这么来的。
如上图,我们使用代码分割的方式,将 Foo、Bar 抽取为异步组件,抽取后主包的体积下降了,TTI 就可以提前了。
而 Foo、Bar 可以按照一定的策略来按需加载和水合,比如在视口可见时、浏览器空闲时,或者交给 React Concurrent Mode 根据交互的优先级来加载。
React 18 官方支持了渐进式水合(官方叫 Selective Hydration)。
要深入了解 Progress Hydration, 可以看这个视频。
SSR with streaming - 流式 SSR
这个很好理解。尤其是在最近 ChatGPT 这么火。ChatGPT API 有两种响应模式:普通响应、流式响应
renderToString → 普通响应。即 SSR 会等待完整的 HTML 渲染完毕后,才给客户端发送第一个字节。
renderToNodeStream → 流式响应。渲染多少,就发送多少。就像 ChatGPT 聊天消息一样,一个字一个字的蹦,尽管接收完整消息的时间可能差不多,用户体验却相差甚远。
浏览器能够很好地处理 HTML 流,快速地将内容呈现给用户,而不是白屏干等。
下面这张图可以更直观感受两者区别:
来源:https://mxstbr.com/thoughts/streaming-ssr/
对于常规的流式 SSR,优化效果可能没有我们想象的那么明显。因为框架还是得等数据拉取完成之后才能开始渲染。因此,除非是比较复杂、长序列的 HTML 树,至上而下需要较长时间的渲染,否则效果并不明显。
优点
相比普通响应,流式响应可以提前 TTFB 和 FCP, 浏览器不用空转等待,可以连续绘制。
缺点
数据拉取是 TTFB/FCP 的主要阻塞原因。为了解决这个问题,下文的
Selective Hydration如何巧妙地解决这个问题。
Selective Hydration - 选择性水合
选择性水合(Progressive Hydration) 是 渐进式水合(Progressive Hydration) 和 流式SSR(SSR with Streaming) 的升级版。主要通过选择性地跳过‘慢组件’,避免阻塞,来实现更快的 HTML 输出, 从而让流式响应发挥应有的作用。
慢组件通常指的是:需要异步获取数据、体积较大、或者是计算量比较复杂的组件。
比较典型的慢组件是异步数据获取的组件, 如下图,未开启 Selective Hydration 的情况,会等待所有异步任务完成后才开始输出,而 Selective Hydration 可以跳过这些组件,等待它们就绪后,继续输出。
我们可以在最新的 Next.js(当前是 13.4) 演示一下。
没有开启 Selective Hydration 的 Demo:function delay(time: number) {
return new Promise((resolve) => setTimeout(resolve, time))
}
/**
* 获取关键数据
*/
function getCrucialData() {
return delay(1000).then(() => {
return {
data: Math.random(),
}
})
}
function getData(time: number) {
return delay(time).then(() => {
return {
data: Math.random(),
}
})
}
const Foo = async () => {
const data = await getData(1000)
return <div>foo: {data.data}</div>
}
const Bar = async () => {
const data = await getData(2000)
return <div>bar: {data.data}</div>
}
/**
* 页面 🔴
*
*/
export default async function WithoutSelective() {
// 获取关键数据
const crucialData = await getCrucialData()
return (
<div>
<h1>Without Selective</h1>
<p>This page is rendered without Selective Hydration.</p>
<p>crucial data: {crucialData.data}</p>
<Foo></Foo>
<Bar></Bar>
</div>
)
}
运行结果:浏览器等待响应的时间为 3s
即所有服务端组件(Server Component) 就绪后才会有实际的内容输出。
开启 Selective Hydration 很简单,我们只需要用 Suspend 包裹起来,提示 React 这可能是一个‘慢组件’,可以跳过他:
export default async function WithoutSelective() {
// 获取关键数据
const crucialData = await getCrucialData()
return (
<div>
<h1>Without Selective</h1>
<p>This page is rendered without Selective Hydration.</p>
<p>crucial data: {crucialData.data}</p>
<Suspense fallback="foo loading">
<Foo></Foo>
</Suspense>
<Suspense fallback="bar loading">
<Bar></Bar>
</Suspense>
</div>
)
}
现在来看运行结果:
明显 TTFB 提前了!但是完整的请求时间没变。
当 Foo 和 Bar 就绪后,Next.js 会将渲染结果写入流中。怎么做到的?
看一眼 HTML 就知道了:
对于慢组件,React 会先渲染 Suspend 的 fallback 内容,并留一个插槽。
继续往下看,可以看到 Foo、Bar 的渲染结果:
接着将渲染结果替换掉插槽。用于后续的水合。
总之,在服务端,Selective Hydration 在 SSR With Streaming 的基础上,通过选择性地跳过一些低优先级的慢组件来优化了 TTFB(主要的,相对于 FCP 等指标也优化了),更快地向用户呈现页面。
在客户端 Selective Hydration 的运行过程同 Progressive Hydration 。
关于 Selective Hydration 细节,可以阅读以下文章:
New in 18: Selective Hydration
New Suspense SSR Architecture in React 18
Islands Architecture - 岛屿架构
近两年,去 JavaScript 成为一波小趋势,这其中的典型代表是 Islands Architecture (岛屿架构)和 React Server Component(RSC, React 服务端组件)。
它们主张是:在服务端渲染,然后去掉不必要 JavaScript
岛屿架构的主要代表是 Astro。如上图,Astro 在服务端渲染后,默认情况下,在客户端侧没有客户端程序和水合的过程。而对于需要 JavaScript 增强,实现动态交互的组件,需要显式标记为岛屿。
这有点类似 Progressive Hydration 的意思。但是还是有很大的差别:
岛屿是在
去 JavaScript这个背景下的交互增强手段。按 Astro 解释是:你可以将‘岛屿’想象成在一片由静态(不可交互)的 HTML 页面中的动态岛屿每个岛屿都是独立加载、局部水合。而 Progressive Hydration 是整棵树水合的分支,只不过延后了。
岛屿可以框架无关。
去 JavaScript 后,可以缓解典型的 SSR TTI 问题。但是岛屿架构并不能通吃所有的场景,最擅长的是”内容为中心“的站点,即当静态的页面比重远高于动态比重时,去 JavaScript 的收益才是显著的。
React Server Component - React 服务端组件
在笔者看来,React Server Component(RSC) 本质上和岛屿架构的目的是一样的,都是去 JavaScript。只是实现的手段不同。
这是 Next.js 官方文档的示例图:和岛屿架构类似,对于静态的内容推荐使用 Server Component (SC), 而需要交互增强的,可以使用 Client Component (CC)。
顾名思义,RSC 就是只能在服务端运行的组件。下面简单对比一下两者的区别:
| Server Component | Client Component | |
|---|---|---|
| 运行环境 | 服务端 | - 服务端 + 客户端 |
| - 仅客户端 | ||
| JavaScript | 服务端组件依赖的相关程序对客户端不可见。 | |
| 在这里实现了 ‘去 JavaScript’ | 需要打包分发给客户端 | |
| 水合 | 不需要水合 | 需要水合 |
| 支持 async | Y | N |
| 支持状态(state, context) | N | Y |
| 支持事件、副作用 | N | Y |
RSC 优点类似 React Hooks 出来之前的函数组件: 就是一个普通的函数,不能使用 hooks,没有状态,只会被调用一次。
你可以通过 Next.js 的文档,深入学习 RSC。React 官方的讨论组也是不错的一手学习场地。
那么相比岛屿架构呢?
优点
Server Component 和 Client Component 都是 React 框架的组件,尽管有些区别,但是心智模型是统一的。
React Server Component 是 React 框架下一体化的原生解决方案,支持和 Selective Hydration 配合使用。岛屿架构只是一个架构模式。
可以进行更细粒度和更灵活的组合。
缺点
Server Component 和 Client Component 还是有较大差别,在组合、通信上也有较多限制,需要开发者规划好服务端和客户端的边界。初期有一定上手门槛。当然,Islands 可能也有类似的问题。
总结
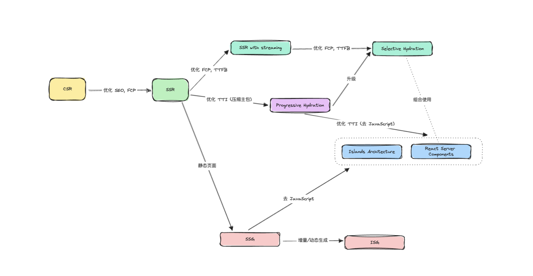
本文篇幅较长,我给大家整理了这些渲染模式的发展历程和关系脉络
任何技术的迭代都是有其动机和脉络。不推荐大家面向热度编程,大部分情况下,做到‘知其然,也知其所以然’,就足够了。
扩展阅读
本文主要参考的内容来源是patterns.dev。这个网站收录了许多实用的前端设计模式,大家赶紧收藏起来!
Pattern dev
Next.js
Next.js Incremental Static RegenerationExamples
reactwg/server-components
Is 0kb of JavaScript in your Future?
Islands Architecture
以上便是本次分享的全部内容,希望对你有所帮助^_^
喜欢的话别忘了 分享、点赞、收藏 三连哦~。

基于Koa + React + TS从零开发全栈文档编辑器(进阶实战
点个在看你最好看

1211

被折叠的 条评论
为什么被折叠?



