💥💥💥💥💥💥💥💥💞💞💞💞💞💞💞💞💞Matlab武动乾坤博客之家💞💞💞💞💞💞💞💞💞💥💥💥💥💥💥💥💥
🚀🚀🚀🚀🚀🚀🚀🚀🚀🚀🚤🚤🚤🚤🚤🚤🚤🚤🚤🚤🚤🚤🚤🚤🚤🚤🚤🚤🚤🚤🚀🚀🚀🚀🚀🚀🚀🚀🚀🚀

🔊博主简介:985研究生,Matlab领域科研开发者;
🚅座右铭:行百里者,半于九十。
🏆代码获取方式:
优快云 Matlab武动乾坤—代码获取方式
更多Matlab优化求解仿真内容点击👇
①Matlab优化求解(进阶版)
⛳️关注优快云 Matlab武动乾坤,更多资源等你来!!
⛄一、细菌觅食算法求解光伏多峰值最大功率跟踪优化问题
1 引 言
目前太阳能以其清洁性和可再生性等特点而得到广泛应用[1]。在局部遮挡情况下,会造成光伏阵列的功率损失高达70%。由于遮挡的原因,整个光伏阵列上的光照不均匀,会导致 P-V 曲线呈现出多个波峰,常规的最大功率点跟踪(maximum Power Point Tracking, MPPT)算法会陷入局部峰值,无法
找到真正的全局最大功率点,造成这些算法失效[3]。
针对该问题已经提出了使用启发式算法来解决该问题,比如粒子群算法[4]、遗传算法[5]和免疫算法[6]等。
Passino 于 2002 年提出了模拟人类大肠杆菌觅食行为的细菌觅食优化算法(Bacteria Foraging Optimization Algorithm,BFOA)[7]。细菌觅食算法
中,细菌个体存在一定概率迁徙到新的区域,增强了全局寻优能力,是一种通用性强的局优化进化算法。相关研究表明,BFO 算法具有跳出早熟收敛、
避免局部极小的优点,是仿生优化的一大热点[8]。 本文首次将细菌觅食算法引入 MPPT 算法中,首先,细菌觅食算法成功的摆脱局部最优值的约束,并找到全局最大功率点,其次,细菌觅食算法实现简单,不需要较复杂的数学公式。通过仿真验证,该综合算法成功摆脱了局部最优值的约束,寻找到全局最大功率点,并且收敛速度很快。
2 太阳能电池的数学模型和特性仿真
太阳能电池利用半导体材料的光伏效应制而成,是一种非线性器件,可以用电流源模型来表示,其等效电路的模型如图 1 所示[5]。由图1可得,太阳能电池输出电流 I:

其中, IL 为光生电流,I0 为反向饱和电流,q 为电阻电荷量,A 为二极管理想常数,取 1~5 之间的值,1 为理想常数,k 为玻耳兹曼常数,T 为电池板温度,V 为输出电压。

光伏阵列通常由若干个太阳能电池串并联组成,其模型如图 2 所示,为{2×2}阵列。 
基于细菌觅食算法的最大功率点跟踪控制结构如图 3 所示。MPPT 控制单元的输入变量为电流、电压,通过 PWM 调节控制电压变换,从而使光伏阵列工作在最大功率点。

光伏阵列由 4 个光伏组件构成,全部处于温度25℃,如果对光伏组件 1 进行遮挡,造成其光照强度为 500W/m2,其余 3 个光伏组件的光照强度为
1000W/m2 时,其 P-V 特性曲线如图 4 所示。此时,由于光照的不均匀造成 2 个波峰,此时光伏阵列的全局最大功率为 122.0883W,局部峰值点的功率仅为 92.0103W。
3 细菌觅食算法在MPPT中的应用
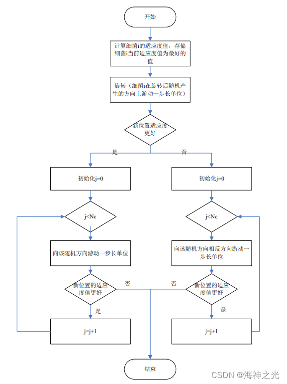
在自然界中,细菌觅食遵循三大规律:趋向性、复制和迁徙[7,8]。从细菌觅食的行为抽象出来,细菌觅食优化算法的三大操作。三大操作步骤流程图如
图 5 所示。图中,Ned 表示迁移操作最大次数,Nre表示复制操作最大次数,Nc 表示趋向性操作最大次数,l、k、j 分别表示第 l 次迁移第 k 次复制的第 j次趋向性操作。

图 5 细菌觅食算法总流程图
3.1 趋向性操作
在环境差的区域,细菌会频繁的旋转,在环境较好的区域,细菌会较多的游动:大肠杆菌的整个生命周期就是在旋转和游动两个基本运动之间进行变换,旋转和游动使得细菌能够获得更好的生存环境。细菌这种往富养区域移动的行为称为趋向性行为(Chemotaxis)。 其中,C(i)>0 表示向前游动的步长单位,φ(j)表示旋转后选择的一个随机前进方向。 趋向性操作使得 BFOA 具有局部开采能力,它决定算法的前进方向以及在某一区域搜索的详细程度等,是 BFOA 的核心操作,也是设计算法时需要重点考虑的部分。应用于最大功率点跟踪中,运动方向仅限于二维空间,即电压不增则减。为了提高算法搜索速度,细菌旋转后,若新位置适应度值变差,则像相反方向进行游动,直至达到一定步数或者新的适应度不再改善。

3.2 复制操作
进化论表明,生物进化是一个优胜劣汰的过程。经过一段时间的食物搜索过程后,部分寻找食物能力弱的细菌会被自然淘汰掉,剩余的细菌因为得到
充足营养会进行繁殖。在细菌觅食优化算法中这种现象成为复制行为(reproduction)。 BFOA 采用精英保留的方式进行复制。复制操作选择生存能力弱的一半细菌 Sr=S/2 淘汰掉,保留生存能力强的另外一半用于繁殖新的一代,进行自我复制,各自生成一个与自己完全相同的新个体,也就是说让优质细菌个体引导这个种群的繁衍,从而提高全局收敛性和计算效率。这样,经过复制操作后,种群大小不变。
3.3 迁徙操作
细菌个体生活的局部区域可能会突然发生变化,这样可能会导致生活在这个局部区域的细菌种群集体迁徙到一个新的局部区域。在细菌觅食优化算法中模拟这种现象成为迁徙行为(elimination and dispersal)。
迁徙操作以一定概率 Ped 发生,如果种群中的某个细菌个体满足迁徙发生的概率,则该细菌灭亡,并随机地在任意位置生成一个新个体,这个新个体
与灭亡的个体可能具有不同的位置。迁徙操作使得BFOA 具有随机搜索的能力,有助于 BFOA 保持种群的多样性,减少早熟收敛的情况,更有利于趋向
性操作跳出局部最优解和寻找全局最优解。同时,最大功率点跟踪要求算法能够快速收敛,因此,迁徙概率不能过高。
⛄二、部分源代码
function [sys,x0,str,ts] = BFOA(t,x,u,flag)
%
%u为输入变量,u(1)为电流,u(2)为电压
%
persistent first;
persistent stop;
persistent i;
persistent mg;
%Initialize the parameters
NP = 10;
Ped = 0.4; %迁移概率
CR = 0.5; %可以控制收敛速度
XL = 0;
XU = 36.2;
maxgen = 30;
Nc = 4;
Nre = 3;
MaxStep = 1;
persistent w ;
persistent Gbest;
persistent Gmaxval;
persistent X;
persistent U;
persistent V;
persistent fitval_old;
persistent fitval_new;
persistent rand1;
persistent rand2;
persistent rand3;
persistent fit_order;
persistent Nc_count;
persistent Nre_count;
persistent MoveStep;
persistent Pbest;
persistent Pbestval;
switch flag,
case 0,
sizes = simsizes;
sizes.NumContStates = 0;
sizes.NumDiscStates = 0;
sizes.NumOutputs = 1;
sizes.NumInputs = 2;
sizes.DirFeedthrough = 1;
sizes.NumSampleTimes = 1;
sys = simsizes(sizes);
x0=[];
str=[];
ts=[0.0001 ,0];
% initialize the static variables
first = 0;
stop = 0;
i = 0;
mg = 0;
Nc_count = 0
Nre_count = 0;
X = zeros(1, NP);
U = zeros(1, NP);
V = zeros(1, NP);
fitval_old = zeros(1, NP);
fitval_new = zeros(1, NP);
fit_order = zeros(1, NP);
Gbest = 0;
Gmaxval = 0;
%X(:) = unifrnd(XL, XU, 1,NP)
X(:) = linspace(XL,XU,NP)
MoveStep = unifrnd(-MaxStep, MaxStep, 1,NP);
rand1 = floor(unifrnd(1, NP, 1,NP));
rand2 = floor(unifrnd(1, NP, 1,NP));
rand3 = floor(unifrnd(1, NP, 1,NP));
⛄三、运行结果

⛄四、matlab版本及参考文献
1 matlab版本
2014a
2 参考文献
[1]乔静远,简献忠,郭强.基于细菌觅食算法的光伏阵列 MPPT 控制方法 [J].兰州交通大学学报. 2021,35(05)
3 备注
简介此部分摘自互联网,仅供参考,若侵权,联系删除
🍅 仿真咨询
1 各类智能优化算法改进及应用
1.1 PID优化
1.2 VMD优化
1.3 配电网重构
1.4 三维装箱
1.5 微电网优化
1.6 优化布局
1.7 优化参数
1.8 优化成本
1.9 优化充电
1.10 优化调度
1.11 优化电价
1.12 优化发车
1.13 优化分配
1.14 优化覆盖
1.15 优化控制
1.16 优化库存
1.17 优化路由
1.18 优化设计
1.19 优化位置
1.20 优化吸波
1.21 优化选址
1.22 优化运行
1.23 优化指派
1.24 优化组合
1.25 车间调度
1.26 生产调度
1.27 经济调度
1.28 装配线调度
1.29 水库调度
1.30 货位优化
1.31 公交排班优化
1.32 集装箱船配载优化
1.33 水泵组合优化
1.34 医疗资源分配优化
1.35 可视域基站和无人机选址优化
2 机器学习和深度学习分类与预测
2.1 机器学习和深度学习分类
2.1.1 BiLSTM双向长短时记忆神经网络分类
2.1.2 BP神经网络分类
2.1.3 CNN卷积神经网络分类
2.1.4 DBN深度置信网络分类
2.1.5 DELM深度学习极限学习机分类
2.1.6 ELMAN递归神经网络分类
2.1.7 ELM极限学习机分类
2.1.8 GRNN广义回归神经网络分类
2.1.9 GRU门控循环单元分类
2.1.10 KELM混合核极限学习机分类
2.1.11 KNN分类
2.1.12 LSSVM最小二乘法支持向量机分类
2.1.13 LSTM长短时记忆网络分类
2.1.14 MLP全连接神经网络分类
2.1.15 PNN概率神经网络分类
2.1.16 RELM鲁棒极限学习机分类
2.1.17 RF随机森林分类
2.1.18 SCN随机配置网络模型分类
2.1.19 SVM支持向量机分类
2.1.20 XGBOOST分类
2.2 机器学习和深度学习预测
2.2.1 ANFIS自适应模糊神经网络预测
2.2.2 ANN人工神经网络预测
2.2.3 ARMA自回归滑动平均模型预测
2.2.4 BF粒子滤波预测
2.2.5 BiLSTM双向长短时记忆神经网络预测
2.2.6 BLS宽度学习神经网络预测
2.2.7 BP神经网络预测
2.2.8 CNN卷积神经网络预测
2.2.9 DBN深度置信网络预测
2.2.10 DELM深度学习极限学习机预测
2.2.11 DKELM回归预测
2.2.12 ELMAN递归神经网络预测
2.2.13 ELM极限学习机预测
2.2.14 ESN回声状态网络预测
2.2.15 FNN前馈神经网络预测
2.2.16 GMDN预测
2.2.17 GMM高斯混合模型预测
2.2.18 GRNN广义回归神经网络预测
2.2.19 GRU门控循环单元预测
2.2.20 KELM混合核极限学习机预测
2.2.21 LMS最小均方算法预测
2.2.22 LSSVM最小二乘法支持向量机预测
2.2.23 LSTM长短时记忆网络预测
2.2.24 RBF径向基函数神经网络预测
2.2.25 RELM鲁棒极限学习机预测
2.2.26 RF随机森林预测
2.2.27 RNN循环神经网络预测
2.2.28 RVM相关向量机预测
2.2.29 SVM支持向量机预测
2.2.30 TCN时间卷积神经网络预测
2.2.31 XGBoost回归预测
2.2.32 模糊预测
2.2.33 奇异谱分析方法SSA时间序列预测
2.3 机器学习和深度学习实际应用预测
CPI指数预测、PM2.5浓度预测、SOC预测、财务预警预测、产量预测、车位预测、虫情预测、带钢厚度预测、电池健康状态预测、电力负荷预测、房价预测、腐蚀率预测、故障诊断预测、光伏功率预测、轨迹预测、航空发动机寿命预测、汇率预测、混凝土强度预测、加热炉炉温预测、价格预测、交通流预测、居民消费指数预测、空气质量预测、粮食温度预测、气温预测、清水值预测、失业率预测、用电量预测、运输量预测、制造业采购经理指数预测
3 图像处理方面
3.1 图像边缘检测
3.2 图像处理
3.3 图像分割
3.4 图像分类
3.5 图像跟踪
3.6 图像加密解密
3.7 图像检索
3.8 图像配准
3.9 图像拼接
3.10 图像评价
3.11 图像去噪
3.12 图像融合
3.13 图像识别
3.13.1 表盘识别
3.13.2 车道线识别
3.13.3 车辆计数
3.13.4 车辆识别
3.13.5 车牌识别
3.13.6 车位识别
3.13.7 尺寸检测
3.13.8 答题卡识别
3.13.9 电器识别
3.13.10 跌倒检测
3.13.11 动物识别
3.13.12 二维码识别
3.13.13 发票识别
3.13.14 服装识别
3.13.15 汉字识别
3.13.16 红绿灯识别
3.13.17 虹膜识别
3.13.18 火灾检测
3.13.19 疾病分类
3.13.20 交通标志识别
3.13.21 卡号识别
3.13.22 口罩识别
3.13.23 裂缝识别
3.13.24 目标跟踪
3.13.25 疲劳检测
3.13.26 旗帜识别
3.13.27 青草识别
3.13.28 人脸识别
3.13.29 人民币识别
3.13.30 身份证识别
3.13.31 手势识别
3.13.32 数字字母识别
3.13.33 手掌识别
3.13.34 树叶识别
3.13.35 水果识别
3.13.36 条形码识别
3.13.37 温度检测
3.13.38 瑕疵检测
3.13.39 芯片检测
3.13.40 行为识别
3.13.41 验证码识别
3.13.42 药材识别
3.13.43 硬币识别
3.13.44 邮政编码识别
3.13.45 纸牌识别
3.13.46 指纹识别
3.14 图像修复
3.15 图像压缩
3.16 图像隐写
3.17 图像增强
3.18 图像重建
4 路径规划方面
4.1 旅行商问题(TSP)
4.1.1 单旅行商问题(TSP)
4.1.2 多旅行商问题(MTSP)
4.2 车辆路径问题(VRP)
4.2.1 车辆路径问题(VRP)
4.2.2 带容量的车辆路径问题(CVRP)
4.2.3 带容量+时间窗+距离车辆路径问题(DCTWVRP)
4.2.4 带容量+距离车辆路径问题(DCVRP)
4.2.5 带距离的车辆路径问题(DVRP)
4.2.6 带充电站+时间窗车辆路径问题(ETWVRP)
4.2.3 带多种容量的车辆路径问题(MCVRP)
4.2.4 带距离的多车辆路径问题(MDVRP)
4.2.5 同时取送货的车辆路径问题(SDVRP)
4.2.6 带时间窗+容量的车辆路径问题(TWCVRP)
4.2.6 带时间窗的车辆路径问题(TWVRP)
4.3 多式联运运输问题
4.4 机器人路径规划
4.4.1 避障路径规划
4.4.2 迷宫路径规划
4.4.3 栅格地图路径规划
4.5 配送路径规划
4.5.1 冷链配送路径规划
4.5.2 外卖配送路径规划
4.5.3 口罩配送路径规划
4.5.4 药品配送路径规划
4.5.5 含充电站配送路径规划
4.5.6 连锁超市配送路径规划
4.5.7 车辆协同无人机配送路径规划
4.6 无人机路径规划
4.6.1 飞行器仿真
4.6.2 无人机飞行作业
4.6.3 无人机轨迹跟踪
4.6.4 无人机集群仿真
4.6.5 无人机三维路径规划
4.6.6 无人机编队
4.6.7 无人机协同任务
4.6.8 无人机任务分配
5 语音处理
5.1 语音情感识别
5.2 声源定位
5.3 特征提取
5.4 语音编码
5.5 语音处理
5.6 语音分离
5.7 语音分析
5.8 语音合成
5.9 语音加密
5.10 语音去噪
5.11 语音识别
5.12 语音压缩
5.13 语音隐藏
6 元胞自动机方面
6.1 元胞自动机病毒仿真
6.2 元胞自动机城市规划
6.3 元胞自动机交通流
6.4 元胞自动机气体
6.5 元胞自动机人员疏散
6.6 元胞自动机森林火灾
6.7 元胞自动机生命游戏
7 信号处理方面
7.1 故障信号诊断分析
7.1.1 齿轮损伤识别
7.1.2 异步电机转子断条故障诊断
7.1.3 滚动体内外圈故障诊断分析
7.1.4 电机故障诊断分析
7.1.5 轴承故障诊断分析
7.1.6 齿轮箱故障诊断分析
7.1.7 三相逆变器故障诊断分析
7.1.8 柴油机故障诊断
7.2 雷达通信
7.2.1 FMCW仿真
7.2.2 GPS抗干扰
7.2.3 雷达LFM
7.2.4 雷达MIMO
7.2.5 雷达测角
7.2.6 雷达成像
7.2.7 雷达定位
7.2.8 雷达回波
7.2.9 雷达检测
7.2.10 雷达数字信号处理
7.2.11 雷达通信
7.2.12 雷达相控阵
7.2.13 雷达信号分析
7.2.14 雷达预警
7.2.15 雷达脉冲压缩
7.2.16 天线方向图
7.2.17 雷达杂波仿真
7.3 生物电信号
7.3.1 肌电信号EMG
7.3.2 脑电信号EEG
7.3.3 心电信号ECG
7.3.4 心脏仿真
7.4 通信系统
7.4.1 DOA估计
7.4.2 LEACH协议
7.4.3 编码译码
7.4.4 变分模态分解
7.4.5 超宽带仿真
7.4.6 多径衰落仿真
7.4.7 蜂窝网络
7.4.8 管道泄漏
7.4.9 经验模态分解
7.4.10 滤波器设计
7.4.11 模拟信号传输
7.4.12 模拟信号调制
7.4.13 数字基带信号
7.4.14 数字信道
7.4.15 数字信号处理
7.4.16 数字信号传输
7.4.17 数字信号去噪
7.4.18 水声通信
7.4.19 通信仿真
7.4.20 无线传输
7.4.21 误码率仿真
7.4.22 现代通信
7.4.23 信道估计
7.4.24 信号检测
7.4.25 信号融合
7.4.26 信号识别
7.4.27 压缩感知
7.4.28 噪声仿真
7.4.29 噪声干扰
7.5 无人机通信
7.6 无线传感器定位及布局方面
7.6.1 WSN定位
7.6.2 高度预估
7.6.3 滤波跟踪
7.6.4 目标定位
7.6.4.1 Dv-Hop定位
7.6.4.2 RSSI定位
7.6.4.3 智能算法优化定位
7.6.5 组合导航
8 电力系统方面
微电网优化、无功优化、配电网重构、储能配置

被折叠的 条评论
为什么被折叠?



