博客昵称:沈小农学编程
作者简介:一名在读硕士,定期更新相关算法面试题,欢迎关注小弟!
PS:哈喽!各位优快云的uu们,我是你的小弟沈小农,希望我的文章能帮助到你。欢迎大家在评论区唠嗑指正,觉得好的话别忘了一键三连哦!😘
题目难度:中等
默认优化目标:最小化时间复杂度。
Python默认为Python3。
目录
1 题目描述
给你两个 非空 的链表,表示两个非负的整数。它们每位数字都是按照 逆序 的方式存储的,并且每个节点只能存储 一位 数字。
请你将两个数相加,并以相同形式返回一个表示和的链表。
你可以假设除了数字 0 之外,这两个数都不会以 0 开头。
示例 1:

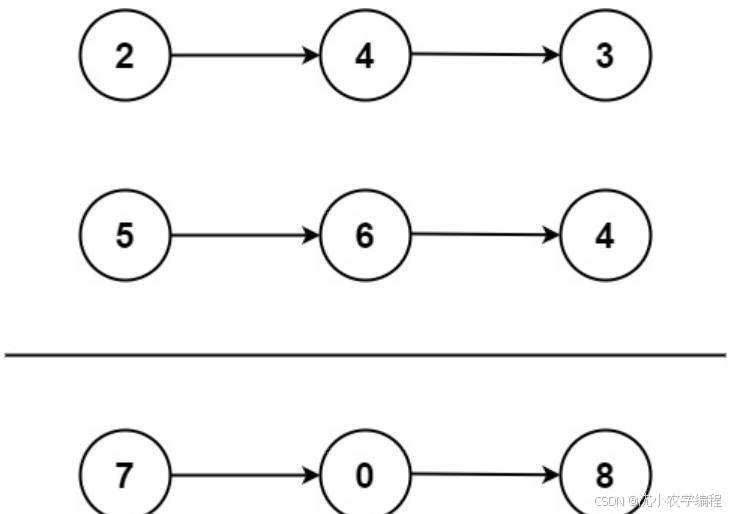
输入:l1 = [2,4,3], l2 = [5,6,4] 输出:[7,0,8] 解释:342 + 465 = 807.示例 2:
输入:l1 = [0], l2 = [0] 输出:[0]示例 3:
输入:l1 = [9,9,9,9,9,9,9], l2 = [9,9,9,9] 输出:[8,9,9,9,0,0,0,1]提示:
每个链表中的节点数在范围
[1, 100]内
0 <= Node.val <= 9题目数据保证列表表示的数字不含前导零
2 题目分析
输入是两个链表l1和l2,输出是相加结果head。链表的表示方法为逆序表示整数。实现的功能是两数相加。
3 算法框架及代码实现
3.1 模拟法
算法的流程图

时间复杂度为O(max(m,n)),m,n为l1、l2的长度。空间复杂度为O(1)。
C++代码实现
/**
* Definition for singly-linked list.
* struct ListNode {
* int val;
* ListNode *next;
* ListNode() : val(0), next(nullptr) {}
* ListNode(int x) : val(x), next(nullptr) {}
* ListNode(int x, ListNode *next) : val(x), next(next) {}
* };
*/
class Solution {
public:
ListNode* addTwoNumbers(ListNode* l1, ListNode* l2) {
ListNode *head = nullptr, *tail = nullptr;
int carry = 0;
while (l1 || l2){
int n1=l1 ? l1->val: 0;
int n2=l2 ? l2->val: 0;
int sum = n1 + n2 + carry;
if (!head){
head = tail = new ListNode(sum % 10);
}else{
tail ->next = new ListNode(sum % 10);
tail = tail->next;
}
carry = sum / 10;
if(l1){
l1=l1->next;
}
if(l2){
l2=l2->next;
}
}
if(carry>0){
tail->next=new ListNode(carry);
}
return head;
}
};
870

被折叠的 条评论
为什么被折叠?



