React框架中的生命周期
React生命周期可以分成三个阶段,首先是挂载阶段,然后是渲染,最后是卸载。
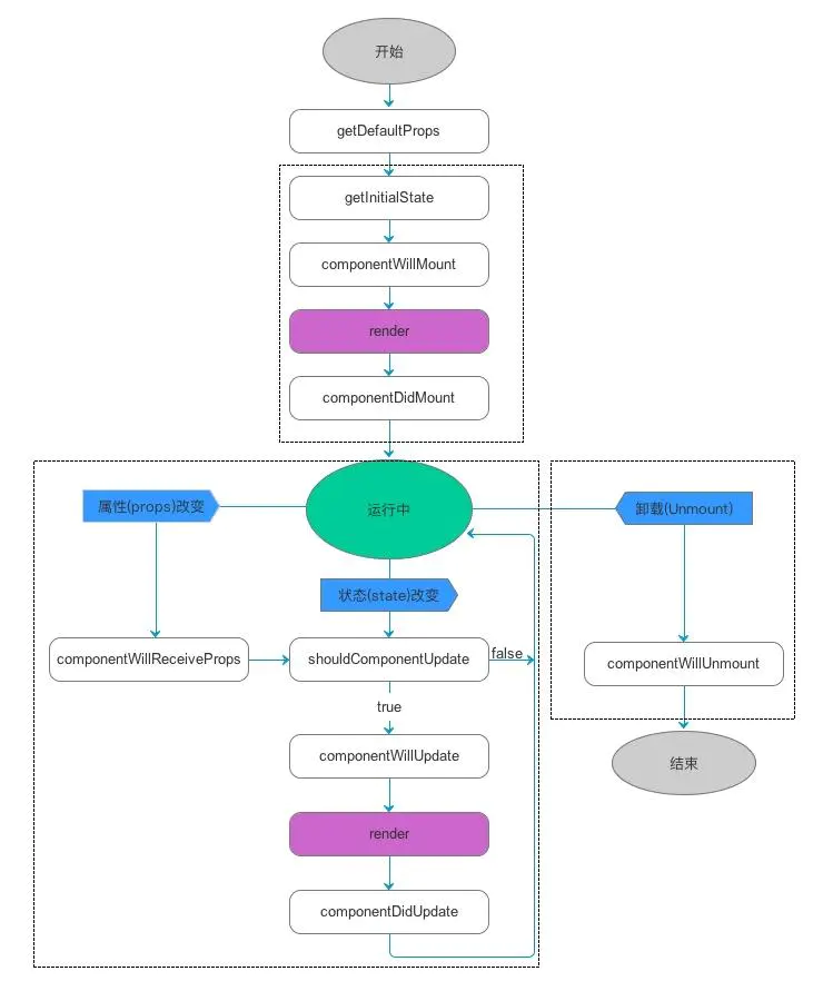
生命周期图

挂载卸载阶段
第一步,constructor()
首先我们使用的数据需要进行初始化,初始化是在constructor()中完成,它接收一般是props,当我们使用时,必须使用super()来传入参数。
特别注意:只要使用了constructor就必须写如super(),不然后面的this.state就会出现错误。整个写法是,
constructor(props){
super(props);
this.state = {
//需要初始化的数据
}
}
第二,componentWillMount()
这一步很少用到,它表示组件经过了constructor初始化的,但是这个时候没有渲染到DOM,所以,在代码中几乎不用写这个函数。
第三,componentDidMount()
这里是很重要的,这一步组件第一次渲染完成,此时DOM节点已经存在了,一般我们调用Ajax请求,就是写在这个函数里,返回数据setState后,组件就会重新渲染。整个写法是
componentDidMount() {
this.setState(
{
},
}
第四,componentWillUnmount ()
卸载组件,移除数据,组件中的定时器,时间监听等。
更新过程
整个过程最多的是render()
我们平时学到的div的操作就是写在这里面的
官方一点的说法是,render函数会插入jsx生成的dom结构,react会生成一份虚拟dom树,在每一次组件更新时,在此react会通过其diff算法比较更新前后的新旧DOM树,比较以后,找到最小的有差异的DOM节点,并重新渲染。
整个过程的写法是,
render() {
return (
<div className={styles.container}>
</div>
);
}
我上面说的都是项目中用到的
整个生命周期,可以参考生命周期
写法可以参考React代码写法
vue生命周期图

本文深入解析React框架中的组件生命周期,从挂载、渲染到卸载的全过程。重点介绍构造函数、挂载前、挂载后及卸载前的钩子函数,以及如何在这些阶段正确使用它们,包括初始化状态、调用Ajax请求和清理资源。

被折叠的 条评论
为什么被折叠?



