今年的金三银四也快到了,很多人反应说让我总结一份高质量面试题,金三银四之前想要准备准备,于是就有了今天这篇文章~
在过去的一年里,LZ看到很多小伙伴在面试的时候都拿到了自己心仪的Offer,同时也在各大论坛博客平台看到了大家分享出来的面经,面试题。趁着时间多,就在业余时间把阿里,字节等大厂的Java岗面试真题为大家简单汇总了一下,一共是22个主流技术;除面试汇总外还有一份阿里七面面经与架构师简历模板,想要在金三银四面试的小伙伴可以好好看看,多少对你们有所帮助!
首先我们来简单看下现在大厂面试的主要流程:
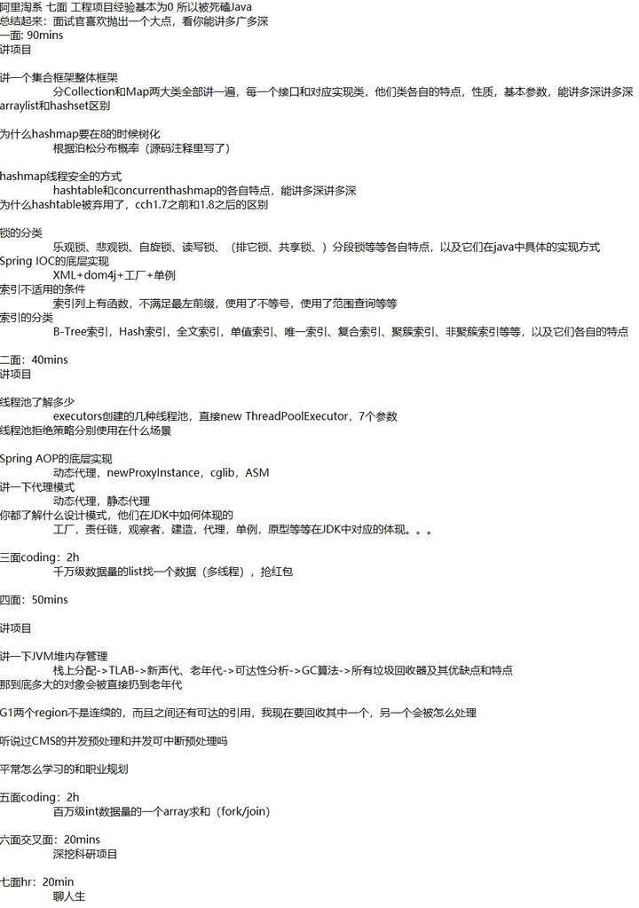
这个是后台一个粉丝发我的,七面虽然只是简单说了下,但还是有很大参考意义的
阿里七面面经

阿里七面面经
大厂面试真题汇总
主要涵盖基础篇JVM,多线程,Spring,MyBatis,SpringBoot,MySQL,SpringCloud,Dubbo,MQ,数据结构与算法,设计模式等20多个主流技术栈。内容比较多,为了不影响大家的阅读体验,下面就展示下主要内容,需要的小伙伴 点击文末小卡片 即可~
目录总览:

内容节选:
-
多线程


-
Spring


-
MySQL


-
Redis


-
网络


-
分布式


-
ES


软实力篇

-
简历模板

技能描述

工作经历

项目描述
最后
文章篇幅有限就不能把文档内容为大家全部展示出来了,需要的小伙伴 点击文末小卡片 即可~
2025大厂Java架构面试题及面经总结
375

被折叠的 条评论
为什么被折叠?



