对于微服务来说,服务的优雅上下线是必要的。
就上线来说,如果组件或者容器没有启动成功,就不应该对外暴露服务,对于下线来说,如果机器已经停机了,就应该保证服务已下线,如此可避免上游流量进入不健康的机器。
优雅下线
基础下线(Spring/SpringBoot/内置容器)
首先JVM本身是支持通过shutdownHook的方式优雅停机的。

此方式支持在以下几种场景下优雅停机:
- 程序正常退出
- 使用System.exit()
- 终端使用Ctrl+C
- 使用Kill pid干掉进程
那么如果你偏偏要kill -9 程序肯定是不知所措的。
而在Springboot中,其实已经帮你实现好了一个shutdownHook,支持响应Ctrl+c或者kill -15 TERM信号。
随便启动一个应用,然后Ctrl+c一下,观察日志就可知, 它在 AnnotationConfigEmbeddedWebApplicationContext 这个类中打印出了疑似Closing...的日志,真正的实现逻辑在其父类 AbstractApplicationContext 中(这个其实是spring中的类,意味着什么呢,在spring中就支持了对优雅停机的扩展)。

我们能对它做些什么呢,其实很明显,在doClose方法中它发布了一个ContextClosedEvent的方法,不就是给我们扩展用的么。
于是我们可以写个监听器监听ContextClosedEvent,在发生事件的时候做下线逻辑,对微服务来说即是从注册中心中注销掉服务。

可能会有疑问的是,微服务中一般来说,注销服务往往是优雅下线的第一步,接着才会执行停机操作,那么这个时候流量进来怎么办呢?
个人会建议是,在注销服务之后就可开启请求挡板拒绝流量了,通过微服务框架本身的故障转移功能去处理被拒绝的流量即可。另外,关注公众号Java技术栈,在后台回复:面试,可以获取我整理的 Java、Spring Boot 系列面试题和答案,非常齐全。
Docker中的下线
好有人说了,我用docker部署服务,支不支持优雅下线。
那来看看docker的一些停止命令都会干些啥:
一般来说,正常人可能会用docker stop或者docker kill 命令去关闭容器(当然如果上一步注册了USR2自定义信息,可能会通过docker exec kill -12去关闭)。
对于docker stop来说,它会发一个SIGTERM(kill -15 term信息)给容器的PID1进程,并且默认会等待10s,再发送一个SIGKILL(kill -9 信息)给PID1。
那么很明显,docker stop允许程序有个默认10s的反应时间去做一下优雅停机的操作,程序只要能对kill -15 信号做些反应就好了,如上一步描述。那么这是比较良好的方式。
当然如果shutdownHook方法执行了个50s,那肯定不优雅了。可以通过docker stop -t 加上等待时间。
外置容器的shutdown脚本(Jetty)
如果非要用外置容器方式部署(个人认为浪费资源并提升复杂度)。那么能不能优雅停机呢。
可以当然也是可以的,这里有两种方式:
首先RPC框架本身提供优雅上下线接口,以供调用来结束整个应用的生命周期,并且提供扩展点供开发者自定义服务下线自身的停机逻辑。同时调用该接口的操作会封装成一个preStop操作固化在jetty或者其他容器的shutdown脚本中,保证在容器停止之前先调用下线接口结束掉整个应用的生命周期。shutdown脚本中执行类发起下线服务 -> 关闭端口 -> 检查下线服务直至完成 -> 关闭容器的流程。
而更简单的另一种方法是直接在脚本中加入kill -15命令。

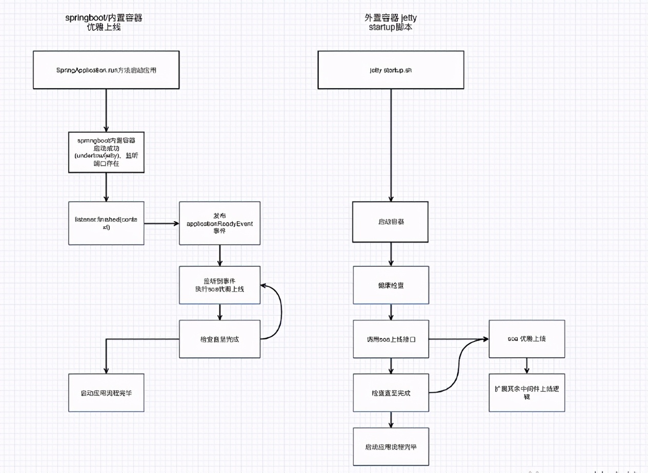
优雅上线
优雅上线相对来说可能会更加困难一些,因为没有什么默认的实现方式,但是总之呢,一个原则就是确保端口存在之后才上线服务。
springboot内置容器优雅上线
这个就很简单了,并且业界在应用层面的优雅上线均是在内置容器的前提下实现的,并且还可以配合一些列健康检查做文章。Spring Boot 优雅关闭新姿势,看看这篇。
参看sofa-boot的健康检查的源码,它会在程序启动的时候先对springboot的组件做一些健康检查,然后再对它自己搞得sofa的一些中间件做健康检查,整个健康检查的流程完毕之后(sofaboot 目前是没法对自身应用层面做健康检查的,它有写相关接口,但是写死了port is ready...)才会暴露服务或者说优雅上线,那么它健康检查的时机是什么时候呢:

可以看到它是监听了ContextRefreshedEvent这个事件。在内置容器模式中,内置容器模式的start方法是在refreshContext方法中,方法执行完成之后发布一个ContextRefreshedEvent事件,也就是说在监听到这个事件的时候,内置容器必然是启动成功了的。
但ContextRefreshedEvent这个事件,在一些特定场景中由于种种原因,ContextRefreshedEvent会被监听到多次,没有办法保证当前是最后一次event,从而正确执行优雅上线逻辑。
在springboot中还有一个更加靠后的事件,叫做ApplicationReadyEvent,它的发布藏在了afterRefresh还要后面的那一句listeners.finished(context, null)中,完完全全可以保证内置容器 端口已经存在了,所以我们可以监听这个事件去做优雅上线的逻辑,甚至可以把中间件相关的健康检查集成在这里。

外置容器(Jetty)优雅上线
目前大多数应用的部署模式不管是jetty部署模式还是docker部署模式(同样使用jetty镜像),本质上用的都是外置容器。那么这个情况就比较困难了,至少在应用层面无法观察到外部容器的运行状态,并且容器本身没有提供什么hook给你实现。
那么和优雅上线一样,需要RPC框架提供优雅上线接口来初始化整个应用的生命周期,并且提供扩展点给开发者供执行自定义的上线逻辑(上报版本探测信息等)。同样将调用这个接口封装成一个postStart操作,固化在jetty等外置容器的startup脚本中,保证应用在容器启动之后在上线。容器执行类似启动容器 -> 健康检查 -> 上线服务逻辑 -> 健康上线服务直至完成 的流程。

最全学习笔记:大厂真题+微服务+MySQL+分布式+SSM框架+Java+Redis+数据结构与算法+网络+Linux+Spring全家桶+JVM+高并发+各大学习思维脑图+面试集合
本文详细探讨了微服务中服务优雅上下线的重要性,包括Spring/SpringBoot如何实现优雅停机,以及Docker下的优雅下线机制。在优雅上线方面,介绍了SpringBoot内置容器和外置容器(如Jetty)的策略。强调了确保端口可用和健康检查在上线过程中的关键作用。此外,还提到了如何通过监听事件来确保服务上线和下线的有序进行。


被折叠的 条评论
为什么被折叠?



