本文内容预览:
-
库表会在哪天到达瓶颈?
1.1 苏宁拼购百万级库表拆分之前1.2 京东配运平台库表拆分之前1.3 大众点评订单库拆分之前1.4 小结:啥情况需要考虑库表拆分 -
拆分库表的目的和方案
2.1 业务数据解耦--垂直拆分2.2 解决容量和性能压力--水平拆分2.3 分多少合适2.4 怎么分合适 -
拆分带来新的问题
分区键/唯一ID/数据迁移/分布式事务等 -
大厂案例,知识回顾扩展
4.1 蚂蚁金服的库表路由规则4.2 大众点评分库分表的数据迁移4.3 淘宝万亿级交易订单的存储引擎
Part1 库表会在哪天到达瓶颈?
1.1 苏宁拼购百万级库表拆分之前 [1]
苏宁拼购,苏宁易购旗下的电商App,18年7月累计用户突破3000万。

图片来源于QCon大会PPT
面对千万级日活 + 千万级日新增SKU + 千万级日均订单,拼购的单库每天增长数据超1亿,峰值10万QPS并发,每个月要搞一次数据迁移。
庞大的数据量,对数据库压力和数据运维成本造成了很大的困扰,并且,一旦有一条未命中缓存的SQL,对于整个应用都是灾难级的。
所以,不得不考虑系统的稳定性和长远的业务支撑。
1.2 京东配运平台库表拆分之前 [2]

图片来源于QCon大会PPT
起初,用SQL Server存储,⽀支撑每天10万级别业务量。
扛不住后,采购了企业级Oracle/IBM AIX⼩型机,用 RAC + DataGuard方式,支撑配送所有业务,到百万级别单量。但是这种传统的企业架构,对于复杂多变的业务、昂贵的硬件成本、服务的部署和维护成本等痛点,变得越来越突出。
15年开始,京东配运平台开始按业务对数据库做垂直拆分,将存储容器化,实现了方便的水平扩容、更精细的成本控制、更复杂的业务形态支持.
1.3 大众点评订单库拆分之前 [3]
16年前,点评的订单库已经超200G容量,面对的越来越复杂的查询维度,为实现平稳查询,优化了索引并增加两个从库来分散数据库压力,但仍有很多效率不理想的数据库请求出现。
而随后而来的价格战、大量抢购的活动开展,订单数据库很快难以支撑,只能用限流、消息队列削峰填谷对其进行保护,才能勉强维持日常数据读写需求。
而随着业务模式的增加,原订单模型已经不能满足,如果经常用DDL去建表,建索引对于如此庞大的库表是非常吃力的,发生锁库锁表会直接影响线上服务。
所以,点评团队以未来十年不再担心订单容量为目的,开始进行库表切分。
1.4 小结:啥情况需要考虑库表拆分
实际上,是没有一个非常量化的指标来判定库表瓶颈的,因为每个系统的业务场景,查询复杂度都有不同。
但力有穷尽时,我们虽然可以尽量的从加从库读写分离、优化sql、优化索引、复用连接等等方面进行优化,但总会有到达极限的时候的时候,量变引发质变。甚至,在真实生产环境,要更加未雨绸缪,不能等到崩了才去考虑。那么,应该怎么去判断已经到了库表拆分的时机呢:
-
硬件性能瓶颈 ,如果是读操作多,其实可以加多个从库分担主库读压力;但如果是写操作多,会因为主库磁盘IO增大,拖慢处理速度;另外,如果单表数据量过大,导致索引层级增多,扫描行增多,CPU效率降低,影响sql执行效率,拖慢处理速度。而处理速度慢最终会导致连接数增加直至无连接可用。
-
日常运维投入 ,就如苏宁拼购的情况,如果一个月就要搞一次数据迁移,这个人力的投入产出比,应该是完全不匹配的,那就不如一次性搞定它。
-
业务发展可支持程度、难度和风险 ,当数据增长到一定程度,虽然没有达到极限,还能凑活,但是遇到活动型流量脉冲,无法完全支持业务需求;而业务需要进行迭代增加模式时,修改数据表带来的风险又比较大。就可以考虑重构数据模型,拆分库表了。
Part2 拆分库表的目的和方案
2.1 业务数据解耦--垂直拆分
把不同的业务数据拆分到各自的数据库中独立维护,那么最底层的原因是什么呢?
是微服务下的上层服务拆分。为了满足快速迭代、安全发布、链路降级、主次业务解耦等问题,去解决代码大量冲突、小功能排队等待大版本发布等等问题,将业务按照一定逻辑进行拆解,形成一个个功能完备,独立运行的服务。 [4]
然而,如果数据库层面不配合,就无法解决根本问题。当上层服务实例拆分后可以被大量横向扩展,以应对高并发的流量冲击,会导致底层数据库的承载压力和连接数急剧增加。
所以,通过垂直拆分将业务数据解耦,各管一事,以满足微服务的效能最大化。
2.2 解决容量和性能压力--水平拆分
对某一业务库,当数据增量达到了库瓶颈,或者表瓶颈,就要进行库表的水平拆分了。
我之前遇到的很多情况,总是先分表,解决单表的容量和读写性能问题,随着业务发展,单库也遇到瓶颈了再考虑分库。
为啥不一步到位?
就像之前在阿里,新应用上来搞个百库百表?一来是因为一些用户规模和一些路由规则的问题;更重要的,不是所有公司其实不是所有的公司都和阿里一样有钱,有限的资源要用在更重要的生存问题上。
如果你作为一个初创公司的架构,给出了一套可能撑10年的存储方案,感觉会被同事在心里怼,公司能活3年么就这么浪费?
但肯定没有人说这话,因为我们还是希望所有公司都能蓬勃发展,蒸蒸日上的☺。
所以,拆分方法就很有讲究了,怎么分能让后续迭代发展的代价最小呢?
2.3 分多少合适
表主要看容量,很多经验表明 上千万后性能会有显著下降,因此,我们可以把表容量定在一半多一点,600w。
库主要看的是连接数,我们以阿里对外售卖的云存储来大致估计,单库的连接数定在4000左右。

抽象一个实际的评估案例来看:假如目前平台每天产生10w订单,峰值并发数8000QPS,然后考虑业务扩展和增长的速率:
比如,业务是和银行合作扩展业务,将大小银行量级平均一下,估计每合作一家可以带来多大的增长量,这里假设是5000单/天/家,如果业务计划是每年度合作10家,那就是5w,5年以后每天的单量,理论上可能会到25w/天。加上现有的10w, 峰值35w。
如果我们计划系统的容量需要支撑3年,或者说,3年之后的该业务扩展会趋于平缓,那么我们可以大致的估计为:
表:(3年 * 365天 * 35w=3.8亿 )/600w = 63 约 64张表.
库:10000并发 / 4000 = 2.5 ,可按4个库来处理
当然,如果是BAT这种,不缺用户,不缺钱,又有一些既定路由规则的情况,还是可以一步到位的。比如,我之前做过的项目就是按百库百表来做。关于阿里的玩法后面再详细介绍一下。
2.4 怎么分合适
Hash取模

优点:经过hash取模之后,分到库和分到表中的数据,都是均衡的,所以,不会出现资源倾斜的问题。
缺点:如果后续遇到业务暴增,没有在我们预估范围内,则要涉及到数据迁移,那就需要重新hash , 迁移数据,修改路由等等。
range划分

简单说,就是把数据划分范围,挨个存储,存满一个再存另一个。
优点:不需要数据迁移,后续数据即时增长很多也没问题。
缺点:数据倾斜严重,比如上图,很长一段时间,都会只用到1个库,几个表。
一致性hash

一致性hash环的节点一般按2^32-1来算,但是一般如果业务ID足够均衡,则可以降一些节点,如4096等等,4个库的话,则均衡的分布在图上的位置,而数据通过hash计算,对应到外环的虚拟节点,然后归属于真实的库,对于表也可以同样处理。或者,直接把表节点部署在外环上,直接将数据归属于表。
优点:更加均匀,并且在需要扩容时,数据迁移的量级更小,只需要迁移1/N的数据即可。
缺点:路由算法要复杂,但是对于能得到的好处,这点复杂度就可以忽略了
小结
那么,看起来,一致性hash的方法,是比较靠谱的了。但是只是这样就会对程序员很友好么?
我不知道其他公司,呆过的某一家公司,的数据查询后台是纯天然的,不带任何修饰的,想要check下数据,得拿业务ID手动计算库表的位置。没经历过的不知道,真的是要烦死了。
在技术设施方面,还是不得不佩服大公司的投入,阿里给工程师提供的数据查询后台,其实是一个逻辑库,你可以用查询单表的方式去查询分库分表,后台会调用数据库配置平台的配置,自动计算库表路由,人性化的很。就算不去计算路由,直接打包查询多个库也是很好的,毕竟界面查询,能有多大并发呢。
还是那句话, 没有银弹 ,其实除了这几种方式,还见过不少变种,但都是结合本公司,本业务的特性进行的改良。
Part3 拆分带来新的问题
分区键选取
分区键要足够的均匀,比如,用户表用UID,订单表可以用UID,也可以用订单ID,商户表用商户ID,问题表用会话ID 等等,总之,一定可以找到业务上的唯一ID。当然还有一些特殊的分区,比如,日表,月表,则要按时间来分,等等。
全局唯一主键ID
实际我理解这个就是分布式ID的生成问题,之前写的一篇分布式ID生成算法,有兴趣可以浏览下。
数据平滑迁移
停机发布:好处是简单,风险小;缺点是业务有损。那就看这个损能不能接受了
平滑迁移:平滑迁移就像是高速上换轮胎,要非常小心谨慎,也更复杂。思路可以类比快手kafka集群的扩容:


<<< 左右滑动见更多 >>>
虽然场景不一样,但是思路使一致的。从某一点开始设置checkpoint , 然后执行数据双写,最后修改路由,删除旧数据,完成扩容。
事务问题
之前由于数据都在一个库中,所以,只要保证一个本地事务就可以办到。现在数据被分到了多个库,那么事务怎么保证:
(1)分布式事务。分布式事务的方式很多,TCC、本地事务表+事务消息、最大努力通知,saga等等。
(2)程序+业务逻辑。用业务逻辑+程序控制的方式,比如,之前文章中提到的微信红包的系统设计,用set化将一个红包的所有操作都落到同一个库上,避免了数据库锁竞争和分布式事务。 而 蚂蚁的支付业务涉及了业务订单库、计收费库、支付库、积分库等等,没有办法从业务逻辑层面进行完全串联,并且由于金融属性的强一致要求,采用了非常重的侵入式TCC来保证全局支付事务的一致。
查询问题
之前一个库就能搞定的join,count等各种联合查询,将不复存在,老老实实调接口在代码层面实现吧。
Part4 大厂案例,知识回顾扩展
4.1 蚂蚁金服的库表路由规则
上文也提到过,蚂蚁的分库分表其实是独树一帜的。因为,在蚂蚁体系下,需要遵守LDC单元化部署,单元化的路由有用户ID的倒数2,3位来决定。加上蚂蚁的用户规模,基本上大部分的应用都采用了百库百表类的方式进行( 遇到定时任务的超大规模数据,还会千库千表的存在 )。用户请求发起后的路由规则和数据库的路由执行链路简化如下:

而一条订单的入库路由规则可以参考下面的示意图: [5]

蚂蚁中间件产品介绍
这样的机制保证生成的 ID 支持 10 万亿次获取不重复。
有人可能会问,这个大的订单量,一个库也撑不了多久啊?
是的,比如之前搞的一个应用,其实是百库百表+定时数据迁移来实现的。业务数据每固定时间进行历史表迁移。而查询的时候的库表路由,都由中间件ZDAL从配置平台拉取配置来决定,是走历史库还是走当前库。
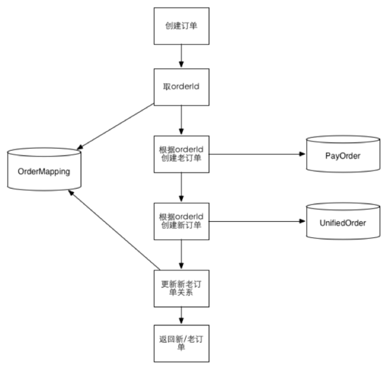
4.2 大众点评分库分表的数据迁移



<<< 左右滑动见更多 >>>
-
阶段一:数据双写,以老数据为准。通过对账补平差异
-
阶段二:导入历史数据,继续双写,读切到新数据。
-
阶段三:停掉双写,删除老数据完成迁移
4.3 淘宝万亿级交易订单的存储引擎 [6]
淘宝超级量级下的交易单是怎么解决存储性能等问题的:

可以看到,该方式和上面说过的历史订单迁移的方式是如出一辙的。

本文探讨了大厂在面临数据库压力时如何进行库表拆分,包括苏宁拼购、京东配运平台、大众点评的案例,分析了何时需要考虑库表拆分,以及拆分的目的和方案,如垂直拆分、水平拆分。同时,文章指出拆分带来的问题,如分区键选取、全局唯一主键ID和事务问题,并分享了蚂蚁金服和淘宝的处理策略。
1866

被折叠的 条评论
为什么被折叠?



