提示:项目中使用的短信认证+OSS需自行购买,如有需要可以联系我。
文章目录
基于SpringBoot+Vue的校园互助管理平台
前言
新媒体时代“移动”已经成为很多人的生活习惯和生活方式,各种应用程序、网站被开发,且越来越细化,这样的发展已经渗透到大大小小的生活中,且在以后的发展中会更加趋向互联网,这些发展对00后的影响尤为明显,网上购物,网上交友,手机聊天等等,处在一个互联网浓厚的环境中,对互联网产生了一定的依赖。
并且随着国家对大学本科教育的重视不断提高,大学生对于自身的要求也逐渐提高,他们追求的生活更加便利,甚至不出门就可以办到,而且他们思想活跃、求知欲强烈、个性独特、渴望表达,对于生活事物均有独到见解,因此上网查阅信息、网络交友已成为当代大学生的一种必要行为[3]。随着新媒体时代的到来,基于先进互联网信息技术的新媒体形式正在不断使我们的生活变得更加的丰富多彩,成为人们平时互动中不可分割的一部分。
一、系统架构
校园互助平台采用B/S架构使用浏览器请求,浏览器反馈的工作模式。在B/S架构系统中,使用者通过浏览器向分散在网络上的服务器发送请求,服务器识别浏览器的请求并做出反馈,将使用者需要的信息发回到浏览器。而其它的像数据请求、加工、结果返回和动态网页的产生、对数据库的调用和应用程序的响应等操作都需要由应用服务器进行完成。B/S架构图如图1-1所示:

二、技术选型
后端:SpringBoot+MyBatis
前端:Vue+Html+JavaScript
缓存:Redis
数据库:MySQL8.0
第三方插件:阿里云OSS+腾讯云短信认证
三、数据库设计
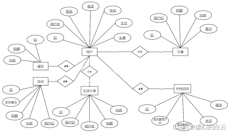
1.数据库ER图

2.数据库表设计
2.1、T_ACTIVITY活动表
| 字段名 | 类型 | 描述 |
|---|---|---|
| activity_id | bigint | ID |
| user_id | varchar | 发布者用户ID |
| nickname | bigint | 用户名 |
| title | varchar | varchar |
| content | text | 内容 |
| like_count | int | 点赞数 |
| oppose_count | int | 活动踩数 |
| image | varchar | 图片 |
2.2、T_ANNOUNCEMENT通知表
| 字段名 | 类型 | 描述 |
|---|---|---|
| announcement_id | bigint | ID |
| title | varchar | 标题 |
| image | varchar | 图片 |
2.3、T_USER用户表
| 字段名 | 类型 | 描述 |
|---|---|---|
| user_id | bigint | ID |
| nickname | varchar | 昵称 |
| username | varchar | 用户名 |
| password | varchar | 用户密码 |
| mobile_phone | varchar | 联系电话 |
| birthday | datetime | 用户生日 |
| avatar | varchar | 头像 |
| role_type | tinyint | 用户类型 |
2.4、T_USER_ACTIVITY用户活动表
| 字段名 | 类型 | 描述 |
|---|---|---|
| user_activity_id | bigint | ID |
| user_id | bigint | 用户ID |
| activity_id | bigint | 活动ID |
四、功能设计
1.功能结构图
1.1、前台功能结构图

1.2、后台功能结构图

2.功能介绍
2.1、管理员登录

2.1、用户登录

2.2、管理员首页

2.3、用户首页

2.4、发表文章

2.5、个人中心

2.6、管理员添加活动

五、程序部署环境
软件:IDEA+VSCODE
环境:Tomcat + Maven + NodeJs + JDK + OSS文件存储
总结
1、视频不易,记得收藏+关注+转发
2、本人技术有限,若有错误欢迎指正
本文介绍了开发一个基于SpringBoot和Vue的校园互助管理平台,包括系统架构、技术选型(如SpringBoot、Vue、Redis、MySQL、OSS和短信认证)、数据库设计(ER图和表结构)、功能设计(管理员和用户登录、首页、文章发布等)以及程序部署环境。
4295

被折叠的 条评论
为什么被折叠?



