导言
什么是架构师?对于程序员来说,聊架构是一个永不过时的话题。实际上,每一家公司都有自己对架构师不同的定位,因为不同的公司,所处的阶段、业务模式以及应用场景都不一样,因此对架构师的要求不一样,所以定位也就不同。
但是,无论如何,架构师除了优秀的合作能力以及清晰的思路头脑以外,过硬的技术基础也是很有必要的,大型的互联网公司对架构师的技术要求也是非常高的。因此,学习架构技术,刻不容缓。

今天这份由Alibaba新产的“Java架构核心宝典”已经限时开放下载,全是流行技术,提升架构技术必备。
下文会对这份宝典资料进行一些部分展示,可以详细看清楚其部分核心内容,若需要完整pdf版,点赞+收藏文章,然后加小助理VX:bjmsb10 免费领取!
一、分布式技术
1.1 大型网站系统的特点

1.2 大型网站架构演化发展历程


1.3 拆分 VS 集群

1.4 微服务 VS SOA

1.5 前后端完全分离与Rest规范

1.6 CAP三进二和Base定理

二、中间件技术
2.1 缓存

2.2 消息队列

2.3 搜索殷勤

若需要完整pdf版,点赞+收藏文章,然后加小助理vx:bjmsb10免费领取!
三、大数据与高并发
3.1 秒杀架构设计


3.2 数据库架构发展历程

3.3 MySQL的扩展性瓶颈

3.4 为什么要使用NoSQL=Not Olny SQL

3.5 传统RDBMS VS NoSQL

3.6 NoSQL数据库的类型

3.7 阿里巴巴中文站商品信息如何存放?


3.8 数据的水平拆分和垂直拆分

3.9 分布式事务

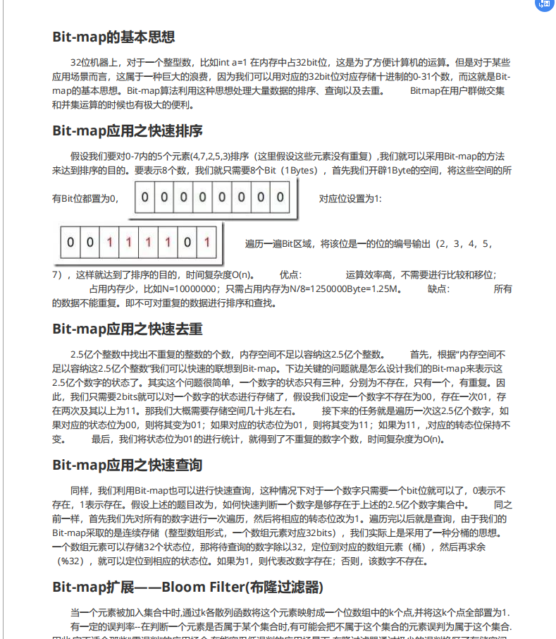
3.10 BitMap

3.11 Bloom Filter

3.12 常见的限流算法

3.13 负载均衡

3.14 一致性Hash算法

若需要完整pdf版,点赞+收藏文章,然后加助理vx:bjmsb10 免费领取!
四、数据库
4.1 数据库范式

4.2 数据库开发规范

4.3 数据库索引

4.4 MyISAM vs InnoDB

4.5 并发事务带来的问题

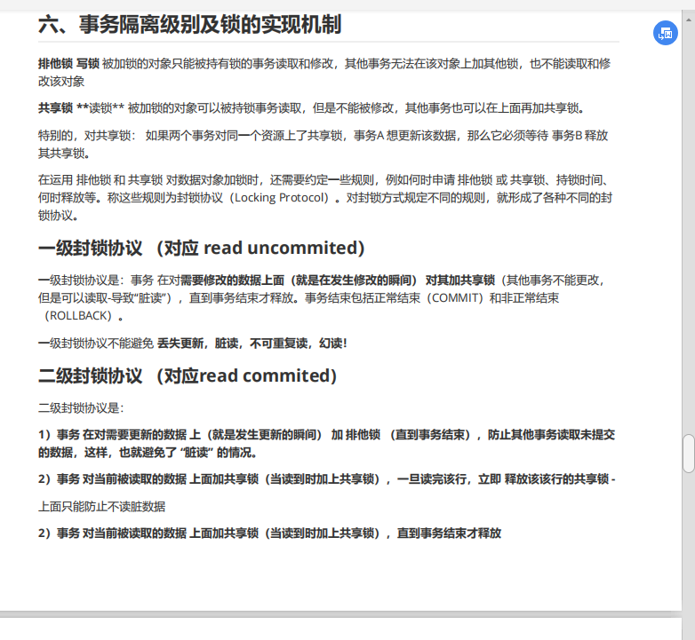
4.6 事务隔离级别及锁的实现机制

4.7 MVCC(多版本并发控制)

4.8 间隙锁与幻读

若需要完整pdf版,点赞+收藏文章,然后加小助理:bjmsb10 免费领取!
五、设计模式与实践
5.1 OOP五大原则SOLID

5.2 设计模式

5.3 代理模式

5.4 面向切面编程(AOP)

5.5 工厂模式

5.6 控制反转IOC

5.7 观察者模式

5.8 Zookeeper

六、数据结构与算法


总结
架构师是一个成长的目标,并非一朝一夕就可以担任的。成为架构师,技术是最基础的,除此之外,你还需要在工作中成长,在时间里沉淀下来。在成为架构师之前,你要清楚的知道,学以致用是最重要的,经过实践的积累,才有可能成为架构师。
当然,提升技术的过程中,也不要忘记思维的培养,以上这份“Java架构核心宝典”,相信能够在你的技术成长之路上帮助你不少!
免费开放下载:若需要完整pdf版,点赞+收藏文章,然后加小助理免费领取!

本文探讨了架构师的角色,并分享了一份涵盖分布式技术、中间件、大数据与高并发、数据库和设计模式的Java架构核心资料。通过学习这些关键领域的知识,程序员可以提升自己的技术水平,为成为架构师打下坚实基础。

995

被折叠的 条评论
为什么被折叠?



