写在前面
作为一名Java开发者,现在又是处在一个很尴尬的时期,是找工作还是跳槽还是......是不是有很多疑问伴随着?
你还在犹豫吗?还在不知道该怎么下手吗?现在很多程序员已经开始刷题,2020年的开始虽然很困难,但是困难是需要想办法克服的,而不是一直处在这一个状态,(一碗心灵鸡汤干掉,哈哈~)。开始说正事:今年错过了金三银四,那么你打算怎样在金九银十打响这一炮呢?分享我朋友在疫情期间刷的Java面试题及答案解析:
Java29部分核心知识整理
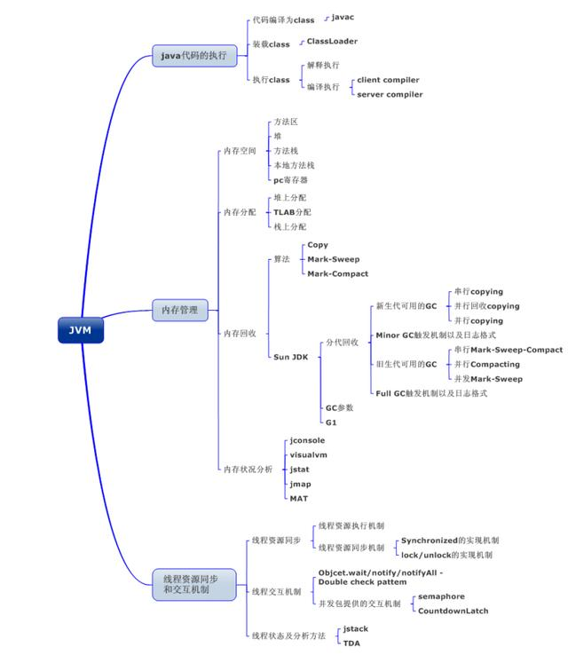
1.JVM
JVM 是可运行 Java 代码的假想计算机 ,包括一套字节码指令集、一组寄存器、一个栈、一个垃圾回收,堆和一个存储方法域。JVM 是运行在操作系统之上的,它与硬件没有直接的交互。
1.JVM思维导图

2.JVM面试专题及答案

2.JAVA集合
1.Java集合学习笔记

2.Java集合面试题及答案解析

3.JAVA多线程并发
1.Java多线程学习思维导图

2.Java多线程并发面试题及答案

4.JAVA基础
1.Java基础的学习笔记
- 1.JAVA异常分类及处理
- 2.JAVA反射
- 3.JAVA注解

- 4.JAVA内部类
- 5.JAVA泛型
- 6.JAVA序列化(创建可复用的Java对象)
- 7.JAVA复制
2.Java基础的面试题及答案

5.Spring原理
它是一个全面的、企业应用开发一站式的解决方案,贯穿表现层、业务层、持久层。但是 Spring仍然可以和其他的框架无缝整合。
1.Spring的思维导图

2.Spring面试题及答案

6.微服务
把一个大型的单个应用程序和服务拆分为数个甚至数十个的支持微服务,它可扩展单个组件而不是整个的应用程序堆栈,从而满足服务等级协议。
1.微服务的学习笔记

2.微服务的面试题及答案解析

7.Netty与RPC
Netty 是一个高性能、异步事件驱动的 NIO 框架,基于 JAVA NIO 提供的 API 实现。它提供了TCP、UDP 和文件传输的支持,作为一个异步 NIO 框架,Netty 的所有 IO 操作都是异步非阻塞的,通过 Future-Listener 机制,用户可以方便的主动获取或者通过通知机制获得 IO 操作结果。
RPC,即 Remote Procedure Call(远程过程调用),调用远程计算机上的服务,就像调用本地服务一样。RPC 可以很好的解耦系统,如 WebService 就是一种基于 Http 协议的 RPC。
1.Netty学习思维导图

2.Netty面试题及答案解析

8.网络
网络面试题及答案解析

10.Zookeeper
Zookeeper面试题及答案解析

11. Kafka
Kafka 是一种高吞吐量、分布式、基于发布/订阅的消息系统,最初由 LinkedIn 公司开发,使用Scala 语言编写,目前是 Apache 的开源项目。
Kafka面试题及答案解析

12. RabbitMQ
RabbitMQ 是一个由 Erlang 语言开发的 AMQP 的开源实现。
AMQP :Advanced Message Queue,高级消息队列协议。它是应用层协议的一个开放标准,为面向消息的中间件设计,基于此协议的客户端与消息中间件可传递消息,并不受产品、开发语言等条件的限制
RabbitMQ面试题及答案解析

13. Hbase
Hbase 是分布式、面向列的开源数据库(其实准确的说是面向列族)。HDFS 为 Hbase 提供可靠的底层数据存储服务,MapReduce 为 Hbase 提供高性能的计算能力,Zookeeper 为 Hbase 提供稳定服务和 Failover 机制,因此我们说 Hbase 是一个通过大量廉价的机器解决海量数据的高速存储和读取的分布式数据库解决方案。
Hbase面试题及答案解析

14.负载均衡
负载均衡 建立在现有网络结构之上,它提供了一种廉价有效透明的方法扩展网络设备和服务器的带宽、增加吞吐量、加强网络数据处理能力、提高网络的灵活性和可用性。
负载均衡面试题及答案解析

15.数据库
数据库面试题及答案解析

16.数据结构
数据结构面试题及答案解析

17.Spark
Spark 提供了一个全面、统一的框架用于管理各种有着不同性质(文本数据、图表数据等)的数据集和数据源(批量数据或实时的流数据)的大数据处理的需求。
Spark面试题及答案解析

18.Storm
Storm 是一个免费并开源的分布式实时计算系统。利用 Storm 可以很容易做到可靠地处理无限的数据流,像 Hadoop 批量处理大数据一样,Storm 可以实时处理数据。
Storm面试题及答案解析

由于篇幅限制,LZ就只总结了以上18个专题,剩下的还有11个主题,都是含有答案解析的(目录总纲),需要完整版内容的朋友,帮忙转发+关注,后台私信【111】或【666】即可:

2020年350道Java面试专题及答案解析
目录总纲展示:

PDF面试答案解析展示


1000道互联网Java面试题及答案解析
1000道互联网Java面试目录总纲展示

PDF中答案解析展示


Java面试宝典及答案解析
Java面试宝典目录总纲


PDF答案解析内容展示

1916





