背景
26岁985研究生毕业,学的土木工程相关的专业。工作半年,存款3000,半年后调到深圳总部(公司央企),工作一年差不多也就几万存款,感觉生活无望,就直接决定转行。
说实在的,转行就是奔着挣钱去的。最开始想到的是金融,入坑了后,发现原来还有金融农民工一说,二成人暴富,八成人shishi……万念俱灰。
后来,觉得自己好歹过了计算机二级,也会些matlab,也听说IT工资高,就直接放弃金融农民工,转行IT。转行的时候有两点支撑着我:一是相信我读那么多书,学习能力绝对没问题,二是以我读书的经验,本科毕业也顶多学了两年的专业课,我学一年应该能赶上。刚好自己有几万存款,觉得起码能撑过一年。
确立方向
决定转了之后,就是方向问题了。因为我是学土木的,就决定搞工程软件。经过一些高人指点,直接辞职在家,从C#入手,第一个月每天自学超过16个小时,并且第一个月就接了3000元的外快。半年内,还接了一个一万多的单。这些都给了我很大动力。期间还被公路与交通科学研究院挖过,其实也算不上挖,我就是待业在家。我觉得自己水平一般,婉拒。
不到一年的时间,找到一家外企,薪资8K。当时就想,老子学了七年的专业专业课,毕业工作一年的薪资居然跟我自学一年的薪资一样,真心感觉人生选择的重要性~~~外企工作不到一年,跳槽涨到了13k。中间足足学习了两年,天天下班后就是学习,那种为了涨薪而学习的动力相当的足~~~期间学会了C#,wpf,python,revit二次开发,threejs,数据库,javascript,react等,目前在学Java。现在,综合月收入已经20k了~~~
毫无吹水成分,一个字一个字的码出来的~给那些大龄转行的人一点借鉴~~~
经历了这些事it二次开发,threejs,数据库,javascript,react等,目前在学Java。现在,综合月收入已经20k了~~~
经历了这些事之后,从此决定安心当码农,勤劳致富~
小建议
1、我是16年末准备转的行,从写Hello World到现在接近两年的时间。目前主要是三维开发,bs端和cs端都不是问题。
2、我转行的时候,刚好工程行业兴起BIM,而Revit二次开发是一个很好的入门编程的机会。工程行业的软件多少有点工程背景会好一点,起码图纸得会看,恰巧这个也并不需要多高深的编程技能。C#自己刚开始做外快的时候用的winform,进入公司后就是用的wpf。
3、转行面临很大的压力,转IT成功的概率并不是很高。起码我本科加研究生这么多同学中,成功转IT的也就我一个。
4、学的快是自己逼出来的。在一线城市生活,全身心的投入到学习提升自己的时候才会忘掉自己当时的困境。因为备考过二级注册结构工程师,再回头学编程,会觉得各种编程的书籍也就那样,哪怕1000页,也没觉得很厚,都能在一定的时间内看完。
5、IT行业现阶段类似于08、09年的土木。我刚读大学的时候,土木行业吊打其他行业,只是现在一般般。从规模上看,光房地产行业每年都是十几万亿的市场。目前IT行业的产值也就工程行业的零头。还有其他的各种基建工程。但为什么土木工程不行了呢,主要是做这行的人太多了,利润太薄。当然,做到中高层也很滋润。
6、转行其实不限于IT,但是都需要你学得快、勤学,你如果觉得自己能花很多时间弥补自己前期的不足,那是可以转的。不然别说入门了,到后期行业红利不行的时候,会被首选淘汰掉,自己的努力也会打水漂。
7、IT方向问题其实很简单,自己一边打基础,一边学习最新的前沿知识,最好结合自己原来专业的特长来选择方向。
学习小技巧
1.怎么学习。学什么最好系统的学习,买书看视频是少不了的。然后就是看你个人的悟性与坚持。以我目前的经验,转行学C#或者java是比较好的选择,前者主要做客户端,后者主要做web端。系统性的学习很重要,就一门语言学完初级学中级然后高级,不要学完这个语言然后又学那个语言。
2.IT相比于原专业赚不赚钱?目前我宿舍和隔壁宿舍8个人,我收入排倒数第二。it的高靠知乎上的人吹起来的。
3.不要因为急于转行就业就选择小公司(小于100人)。大公司有一套完整的工作流程,完善的保障制度,这能够保证你工作之余有时间拓展知识面,而且收入还行。所以我比较推荐刚开始进入和自己专业相近的IT公司。
4.转专业不嫌迟,但是要坚持。
5.至于说基础比不上科班的,这是事实,但也不要妄自菲薄。其实读研过来的也都知道,好多计算机原理,我们也都学过,一些数学知识也完全没问题,相比于本科就差几门专业课上。当然,进入那些专门搞高级编程的研究的,估计就别想了。好在大多编程技能主要用在应用上。
小成就
进军IT三年时间,这次年薪近30万了,估计以后就会稳定一下,不怎么跳槽。加上其他收入一年到手36万应该有了。在三十而立的年龄总算在收入上有了一点点安全感。从写hello world到现在也三年了,中间付出的努力都值得。也和一起转行的人共勉!
深入IT后,发现行业经常提起中年危机,其实每个行业都有这种危机,传统行业职称没升上去,薪资也升不上去,这种职业瓶颈带来的危机感也浓厚。因为目前带了10个人左右的团队,一家想挖我的公司给offer直接给到经理级别,但薪资没达到预期,婉拒。所以现在的也算平稳过渡到基层管理层了,算是初步过了IT的中年危机。
学习Java如何掌握自己的技术栈(系统性)
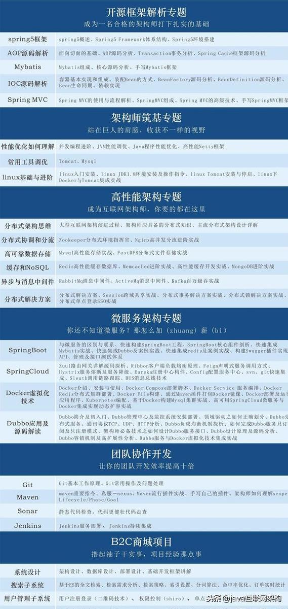
Java开发需要学会乃至到掌握精通的知识:Spring boot、Spring cloud、Dubbo、Redis、ActiveMQ、Nginx、Mycat、Spring、MongoDB、ZeroMQ、Git、Nosql、Jvm、Mecached、Netty、Nio、Mina、性能调优、高并发、tomcat 负载均衡、大型电商项目实战、高可用、高可扩展、数据库架构设计、Solr 集群与应用、分布式实战、主从复制、高可用集群等
官网:http://mashibing.com/myxmind/architect.html(每个知识点都有详细的介绍,感兴趣学习的可以去看看)
文末Java实战视频+电子版本书籍+面试资料文档免费领取方式:转发+评论后关注我私信回复【架构资料】即可免费获取

学习没资料,找不到方向怎么办?
下面是针对一到五年开发的Java程序员整理的Java实战视频+电子版本书籍+面试资料文档分享给大家学习!
劳烦大家帮忙转发+评论后关注我私信回复【架构资料】免费领取哦!
架构视频


面试专题以及答案(面试资料)

大厂架构师整理实战电子学习文档

Java实战视频+电子版本书籍+面试资料文档免费领取方式:转发+评论后关注我私信回复【架构资料】即可免费获取
26岁985硕士,从土木工程转行IT,自学C#、Python等,入职外企,不到一年跳槽薪资达13k,现综合月收入20k,分享转行经历与心得。
516

被折叠的 条评论
为什么被折叠?



