1. 需求分析
大促在即,拥有亿级流量的电商平台开发了一个订单系统,我们应该如何来预估其并发量?如何根据并发量来合理配置JVM参数呢?
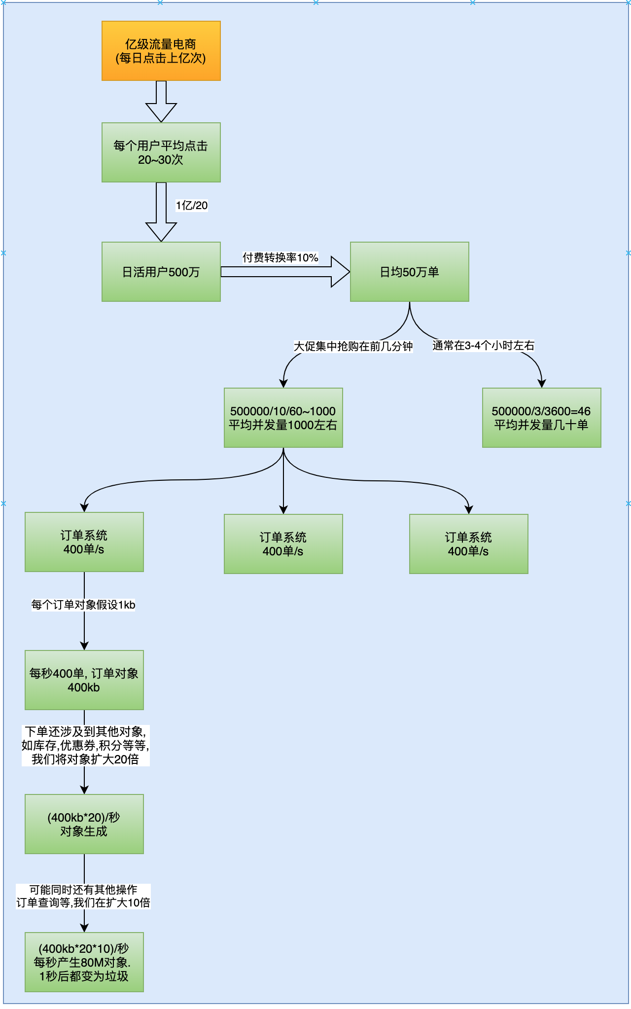
假设,现在有一个场景,一个电商平台,比如京东,需要承担每天上亿的流量。现在开发了一个订单系统,那么这个订单系统每秒的并发量是多少呢?我们应该如何分配其内存空间呢?先来分析一下

每日亿级流量,平均一个用户点击量在20-30左右,通过这个计算出日活用户数约1亿/20=500万, 看的人多,买的人少,通常下单率不超过10%,我们按照留存率10%来计算,日均订单约50万单。这是分两种情况:
- 一种是普通流量,非特殊节假日,通常早上、中午、晚上非工作时间有1个小时的时间集中购买。我们按照早上1小时,中午1小时,晚上1小时来计算,也就是3小时。这样平均到每秒就是50万/3/3600=46, 也就是及时并发,通常我们的服务都是一个集群,有好几台服务器承受着几十并发,应该不成问题。
- 另一种是大促流量,比如双十一,基本流量都集中在双十一当天的头几分钟。这时每秒的并发量大概在50万/10/60=866,平均每秒并发量不到1000。这时服务集群有3台服务器,每台服务器承受的压力是400单/s。
2. 常规方案及问题暴露
对于这每秒400但会产生多大的对象呢?

我们假设订单对象的大小是1kb,实际上订单对象的大小和订单对象中的字段有关系,我们假设是1kb。每秒400单,也就是会产生400kb的订单对象。下单还涉及到其他对象,比如库存,优惠券,积分等等,我们将对象扩大20倍,

本文分析了亿级流量电商平台在大促时的订单系统并发量预估,以及如何根据并发量合理配置JVM参数。通过计算得出,在大促期间,每秒并发量可能达到约866,而常规情况下为46。针对每秒产生的大量订单对象,文章探讨了JVM内存分配、Minor GC和Full GC的问题,并提出了优化JVM参数的方案,以降低Full GC的发生频率。
最低0.47元/天 解锁文章
448

被折叠的 条评论
为什么被折叠?



